据新社通app数据显示,上海灵活就业人员养老缴费基数2024-2025年最新标准如下:
养老保险最低缴费基数为:7384元;
个人缴费比例:20%,个人缴费金额:1476.8元;
(注:本文数据仅供参考,具体以当地缴费标准为准)
上海灵活就业自己交社保一个月要交多少钱?灵活就业人员社保缴费按什么档次缴纳好,怎么选择划算?根据新社通app-社保缴费查询工具提供的最新数据如下:

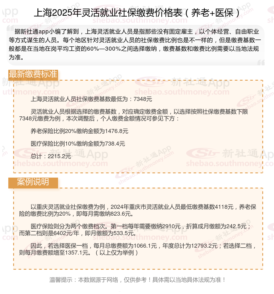
上海灵活就业人员社保缴费基数最低为:7348元
灵活就业人员根据选择的缴费基数,对应确定缴费金额,以选择按照社保缴费基数下限7348元缴费为例,本次调整后,个人缴费金额情况可参见下方:
养老保险比例20%缴纳金额为1476.8元
医疗保险比例10%缴纳金额为738.4元
总计:2215.2元
缴费基数:
①缴费基数有上下限。职工的缴费基数,不可以无限高,也不可以无限低,取的范围是所在省市全口径城镇就业人员社会平均工资的60%~300%。
过去的时候,一些地区采取的是城镇非私营单位在岗职工社会平均工资。渊源是最初的养老保险主要是针对国营企业建立起来的。
缴费基数上下限,涵盖了绝大多数的可能,也保证了养老保险基金的安全。比如低收入人群缴费基数低,缴纳钱数太少了,不利于养老基金的收支平衡。高收入人群,缴费基数太高,产生的养老金太高,万一遇上长寿的,一样会对养老基金产生很大压力。
②企业职工的缴费基数。企业职工月缴费基数是按照职工上年度本人工资总额的月均值计算的。
企业职工的缴费基数,也必须在各地公布的缴费基数上下限之间。如果职工工资低于60%最低缴费基数,那么必须按照60%缴纳;如果职工工资高于300%最高缴费基数,也只能按照300%缴纳。
职工的工资总额,包括了计时工资、计件工资、奖金、津贴补贴、加班加点工资、特殊情况下支付的工资。不扣除社保、公积金个人部分和个人所得税。
灵活就业社保缴费档次怎么选?哪个档位最划算?
今天我们就来详细了解一下灵活就业社保缴纳档次,看看不同档位的选择对未来领取养老金的影响。
个人灵活就业社保60%、80%、100%三个档次,怎么交最划算?
假设:平均工资是6500元,按最低档60%缴纳,那么缴费基数就是3900缴费比例20%,每个月缴纳的费用就是780元,1年合计9360元。
按照60%的档次,交够15年养老保险后退休了,能领到的养老金每个月是1000元左右;如果交了30年,能领取的养老金在2100元左右。
按照100%的档位,那么我们每个月缴纳社保的费用大约是1300元,交15年退休,每月能领到1400多元;如果交30年就可以领到2900元左右。
对于灵活就业人员来说,建议按低档缴费,如果觉得退休金不够的话再补充一份商业养老年金。
企业年金是什么?
企业年金是指企业及其职工在依法参加基本养老保险的基础上自主建立的补充养老保险制。由企业缴费、职工个人缴费、企业年金基金投资运营收益三个部分组成。
企业缴费每年不超过本企业职工工资总额的8%,企业和职工个人缴费合计不超过本企业职工工资总额的12%,具体所需费用由企业和职工-方协商确定。
温馨提示:本数据仅供参考!具体需以当地有关法规为准!