2025定西4050补贴主要针对的是年龄在40岁以上的女性和50岁以上的男性,这些人群通常因为年龄较大而面临就业困难。
“灵活就业4050社保补贴”需要以灵活就业身份参加职工养老和医疗保险,补贴标准不超过实际缴费的三分之二,最长3年,距离退休不足5年的可延长到退休。补贴对象包括国企下岗人员、低保家庭等。申请流程需要提交身份证、银行账户等。那么定西4050灵活就业困难人员社保补贴标准是多少?定西4050社保补贴需要符合什么条件?接下来随新社通APP小编具体了解一下4050社保补贴内容。
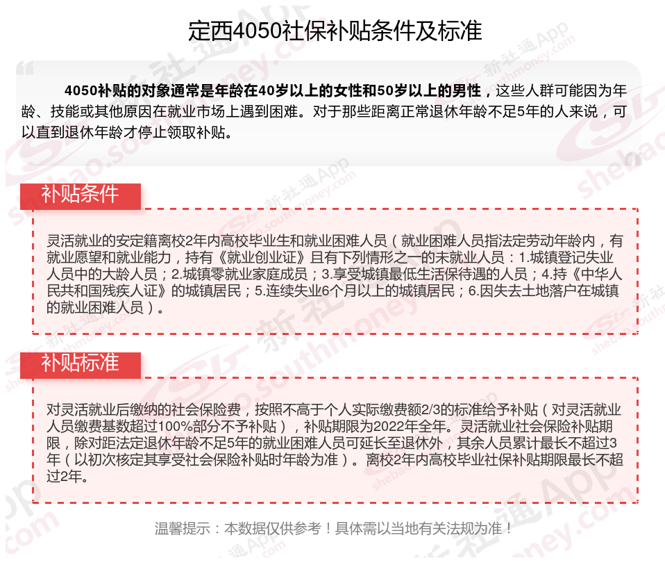
一、定西4050社保补贴标准是什么?附条件

二、定西灵活就业4050社保补贴申请流程:
定西申请4050社保补贴的具体流程如下:
准备材料与初步申请
申请人需符合4050社保补贴的条件,即女性年满40周岁,男性年满50周岁,且已按规及时缴纳社会保险费,并被相关部门认定为就业困难人员。此步骤中,就业困难人员需进行失业登记和申请就业困难人员认定。
符合条件的申请人,需携带本人身份证、托管合同书和缴费票据原件,于缴纳当年度养老、医疗保险三日后,前往市档案托管中心灵活就业人员社保补贴受理窗口进行初审。在初审过程中,申请人将领取《申请表》和灵活就业证明。《申请表》需填写一至七栏,并贴上照片,而缴费票号、缴费金额和补贴金额部分则无需填写。
材料审核与复核
灵活就业证明需由申办人在其户口所在地社区劳动工作站进行登记盖章,以证实其灵活就业状态。
申请人需持《申请表》、《灵活就业证明》及本人身份证、户口本等相关材料(一式三份)前往街道(乡镇)劳动事务所进行复核。经审核无误后,劳动事务所将签字盖章,并留存一份材料。
申报手续与补贴发放
复核通过后,申请人需持相关材料到市档案托管中心受理窗口办理申报手续。市档案托管中心将查阅档案,核对申请人的出生年月等情况,确保无误后汇总上报劳动部门。
劳动部门将对上报的材料进行审核,审核通过后报部门拨付资金。
按照发放时间,申办人需凭身份证和《受理卡》到指定银行领取社保补贴。
在办理过程中,申请人需确保提供的所有材料真实有效,且符合相关法规。如有任何疑问或需要进一步的帮助,可咨询当地社保部门或相关机构。此外,值得注意的是,4050社保补贴法规可能因地区而异,具体流程和要求请以当地法规为准。
三、定西不可以领取灵活就业4050社保补贴的六类人:
定西不可以领取灵活就业4050社保补贴的六类人:
1、未以灵活就业人员身份交社保;
2、非就业困难人员;
3、超出自住房,有多余商品房或车辆;
4、超出法定退休年龄的;
5、未失业登记;
6、农村户口。
三类人符合领取灵活就业4050社保补贴的标准:贫困户、低保对象、重度残疾人等三类主要就业困难人员。
不过,符合特殊情况的部分农村户口人员是可以申请的,具体要咨询当地社保部门了。
以上就是定西4050灵活就业社保补贴的相关内容,欢迎关注新社通/下载新社通APP了解更多五险一金专业资讯。