据新社通app数据显示,西宁灵活就业人员养老缴费基数2024-2025年最新标准如下:
养老保险最低缴费基数为:5186元;
个人缴费比例:20%,个人缴费金额:1037.2元;
(注:本文数据仅供参考,具体以当地缴费标准为准)
西宁自由职业者社保缴纳金额怎么计算?根据新社通app-社保缴费查询工具提供的最新数据如下:

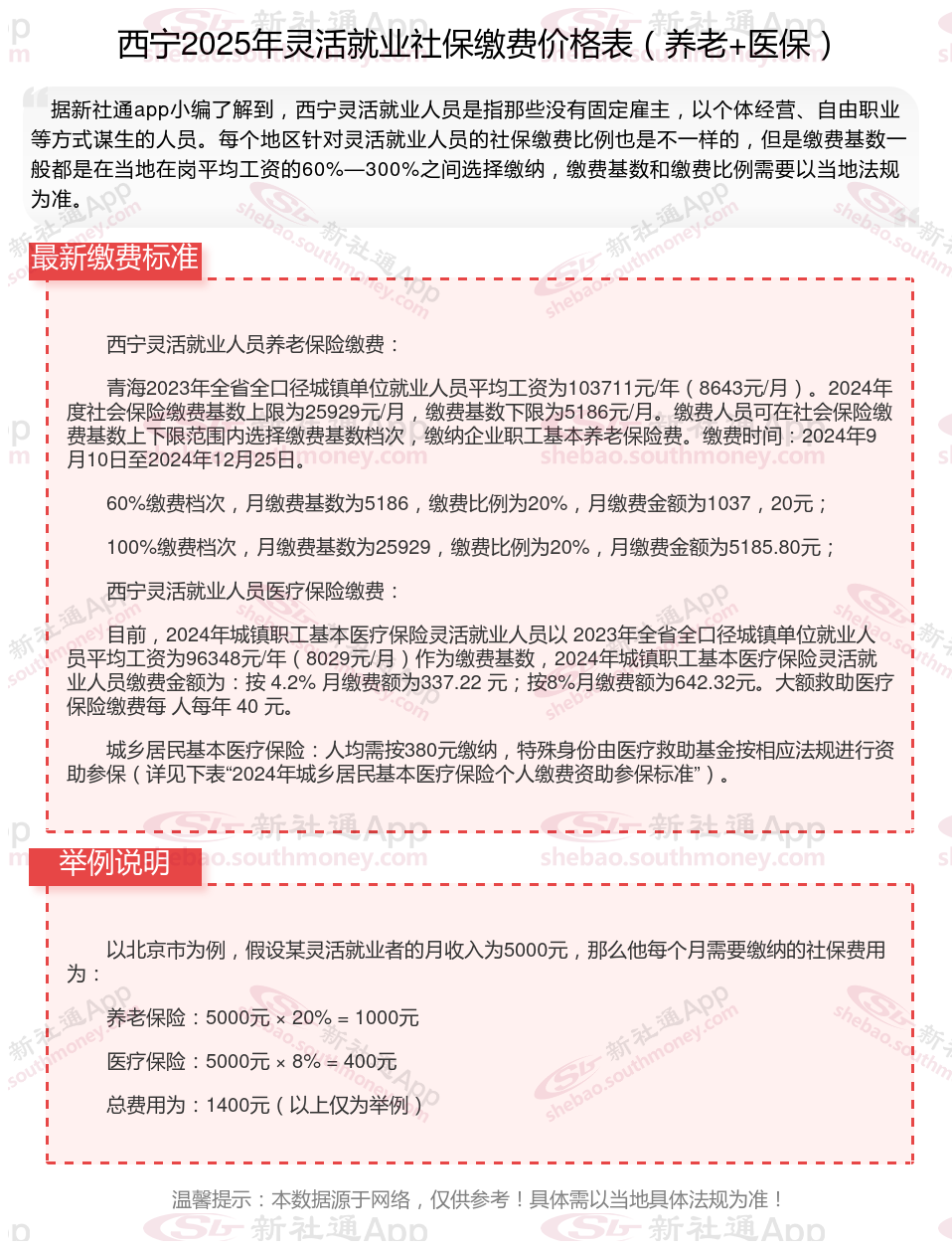
西宁灵活就业人员养老保险缴费:
青海2023年全省全口径城镇单位就业人员平均工资为103711元/年(8643元/月)。2024年度社会保险缴费基数上限为25929元/月,缴费基数下限为5186元/月。缴费人员可在社会保险缴费基数上下限范围内选择缴费基数档次,缴纳企业职工基本养老保险费。缴费时间:2024年9月10日至2024年12月25日。
60%缴费档次,月缴费基数为5186,缴费比例为20%,月缴费金额为1037,20元;
100%缴费档次,月缴费基数为25929,缴费比例为20%,月缴费金额为5185.80元;
西宁灵活就业人员医疗保险缴费:
目前,2024年城镇职工基本医疗保险灵活就业人员以 2023年全省全口径城镇单位就业人员平均工资为96348元/年(8029元/月)作为缴费基数,2024年城镇职工基本医疗保险灵活就业人员缴费金额为:按 4.2% 月缴费额为337.22 元;按8%月缴费额为642.32元。大额救助医疗保险缴费每 人每年 40 元。
城乡居民基本医疗保险:人均需按380元缴纳,特殊身份由医疗救助基金按相应法规进行资助参保(详见下表“2024年城乡居民基本医疗保险个人缴费资助参保标准”)。
(备注:数据仅供参考,具体以当地有关法规为准)