据新社通app数据显示,西宁灵活就业养老保险的缴费基数为:5186元。灵活就业人员参保缴费的比例为个人20%。
另外,需要注意的是,这些缴费标准可能会随着时间和方案的变化而调整。建议查阅相关消息或咨询当地社保部门。
(注:本文数据仅供参考,具体以当地缴费标准为准)
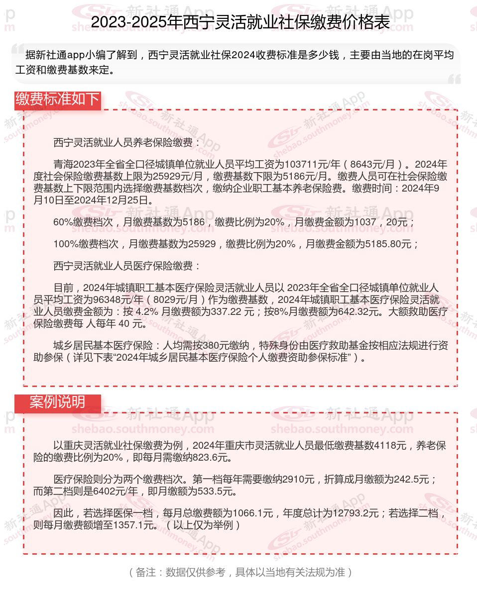
西宁灵活就业自己交社保一个月要交多少钱?灵活就业人员社保缴费按什么档次缴纳好,怎么选择划算?根据新社通app-社保缴费查询工具提供的最新数据如下:

西宁灵活就业人员养老保险缴费:
青海2023年全省全口径城镇单位就业人员平均工资为103711元/年(8643元/月)。2024年度社会保险缴费基数上限为25929元/月,缴费基数下限为5186元/月。缴费人员可在社会保险缴费基数上下限范围内选择缴费基数档次,缴纳企业职工基本养老保险费。缴费时间:2024年9月10日至2024年12月25日。
60%缴费档次,月缴费基数为5186,缴费比例为20%,月缴费金额为1037,20元;
100%缴费档次,月缴费基数为25929,缴费比例为20%,月缴费金额为5185.80元;
西宁灵活就业人员医疗保险缴费:
目前,2024年城镇职工基本医疗保险灵活就业人员以 2023年全省全口径城镇单位就业人员平均工资为96348元/年(8029元/月)作为缴费基数,2024年城镇职工基本医疗保险灵活就业人员缴费金额为:按 4.2% 月缴费额为337.22 元;按8%月缴费额为642.32元。大额救助医疗保险缴费每 人每年 40 元。
城乡居民基本医疗保险:人均需按380元缴纳,特殊身份由医疗救助基金按相应法规进行资助参保(详见下表“2024年城乡居民基本医疗保险个人缴费资助参保标准”)。
社保缴纳基数是指用于计算应缴纳社会保险费的工资基数。简单来说,就是根据这个基数来确定单位和个人需要缴纳的社保费用数额。
社保缴纳基数通常有上下限区分。下限一般为当地社会平均工资的 60%,上限则为当地社会平均工资的 300%。以某地为例,假设当地社会平均工资为 5000 元,那么社保缴纳基数的下限就是 5000×60% = 3000 元,上限则是 5000×300% = 15000 元。
灵活就业交社保交哪个档次合适,哪个档次最划算?举例计算给你看
今天我们就来详细了解一下灵活就业社保缴纳档次,看看不同档位的选择对未来领取养老金的影响。
个人灵活就业社保60%、80%、100%三个档次,怎么交最划算?
假设:平均工资是6500元,按最低档60%缴纳,那么缴费基数就是3900缴费比例20%,每个月缴纳的费用就是780元,1年合计9360元。
按照60%的档次,交够15年养老保险后退休了,能领到的养老金每个月是1000元左右;如果交了30年,能领取的养老金在2100元左右。
按照100%的档位,那么我们每个月缴纳社保的费用大约是1300元,交15年退休,每月能领到1400多元;如果交30年就可以领到2900元左右。
对于灵活就业人员来说,建议按低档缴费,如果觉得退休金不够的话再补充一份商业养老年金。
企业年金是什么?
企业年金是指企业及其职工在依法参加基本养老保险的基础上自主建立的补充养老保险制。由企业缴费、职工个人缴费、企业年金基金投资运营收益三个部分组成。
企业缴费每年不超过本企业职工工资总额的8%,企业和职工个人缴费合计不超过本企业职工工资总额的12%,具体所需费用由企业和职工-方协商确定。
(备注:数据仅供参考,具体以当地有关法规为准)