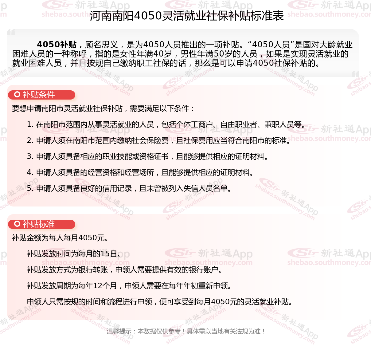
2025河南南阳灵活就业4050社保补贴是一项面向特定年龄段的就业困难人群的社会保险补贴。
“灵活就业4050社保补贴”主要是针对大龄就业困难人群的社保补贴,申请条件包括年龄、就业困难、灵活就业并自费缴纳社保,需要持有失业登记证,不同地区可能有细微差别,比如农村户口的限制。那么河南南阳4050灵活就业困难人员社保补贴标准是多少?河南南阳4050社保补贴需要符合什么条件?接下来随新社通APP小编具体了解一下4050社保补贴内容。
一、2025年河南南阳4050社保补贴申请流程
河南南阳4050社保补贴如何办理?
1.女满40周岁以上,男满50周岁以上,具有河南南阳户口,持有再就业优惠证,可到辖区社区居委会办理灵活就业人员认定。需提供:单位或户主雇佣证明、户口簿、再就业优惠证、代扣银行账号、交纳社保费的单据。(具体手续向社区居委会咨询)。
2.凭认定完的《河南南阳市灵活就业人员认定申请表》原件、复印件,个人身份证或户口簿原件到地税局办税服务中心办理“4050”补贴对象参保手续,养老保险、失业保险两个险都必须参保。
3.每个月都必须到银行打印当月交纳的社保费单据。
4.于每季度的第一个月的前七个工作日到街道劳动事务所申请补贴,凭缴费单据、灵活就业认定证明、再就业优惠证、银行账户,由街道汇总后,将社保补贴直接划拨到个人银行账户。
河南南阳4050社保补贴办理所需材料:
1、《灵活就业人员社保补贴申请表》原件;
2、《灵活就业证明》(一张原件,一张复印件);
3、申办人第二代身份证和户口本复印件;
4、《档案托管合同书》复印件;
5、从其他公共托管机构转移到市档案托管中心的申请人需提供往年度社保补贴享受情况证明。
二、2025年河南南阳4050社保补贴标准及条件,最新如下:

三、河南南阳哪六类人不可以领取灵活就业4050社保补贴?
河南南阳不可以领取灵活就业4050社保补贴的六类人:
1、未以灵活就业人员身份交社保;
2、非就业困难人员;
3、超出自住房,有多余商品房或车辆;
4、超出法定退休年龄的;
5、未失业登记;
6、农村户口。
三类人符合领取灵活就业4050社保补贴的标准:贫困户、低保对象、重度残疾人等三类主要就业困难人员。
不过,符合特殊情况的部分农村户口人员是可以申请的,具体要咨询当地社保部门了。
》点击新社通app社保计算器,了解你的社保缴费明细!
新社通app数据所得,数据仅供参考。
三、?河南南阳社保断缴到底有哪些影响?社保断交的影响有以下几点:
社保断交有什么影响:中断缴费对社保享受待遇肯定是有影响的,尤其是对养老和医疗保险待遇的影响。
1、对养老保险的影响:养老保险退休待遇是根据多缴多得的原则计发的,中断缴费期间不计缴费年限和个人账户,必然会影响将来养老待遇的高低,甚至养老金正常调整金额的多少。
2、对医疗保险的影响:从眼前看,中断缴纳医疗保险费,也就意味着停止享受医疗保险待遇,恢复缴费时不补缴或中断3个月后再补缴的,还要执行6个月的住院和门诊特定项目医疗费用免付期,而患病却是随时都可能发生的,按规,中断缴费期间或免付期内发生的医疗费用只能由本人承担;从长远看,中断缴费还会影响合计缴费年限的长短,很可能造成到达退休年龄时不符合医疗保险最低缴费年限(男30年、女25年,其中实际缴费年限5-10年),从而影响到退休后医疗待遇的享受。
《社会保险法》第十六条
参加基本养老保险的个人,达到法定退休年龄时累计缴费满十五年的,按月领取基本养老金。 参加基本养老保险的个人,达到法定退休年龄时累计缴费不足十五年的,可以缴费至满十五年,按月领取基本养老金;也可以转入新型农村社会养老保险或者城镇居民社会养老保险,按照法规享受相应的养老保险待遇。
四、2025年河南南阳农村户口能领4050补贴吗?
为什么很多农村户口的朋友无法领取4050补贴?主要原因是,需要是认证的就业困难人员。
一般情况下,只有城镇户籍的人口才会被认定为就业困难人员,所以农村户口的朋友,即使自己缴纳了城镇职工社保,也无法认定为就业困难人员,那么也就不能申请4050补贴,一般来说,只有失地农民等可以申领补贴。
当然,各地区具体执行方法有所不同,需要办理的朋友可以到当地的社保部门了解详细办理要求。
最后提醒大家,目前灵活就业社保补贴并不是统一的,所以各地的补贴领取条件、标准、方式等的差异都比较大,有些地区甚至可能没有相关法规,因此大家一定要以当地公布为准。
以上就是河南南阳4050灵活就业社保补贴的相关内容,欢迎关注新社通/下载新社通APP了解更多五险一金专业资讯。