2025宁夏中卫灵活就业4050社保补贴是一项面向特定年龄段的就业困难人群的社会保险补贴。
多数地区只有4050人员可以领取社保补贴,现在扩大了补贴对象及范围,通过就业困难人员认证,实现灵活就业,并且自己缴纳职工社保的灵活就业人员,一般都能申请灵活就业社保补贴。那么宁夏中卫4050灵活就业社保补贴标准是多少钱?宁夏中卫4050社保补贴条件是什么?接下来随新社通APP小编了解一下最新资讯。
一、2025年宁夏中卫4050社保补贴申请流程
宁夏中卫4050社保补贴的领取流程是什么?
准备申请材料
本人身份证、户口簿原件及复印件
就业失业登记证原件及复印件
社会保险缴费凭证原件及复印件,如社保缴费发票、银行代扣社保的流水清单等
灵活就业证明,需到相关部门或社区开具,证明自身处于灵活就业状态
本人银行卡或存折原件及复印件,用于接收补贴资金
其他可能需要的材料,如残疾证、低保证、单亲家庭证明等,依个人具体情况而定
提交申请
线下申请:携带材料到户籍所在地的社区居委会、街道办事处劳动工作站或当地就业服务中心等相关部门提交申请,并填写《4050 社保补贴申请表》
线上申请:部分地区支持线上申报,需登录当地人力资源和社保局官网或指定的服务平台,找到 “4050 社保补贴申请” 入口,按要求注册登录后,如实填写个人信息、就业失业情况、社保缴费情况等,并上传申请材料的电子文档进行申报
审核与公布
社区或街道等基层部门收到申请后,会对申请人的身份、就业情况、社保缴费情况等进行初审,核实材料的真实性和完整性
初审通过后,相关信息会被报送至上级就业服务部门或人社部门进行复核,复核通过的申请人名单将在社区、街道或当地人社部门网站等进行公布,公布期一般为 5-7 天,接受社会监督
补贴发放
公布无异议后,部门会将补贴资金拨付至指定账户。一般是按月、按季度或按年发放,具体发放时间和方式以当地法规为准。
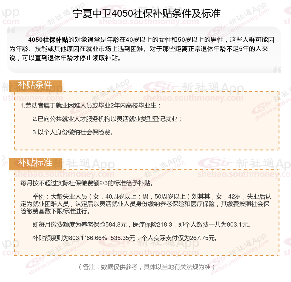
二、宁夏中卫4050社保补贴标准及条件(2025年最新)

三、2025年宁夏中卫不可以领取灵活就业4050社保补贴的六类人
宁夏中卫不符合领取4050社保补贴的六类人如下:
1、非就业困难人员;
2、超出自住房,有多余商品房或车辆;
3、未以灵活就业人员身份交社保;
4、超出法定退休年龄的;
5、未失业登记;
6、农村户口。
三类人符合领取灵活就业4050社保补贴的标准:贫困户、低保对象、重度残疾人等三类主要就业困难人员。
不过,符合特殊情况的部分农村户口人员是可以申请的,具体要咨询当地社保部门了。
四、领了灵活就业补贴影响退休金的吗
有些许影响。
40,50人员属于灵活就业人员,缴纳社保的费用的绝对金额虽然相对较少,但计算养老金时,只会影响个人帐户养老金部分,且影响很有限,少缴少得。
五、??4050补贴可以通过什么方式查询?
1. 社保局发放:通过社保局发放的4050补贴,可以在社保局柜台进行查询。需要提供户口所在地社保局的工作凭证、个人身份证原件和复印件以及补贴发放的存折账号,工作人员核实后,会告知补贴的发放情况。
2. 银行发放:如果4050补贴是银行发放,可以到银行柜台或者银行ATM机上进行查询。需要提供银行卡的账号,如果补贴已经到账,会有提示音提醒。
3. 支付宝查询:如果4050补贴是通过支付宝发放,可以登录支付宝账号,在首页点击“市民中心”选项,选择“社保”选项,进入页面后点击“4050补贴查询”即可查看补贴的发放情况。
以上就是宁夏中卫4050灵活就业社保补贴的相关内容,欢迎关注新社通/下载新社通APP了解更多五险一金专业资讯。