灵活就业社保成为很多自由职业者和打工人空窗期的最佳选择。那具体缴费是多少呢?
据新社通app数据显示,陕西西安灵活就业养老保险缴费基数2024-2025年最新标准如下:
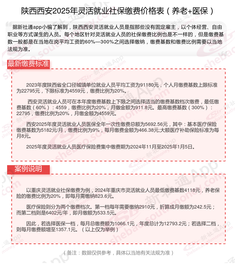
2025年度,全省职工基本养老保险缴费基数上限为全口径工资的300%,即22795元/月;下限为全口径工资的60%,即4559元/月。
个人缴费比例:20%;
(注:本文数据仅供参考,具体以当地缴费标准为准)
个人交社保一个月多少钱?2025社保缴费标准,根据新社通app-社保缴费查询工具提供的2025社保缴费标准详情数据如下:

灵活就业人员参加职工基本医疗保险的缴费基数,通常为当地上年度城镇在岗职工月平均工资的一定比例,具体比例按照各地法规要求,常见为80%。例如,若当地上年度城镇在岗职工月平均工资为5000元,那么以80%为比例计算,缴费基数即为4000元。缴费比例同样按照各地法规要求,一般在4%至8%之间。以4%为例,若缴费基数为4000元,则每月需缴纳的医疗保险费用为4000元×4%=160元,具体以当地法规要求为准。
养老保险断交多久作废?
养老保险中断不会作废,养老保险缴纳可以接续计算。 根据相关信息,“对于因某种原因单位或个人不按时足额缴纳基本养老保险费的,视为欠缴。欠缴月份无论全额欠缴还是部分欠缴均暂不记入个人账户,待单位或个人按要求补齐欠缴金额后方可补记入个人账户。职工所在企业欠缴养老保险费用期间,职工个人可以继续缴纳养老保险费用,所足额缴纳的费用记入个人账户,并计算为职工实际缴费年限。
出现欠缴情况,以后缴费采用滚动分配法记账:即缴费先补缴以前欠缴费用及利息后,剩余部分作为当月缴费。职工由于各种原因而中断工作的,不缴纳基本养老保险费用,也不计算缴费年限。其个人账户由原经办机构予以保留,个人账户继续计息。职工调动或中断工作前后个人账户的储存额累计计算,不间断计息。
温馨提示:本数据源于网络,仅供参考!具体需以当地具体法规为准!