2025天津灵活就业4050社保补贴是一项面向特定年龄段的就业困难人群的社会保险补贴。
天津4050灵活就业社保补贴是什么?今天聊一下4050补贴话题。44050社保补贴标准据新社通app小编了解,通常,4050社保补贴包含基本医疗保险和基本养老保险两个险种,社保补贴金额为申请人实际缴纳基本养老保险和基本医疗保险金额的2/3,具体标准以当地社保局公布的数据为准!那么天津4050灵活就业社保补贴标准是多少钱?天津4050社保补贴可以领取多少?接下来随新社通APP小编了解一下天津4050灵活就业社保补贴的最新资讯。
一、2025年天津4050社保补贴申请流程来了,如下:
天津4050社保补贴的领取流程是什么?
准备申请材料
本人身份证、户口簿原件及复印件
就业失业登记证原件及复印件
社会保险缴费凭证原件及复印件,如社保缴费发票、银行代扣社保的流水清单等
灵活就业证明,需到相关部门或社区开具,证明自身处于灵活就业状态
本人银行卡或存折原件及复印件,用于接收补贴资金
其他可能需要的材料,如残疾证、低保证、单亲家庭证明等,依个人具体情况而定
提交申请
线下申请:携带材料到户籍所在地的社区居委会、街道办事处劳动工作站或当地就业服务中心等相关部门提交申请,并填写《4050 社保补贴申请表》
线上申请:部分地区支持线上申报,需登录当地人力资源和社保局官网或指定的服务平台,找到 “4050 社保补贴申请” 入口,按要求注册登录后,如实填写个人信息、就业失业情况、社保缴费情况等,并上传申请材料的电子文档进行申报
审核与公布
社区或街道等基层部门收到申请后,会对申请人的身份、就业情况、社保缴费情况等进行初审,核实材料的真实性和完整性
初审通过后,相关信息会被报送至上级就业服务部门或人社部门进行复核,复核通过的申请人名单将在社区、街道或当地人社部门网站等进行公布,公布期一般为 5-7 天,接受社会监督
补贴发放
公布无异议后,部门会将补贴资金拨付至指定账户。一般是按月、按季度或按年发放,具体发放时间和方式以当地法规为准。
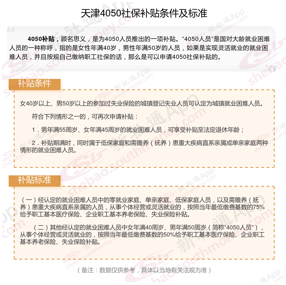
二、2025年天津4050社保补贴标准及条件,最新如下:

三、?4050补贴怎么查询?4050补贴到账了没在哪查询?
1. 社保局发放:通过社保局发放的4050补贴,可以在社保局柜台进行查询。需要提供户口所在地社保局的工作凭证、个人身份证原件和复印件以及补贴发放的存折账号,工作人员核实后,会告知补贴的发放情况。
2. 银行发放:如果4050补贴是银行发放,可以到银行柜台或者银行ATM机上进行查询。需要提供银行卡的账号,如果补贴已经到账,会有提示音提醒。
3. 支付宝查询:如果4050补贴是通过支付宝发放,可以登录支付宝账号,在首页点击“市民中心”选项,选择“社保”选项,进入页面后点击“4050补贴查询”即可查看补贴的发放情况。
四、天津不可以领取灵活就业4050社保补贴的六类人!
天津不符合领取4050社保补贴的六类人如下:
1、超出自住房,有多余商品房或车辆;
2、非就业困难人员;
3、未以灵活就业人员身份交社保;
4、超出法定退休年龄的;
5、未失业登记;
6、农村户口。
三类人符合领取灵活就业4050社保补贴的标准:贫困户、低保对象、重度残疾人等三类主要就业困难人员。
不过,符合特殊情况的部分农村户口人员是可以申请的,具体要咨询当地社保部门了。
五、2025年天津灵活就业人员多少岁可以领社保补贴?来了解一下
天津灵活就业社保补贴的年龄限制?主要包括女性满40周岁以上,男性满50周岁以上。此外,有些地区还要求女性满45周岁以上,男性满45周岁以上也可以申请灵活就业保险补贴?。
天津4050灵活就业补贴申请条件
?年龄及残疾情况?:
女性满40周岁以上,男性满50周岁以上,以及中、重度残疾人可以申请灵活就业保险补贴?。
?就业情况?:
在社区从事家务服务并与社区居民形成服务关系的灵活就业人员。
没有固定工作单位,岗位和工作时间不固定,但能够取得收入的其他灵活就业人员。
已实现灵活就业满30日,并在户口所在区县劳动部门办理了个人就业登记的人员。
实现灵活就业并以灵活就业身份参保的符合条件的高校毕业生?。
以上就是天津4050灵活就业社保补贴的相关内容,欢迎关注新社通/下载新社通APP了解更多五险一金专业资讯。