灵活就业的社保缴费金额因地区和个人选择的缴费基数而异。例如,2024年山东最低缴费基数为4416元,最高缴费基数为22078元;2024年内蒙古自治区最低缴费基数为4863元,
最高缴费基数为24315元。养老保险缴费比例一般为缴费基数的20%,医疗保险通常为当地上年度月平均工资的4.2%
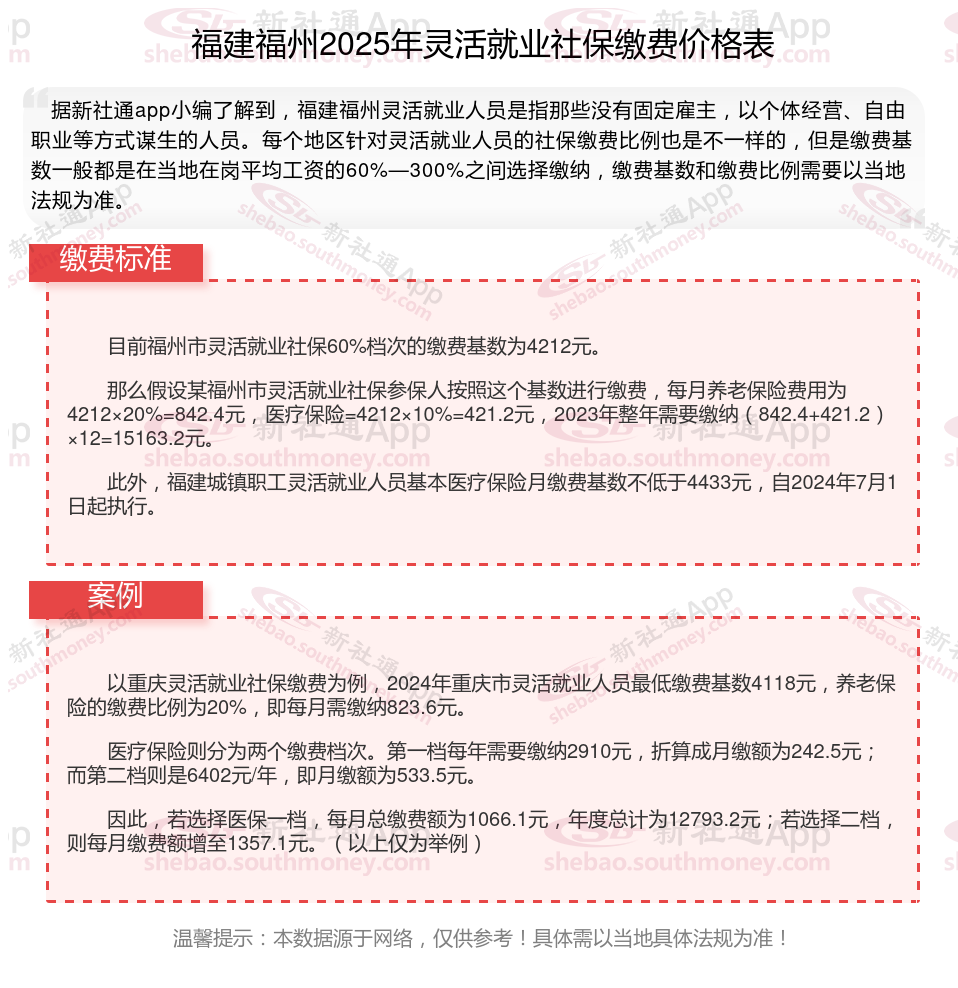
那么,灵活就业者社保是多少钱一个月多少钱?根据新社通app-社保缴费查询工具提供的2025社保缴费标准详情数据:

交社保的根本目的在于,确保公民在经历年老体弱、疾病缠身、工伤意外、失业困境或生育等特殊时期,能依法享有从社会获取必要物质援助的权利。关于社保的作用,简而言之:
养老保险:每月按时缴纳社保,到了退休年龄后可以办理退休手续,领取养老金,安度晚年。
工伤保险:由单位缴纳。工作中(包括上下班途中)遭受意外伤害或者死亡,可以获得一大笔补偿,是对劳动者的一种保护。
失业保险:为失业者提供临时的生活补助,帮助他们度过求职期间的困难时期。缴纳比例通常较低,但能够在失业时提供一定的经济支持。
生育保险:为生育提供医疗费用和生育津贴,减轻生育带来的经济压力。
医疗保险:为疾病提供保险,减轻因疾病带来的经济负担。