据新社通app数据显示,2024-2025年南昌灵活就业人员养老保险的缴费标准:
养老保险缴费基数的下限为3839元;养老保险缴费比例为20%。
(注:本文数据仅供参考,具体以当地缴费标准为准)
南昌灵活就业自己交社保一个月要交多少钱?交多久可以领?根据新社通app-社保缴费查询工具提供的最新数据如下:

养老保险
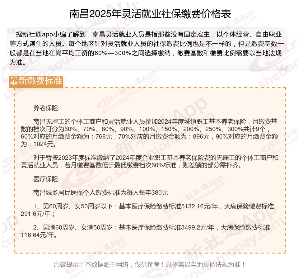
南昌无雇工的个体工商户和灵活就业人员参加2024年度城镇职工基本养老保险,月缴费基数的档次可分为60%、70%、80%、90%、100%、150%、200%、250%、300%共计9个,60%对应的月缴费金额为:768元,70%对应的月缴费金额为:896元,90%对应的月缴费金额为:1024元。
对于暂按2023年度标准缴纳了2024年度企业职工基本养老保险费的无雇工的个体工商户和灵活就业人员,若月缴费基数低于最低缴费档次60%标准,则差额的部分需补齐。
医疗保险
南昌城乡居民医保个人缴费标准为每人每年380元
1、男60周岁、女50周岁以下:基本医疗保险缴费标准5132.16元/年,大病保险缴费标准291.6元/年;
2、男满60周岁、女满50周岁:基本医疗保险缴费标准3499.2元/年,大病保险缴费标准116.64元/年。
社保缴纳基数是社会保险缴纳的缴费标准,根据基数与系数核定缴纳金额。
社保缴费基数是社会平均工资的60%—300%为缴纳基数,比如社会平均工资是1000元,缴纳的基数可以是600元—3000元。
如何确定自己的养老金领取时间?
养老金的领取时间主要取决于个人的退休年龄、缴费年限以及是否满足当地养老保险制的领取条件。以下是对养老金领取时间的详细介绍:
养老保险累计缴费年限
关于养老保险的累计缴费年限,人社部有确切法规:
2025年1月1日至2029年12月31日:在此期间,领取基本养老金的最低缴费年限不调整,仍为15年。这意味着,在这段时间内退休的人员,只要社保累计缴费满15年,就能够按月领取退休金。
2030年1月1日及以后:从这一年开始,领取养老金的最低缴费年限将逐步提高至20年,每年增加6个月。具体的增长情况为:2030年为15年6个月,2031年为16年,以此类推,直至2040年达到20年。
法定退休年龄
企业职工:2025年起实施渐进式退休,1965年后出生男性/1970年后出生女性首批适用65岁弹性退休制(可提前1-3年申请,养老金按比例递减)
特殊工种/病退人员:仍可提前5年申领,需提供岗位证明或劳动能力鉴定
养老金领取年限
1.终身领取:
只要领取人还在世,就可以一直领取养老金。即使个人账户养老金已经用完,仍然会继续按照原标准计发。
养老金的领取保证期为10年。若被保险人领取养老金期间不足10年死亡,剩余年限的养老金可由其指定的受益人或者法定继承人领取。若被保险人领取养老金时间满10年仍健在,则继续按原标准领取养老金,直至死亡当月止。
2.养老金增长机制:
个人养老金还会逐年根据社会在岗职工的月平均工资的增加而增长。因此,活得越久,领取的养老金总额就越多。
综上所述,养老金的领取时间主要取决于个人的退休年龄、缴费年限以及是否符合当地的养老保险方案要求。在满足基本领取条件后,参保人员可以在办理退休手续后按月领取基本养老金。同时,随着社会保险制的不断完善和科技的发展,养老金的领取方式也在变得更加便捷和高效。
温馨提示:本数据仅供参考!具体需以当地有关法规为准!