随着经济的发展和社会的进步,灵活就业人员越来越多,但是很多人不知道如何缴纳社保。本文将介绍2024年浙江杭州灵活就业人员社保缴费基数及如何缴纳社保,能领取多少钱,帮助大家更好地了解灵活就业社保,随着新社通APP小编一起了解浙江杭州灵活就业社保缴费最新资讯吧。
一、浙江杭州灵活就业社保缴费基数及比例最新消息
(1)浙江杭州灵活就业社保参照职工社保的缴费基数进行缴纳。灵活就业社保由于各地区经济发展水平不一,职工月平均工资存在差异,所以各地区的社保缴费基数上下限也不同。
而社保缴费基数由当地上一年度职工的月平均工资确定,一般是以当地社会平均工资的60%-300%为社保缴费基数,基本上分为60%、80%、90%、100%、150%、200%、250%、300%等八个缴费档次。
(2)浙江杭州社保缴纳比例费用是以缴费基数为基数以一定的比例进行缴费,职工社保分为单位缴纳部分和个人缴纳部分,两者缴纳比例不同,但是灵活就业人员参保职工社保没有单位负责,将全部由个人缴费。
社保缴费比例各个地区标准有些细微的差别,并且会不断产生新的变化。例如,自2024年3月1日起,上海市灵活就业人员缴纳职工基本养老保险费的比例由24%调整为20%,其中有8%进入个人账户;缴纳职工基本医疗保险费的比例由11%调整为10%。浙江在2022年9月职工养老保险缴费比例从15%降到14%,今年4月又公布将其恢复至15%。
提示:灵活就业养老保险的缴费比例一致,都是社保缴费基数的20%。
灵活就业医保的缴费比例就有些差异了,有些地方是6%,有些地方是8%,有些地方是13%。
二、2024年浙江杭州灵活就业社保缴费标准表 浙江杭州灵活就业社保怎么交?

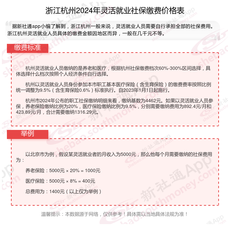
浙江杭州灵活就业人员社保缴费档次表:一般分为五个档次,具体为上年度在岗职工平均工资的60%、70%、80%、90%和100%。灵活就业人员可以根据自己的意愿选择缴费档次,缴费比例为20%,其中12%进入统筹基金,8%进入个人账户。
三、浙江杭州灵活就业在哪里参保缴费?
自愿参加社会保险的无雇工的个体工商户、未在用人单位参加社会保险的非全日制从业人员以及其他灵活就业人员,应当向社会保险经办机构申请办理社会保险登记。
目前,除极个别地方外,各地均已放开灵活就业人员参加企业职工基本养老保险的户籍限制。
线下办理
浙江杭州灵活就业人员线下可以携带本人身份证(居住证)或社保卡等材料,到户籍地或就业地社保经办机构、社银合作网点办理参保手续。
线上办理
线上可通过公共服务平台、全国人社服务平台、电子社保卡、掌上12333移动互联网应用程序(App)等全国统一线上服务入口和各级人社服务网站等渠道,轻松办理参保登记。
四、浙江杭州2024年灵活就业社保缴费待遇
浙江杭州灵活就业交社保15年能领多少钱是需取决于基础养老金和个人账户养老金的多少,每个地区的社保缴纳的标准不同、个人缴纳的费用多少都是没法固定的。灵活就业社保的缴费比例要求会比较高,但是相应的退休待遇和在职人员参保人是一样的,养老金的计算也是相同的,下面以杭州按照最低缴费基数缴纳,灵活就业社保的人员社保退休待遇计算为例,如下:
杭州市按2023年最低缴费基数为3957元,计发基数为7238元,灵活就业参保人按照最低缴费基数缴纳15年,在60周岁退休可领取的养老金为:
1、基础养老金=(7238+7238×0.54)÷2×15×1%=835.98元;
2、个人账户养老金=3957×8%×12×15÷139=409.93元;
每月总养老金为835.989+409.93=1245.919元。
tip:浙江杭州养老金计算公式:养老金=基础养老金+个人账户养老金:(1)基础养老金=(全省上年度在岗职工月平均工资+本人指数化月平均缴费工资)÷2×缴费年限×1%=全省上年度在岗职工月平均工资(1+本人平均缴费指数)÷2×缴费年限×1%。(2)个人账户养老金=个人账户储存额÷计发月数(50岁为195、55岁为170、60岁为139)。(3)过渡性养老金=当年的养老金计发基数×视同缴费指数×视同缴费年限×过渡系数。
以上就是浙江杭州灵活就业社保缴费的全部内容,数据及内容供参考!希望对你有帮助,欢迎关注新社通解锁更多社保专业资讯。