随着经济的发展和社会的进步,灵活就业人员越来越多,但是很多人不知道如何缴纳社保。本文将介绍2024年上海奉贤灵活就业人员社保缴费基数及如何缴纳社保,能领取多少钱,帮助大家更好地了解灵活就业社保,随着新社通APP小编一起了解上海奉贤灵活就业社保缴费最新资讯吧。
一、2024年上海奉贤灵活就业社保缴费标准表 上海奉贤灵活就业社保多少钱一个月?

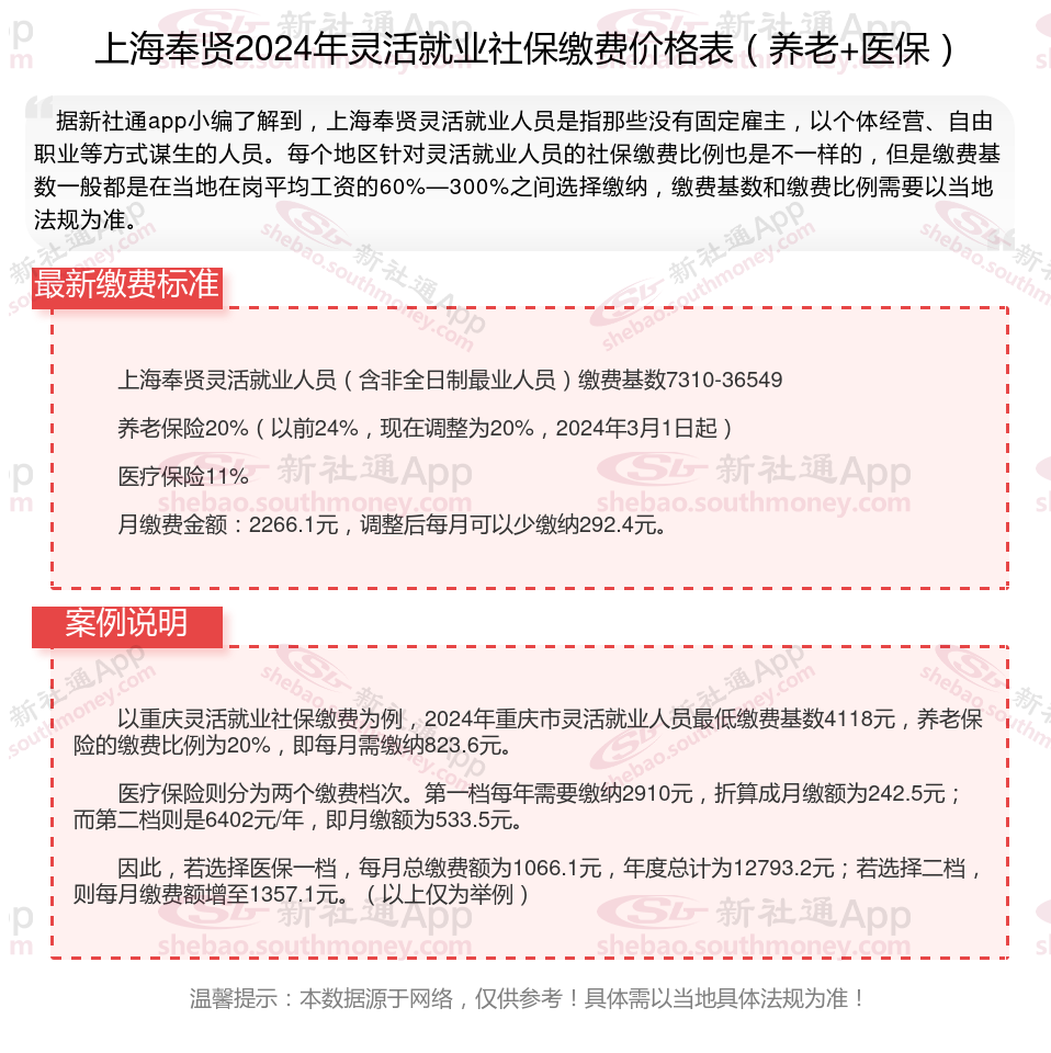
上海奉贤灵活就业人员社保缴费档次表:一般分为五个档次,具体为上年度在岗职工平均工资的60%、70%、80%、90%和100%。灵活就业人员可以根据自己的意愿选择缴费档次,缴费比例为20%,其中12%进入统筹基金,8%进入个人账户。
二、上海奉贤2024年灵活就业社保缴费基数及比例最新消息
(1)上海奉贤灵活就业人员社保缴费比例不是固定的,它取决于个人选择的缴费基数和险种。一般来说,灵活就业人员可选择以当地上一年度月平均工资的60%~300%作为缴费基数,按一定比例进行缴费。养老保险的缴费比例通常为20%左右,其中8%进入个人账户,其余进入社会统筹。医疗保险的缴费比例各地法规不同,一般在4%~9%之间。
此外,灵活就业人员还可以根据自身情况选择是否缴纳失业保险,但工伤保险和生育保险通常由单位缴纳,个人无法缴纳。需要注意的是,具体的缴费比例和基数可能因地区和具体法规而有所不同,因此建议咨询当地的社保机构以获取最准确的信息。
总的来说,灵活就业人员社保缴费比例具有一定的灵活性,可以根据个人经济状况和需求进行选择。
(2)上海奉贤灵活就业社保参照职工社保的缴费基数进行缴纳。灵活就业社保由于各地区经济发展水平不一,职工月平均工资存在差异,所以各地区的社保缴费基数上下限也不同。
而社保缴费基数由当地上一年度职工的月平均工资确定,一般是以当地社会平均工资的60%-300%为社保缴费基数,基本上分为60%、80%、90%、100%、150%、200%、250%、300%等八个缴费档次。
三、上海奉贤2024年灵活就业社保缴费方式
上海奉贤灵活就业人员社保参保最新流程如下:
1、参保方式
上海奉贤灵活就业人员有两种参保制可以选择:
以个人身份参加企业职工基本社保:
缴费由个人承担,可在本省全口径城镇单位就业人员平均工资的60%-300%之间选择适当的缴费基数。
缴费方式可按月、按季、按半年、按年等。
在户籍地参加城乡居民社保:
缴费方式是每年按档次缴费,缴费档次各地有所不同。
2、参保流程
准备材料:拿上本人的身份证(居住证)或社保卡等相关资料。
线下办理:
到当地社保经办机构办理参保手续。
部分地区还支持到“社银合作”银行网点办理。
线上办理:
登录社会保险公共服务平台。
使用电子社保卡App、小程序,或各地人社部门网站等线上服务渠道进行参保登记。
3、缴费方式
按月批扣:选择银行卡按月批扣方式,在办理完参保后,应到就近的代征银行签订扣款协议。
“掌上办”缴费:
关注地方税务的微信公众号(如“黑龙江省税务”)或下载税务APP(如“龙江税务”)进行缴费。
4、注意事项
参保年龄:劳动年龄内无雇工的个体工商户、具备条件的灵活就业人员可以参加灵活就业人员社保。劳动年龄最小不能低于16周岁,且非在校学生,不超过灵活就业人员法定退休年龄(女55周岁,男60周岁)。
缴费档次修改:部分地区(如大庆市)每月11日(节假日顺延)生成灵活就业人员社保费批量收缴计划,参保人每月1日至10日变更社保缴费档次的,当月即可按变更档次后的标准缴费;每月11日至月末变更社保缴费档次的,次月按变更档次后的标准缴费。
以上信息仅供参考,具体参保流程和所需材料可能因地区和方案不同而有所差异,建议咨询当地社保部门或相关机构获取详细信息。
四、上海奉贤2024年灵活就业社保缴费待遇(灵活就业社保缴费15年能领取多少钱)
上海奉贤灵活就业交社保15年能领多少钱是需取决于基础养老金和个人账户养老金的多少,每个地区的社保缴纳的标准不同、个人缴纳的费用多少都是没法固定的。灵活就业社保的缴费比例要求会比较高,但是相应的退休待遇和在职人员参保人是一样的,养老金的计算也是相同的,下面以成都按照最低缴费基数缴纳,灵活就业社保的人员社保退休待遇计算为例,如下:
成都市按2023年最低缴费基数为4071元,计发基数为7822元,灵活就业参保人按照最低缴费基数缴纳15年,在60周岁退休可领取的养老金为:
1、基础养老金=(7822+7822×0.52)÷2×15×1%=891.7元;
2、个人账户养老金=4071×8%×12×15÷139=421.74元;
每月总养老金为891.708+421.74=1313.448元。
tip:上海奉贤养老金计算公式:养老金=基础养老金+个人账户养老金:(1)基础养老金=(全省上年度在岗职工月平均工资+本人指数化月平均缴费工资)÷2×缴费年限×1%=全省上年度在岗职工月平均工资(1+本人平均缴费指数)÷2×缴费年限×1%。(2)个人账户养老金=个人账户储存额÷计发月数(50岁为195、55岁为170、60岁为139)。(3)过渡性养老金=当年的养老金计发基数×视同缴费指数×视同缴费年限×过渡系数。
以上就是带来上海奉贤灵活就业社保缴费标准相关知识,内容供参考,希望对你有帮助,欢迎关注/下载新社通APP解锁更多社保专业资讯。