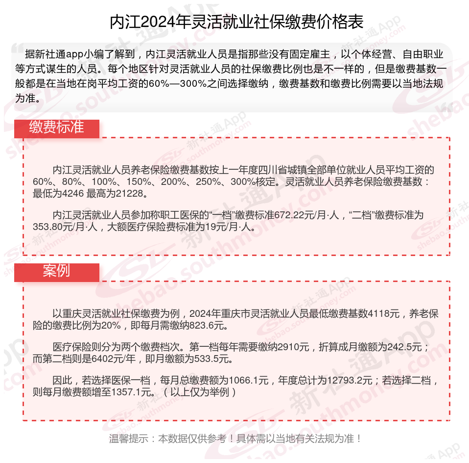
内江灵活就业社保2024收费标准是多少钱,主要由当地的在岗平均工资和缴费基数来定。其次,灵活就业社保缴纳跟职工缴纳不同的地方在于,灵活就业社保参保只能参保养老保险和医疗保险,且缴纳比例完全由个人承担。另外,灵活就业人员社保参保选择,可自由选择参保城镇职工社保和城乡居民保险。2024年内江灵活就业社保缴多少钱?如何缴纳?怎么计算待遇?新社通APP小编将在下文为您详细说明。
一、2024年内江灵活就业社保缴费标准表 内江灵活就业社保多少钱一个月?

内江灵活就业人员社保缴费档次表:一般分为五个档次,具体为上年度在岗职工平均工资的60%、70%、80%、90%和100%。灵活就业人员可以根据自己的意愿选择缴费档次,缴费比例为20%,其中12%进入统筹基金,8%进入个人账户。
二、内江2024年灵活就业社保缴费基数及比例
(1)内江灵活就业人员社保缴费比例不是固定的,它取决于个人选择的缴费基数和险种。一般来说,灵活就业人员可选择以当地上一年度月平均工资的60%~300%作为缴费基数,按一定比例进行缴费。养老保险的缴费比例通常为20%左右,其中8%进入个人账户,其余进入社会统筹。医疗保险的缴费比例各地法规不同,一般在4%~9%之间。
此外,灵活就业人员还可以根据自身情况选择是否缴纳失业保险,但工伤保险和生育保险通常由单位缴纳,个人无法缴纳。需要注意的是,具体的缴费比例和基数可能因地区和具体法规而有所不同,因此建议咨询当地的社保机构以获取最准确的信息。
总的来说,灵活就业人员社保缴费比例具有一定的灵活性,可以根据个人经济状况和需求进行选择。
(2)内江灵活就业社保参照职工社保的缴费基数进行缴纳。灵活就业社保由于各地区经济发展水平不一,职工月平均工资存在差异,所以各地区的社保缴费基数上下限也不同。
而社保缴费基数由当地上一年度职工的月平均工资确定,一般是以当地社会平均工资的60%-300%为社保缴费基数,基本上分为60%、80%、90%、100%、150%、200%、250%、300%等八个缴费档次。
三、内江2024年灵活就业社保缴费方式
内江灵活就业社保的缴费方式有多种,以下是几种常见的缴费方式:
1.微信缴费:
打开微信,搜索“社保云缴费”小程序。
或者依次点击微信→我→服务→城市服务→社保→社保缴费,进入小程序后按照提示操作即可。
2.支付宝缴费:
打开支付宝,搜索“灵活就业社会保险”小程序(注意选择对应地区的小程序)。
或者依次点击支付宝→市民中心→社保→灵活就业社会保险,进入小程序后按照提示操作即可。
3.手机APP缴费:
某些地区可能提供专门的税务APP。
用户需要下载并安装相应的APP,然后按照提示操作进行缴费。
4.线下缴费:
灵活就业人员可以就近到社保分中心“税务一厅联办”窗口或所属税务局办税服务厅打印缴费单。
拿到缴费单后,再到协议商业银行进行缴费。
5.税务渠道:
微信公众号:通过输入姓名、身份证号码后,选择缴费起止年月、缴费档次,系统计算缴费金额后直接缴费。
税务窗口缴费:对于社保、医保部门已核定的缴费金额,可以直接在税务窗口进行缴费。
请注意,各地的具体缴费方式和法规可能有所不同,因此建议您在缴费前咨询当地社保局或相关部门,以获取最准确的信息。此外,灵活就业人员参保时有两种方法可选择,一种是以个人身份参加企业职工基本养老保险,另一种是在户籍地参加城乡居民养老保险,具体选择哪种方式也需根据当地方案和个人情况而定。
四、内江2024年灵活就业社保缴费待遇(灵活就业社保缴费15年能领取多少钱)
内江社保待遇的计发遵循“多缴多得、长缴多得”的原则,交的越久、交的越多,最后拿到手的退休工资就越多。灵活就业人员退休后,每月社保待遇由基础养老金和个人账户养老金两部分组成。
基础养老金由个人缴费年限、缴费基数和计发系数等因素计算。其中,缴费年限以实际缴费年限为准,缴费基数按照本人选择的缴费基数计算。计发系数根据退休时当地的平均工资和职工平均工资增长率等因素确定。
个人账户养老金由个人账户累计储存额按照本人退休时个人账户账户余额除以计息利率计算。以成都市灵活就业人员社保待遇计算标准举例,如下:
成都市按缴费基数为4071元,计发基数为7822元,灵活就业参保人按照最低缴费基数缴纳15年,在60周岁退休可领取的养老金为:
1、基础养老金=(7822+7822×0.52)÷2×15×1%=891.7元;
2、个人账户养老金=4071×8%×12×15÷139=421.74元;
每月总养老金为891.708+421.74=1313.448元。
tip:内江养老金计算公式:养老金=基础养老金+个人账户养老金:(1)基础养老金=(全省上年度在岗职工月平均工资+本人指数化月平均缴费工资)÷2×缴费年限×1%=全省上年度在岗职工月平均工资(1+本人平均缴费指数)÷2×缴费年限×1%。(2)个人账户养老金=个人账户储存额÷计发月数(50岁为195、55岁为170、60岁为139)。(3)过渡性养老金=当年的养老金计发基数×视同缴费指数×视同缴费年限×过渡系数。
五、内江灵活就业社保缴费明细查询方法:
1.网上查询:
访问当地的社保查询网站。
在网站上找到“个人社保查询”或类似的选项。
输入个人身份证号码、密码(如已设置)或社保卡号等相关信息进行登录。
在个人账户页面,选择“社保”或“社保余额查询”等选项,查看缴费记录和个人账户信息。
微信查询:
打开微信,进入“我的”页面,选择“支付”。
在支付页面中,选择“城市服务”。
进入城市服务页面后,选择“社保”,在服务列表中选择“社保查询”。
完成实名登录后,选择“社保余额查询”,详细查看社保账户余额。
选择“社保查询”,查看灵活就业人员缴费和提取明细记录。
2.电话查询:
拨打当地社保中心的咨询电话。
按照语音提示或人工服务的方式,提供个人身份信息,查询社保的缴费记录和个人账户信息。
3.实地查询:
携带本人有效身份证件,到当地社保中心进行查询。
工作人员会协助你进行查询,并提供详细的缴费记录和个人账户信息。
请注意,以上查询方式可能因地区而异,具体操作请以当地社保部门或网站的要求为准。同时,为了保护个人隐私和信息安全,请确保在正规渠道进行查询。
以上就是带来内江灵活就业社保缴费标准相关知识,内容供参考,希望对你有帮助,欢迎关注/下载新社通app解锁更多社保专业资讯。