什么是灵活就业社保?简单讲灵活就业人员购买的社保就叫灵活就业社保。灵活就业人员是指以非全日制、临时性和弹性工作等灵活形式就业的人员。那么2024年儋州灵活就业社保缴费基数是多少?要怎么缴费?15年后能拿到多少钱?接下来随新社通APP小编一起了解儋州灵活就业社保缴费具体详情吧。
一、2024年儋州灵活就业社保缴费标准表 儋州灵活就业社保多少钱一个月?

儋州灵活就业人员社保缴费档次表:一般分为五个档次,具体为上年度在岗职工平均工资的60%、70%、80%、90%和100%。灵活就业人员可以根据自己的意愿选择缴费档次,缴费比例为20%,其中12%进入统筹基金,8%进入个人账户。
二、儋州2024年灵活就业社保缴费基数、比例最新消息
(1)基数:儋州灵活就业社保参照职工社保的缴费基数进行缴纳。灵活就业社保由于各地区经济发展水平不一,职工月平均工资存在差异,所以各地区的社保缴费基数上下限也不同。
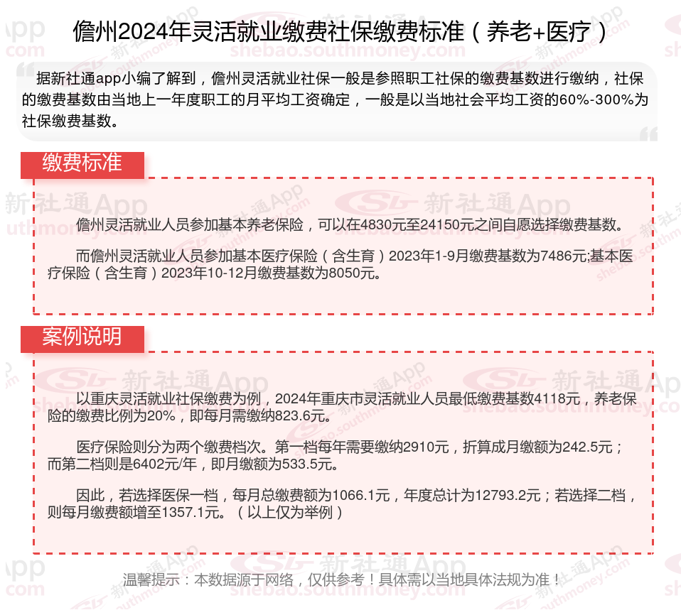
而社保缴费基数由当地上一年度职工的月平均工资确定,一般是以当地社会平均工资的60%-300%为社保缴费基数,基本上分为60%、80%、90%、100%、150%、200%、250%、300%等八个缴费档次。
(2)比例:儋州社保缴纳比例费用是以缴费基数为基数以一定的比例进行缴费,职工社保分为单位缴纳部分和个人缴纳部分,两者缴纳比例不同,但是灵活就业人员参保职工社保没有单位负责,将全部由个人缴费。
社保缴费比例各个地区标准有些细微的差别,并且会不断产生新的变化。例如,自2024年3月1日起,上海市灵活就业人员缴纳职工基本养老保险费的比例由24%调整为20%,其中有8%进入个人账户;缴纳职工基本医疗保险费的比例由11%调整为10%。浙江在2022年9月职工养老保险缴费比例从15%降到14%,今年4月又公布将其恢复至15%。
提示:灵活就业养老保险的缴费比例一致,都是社保缴费基数的20%。
灵活就业医保的缴费比例就有些差异了,有些地方是6%,有些地方是8%,有些地方是13%。
三、儋州灵活就业社保的缴费方式有哪些?
儋州灵活就业社保的缴费方式有多种,以下是几种常见的缴费方式:
1.微信缴费:
打开微信,搜索“社保云缴费”小程序。
或者依次点击微信→我→服务→城市服务→社保→社保缴费,进入小程序后按照提示操作即可。
2.支付宝缴费:
打开支付宝,搜索“灵活就业社会保险”小程序(注意选择对应地区的小程序)。
或者依次点击支付宝→市民中心→社保→灵活就业社会保险,进入小程序后按照提示操作即可。
3.手机APP缴费:
某些地区可能提供专门的税务APP。
用户需要下载并安装相应的APP,然后按照提示操作进行缴费。
4.线下缴费:
灵活就业人员可以就近到社保分中心“税务一厅联办”窗口或所属税务局办税服务厅打印缴费单。
拿到缴费单后,再到协议商业银行进行缴费。
5.税务渠道:
微信公众号:通过输入姓名、身份证号码后,选择缴费起止年月、缴费档次,系统计算缴费金额后直接缴费。
税务窗口缴费:对于社保、医保部门已核定的缴费金额,可以直接在税务窗口进行缴费。
请注意,各地的具体缴费方式和法规可能有所不同,因此建议您在缴费前咨询当地社保局或相关部门,以获取最准确的信息。此外,灵活就业人员参保时有两种方法可选择,一种是以个人身份参加企业职工基本养老保险,另一种是在户籍地参加城乡居民养老保险,具体选择哪种方式也需根据当地方案和个人情况而定。
四、儋州2024年灵活就业社保缴费待遇
儋州社保待遇的计发遵循“多缴多得、长缴多得”的原则,交的越久、交的越多,最后拿到手的退休工资就越多。灵活就业人员退休后,每月社保待遇由基础养老金和个人账户养老金两部分组成。
基础养老金由个人缴费年限、缴费基数和计发系数等因素计算。其中,缴费年限以实际缴费年限为准,缴费基数按照本人选择的缴费基数计算。计发系数根据退休时当地的平均工资和职工平均工资增长率等因素确定。
个人账户养老金由个人账户累计储存额按照本人退休时个人账户账户余额除以计息利率计算。以武汉灵活就业人员社保待遇计算标准举例,如下:
武汉市按最低缴费基数4077元,计发基数为8613元,灵活就业参保人按照最低缴费基数缴纳15年,在60周岁退休可领取的养老金为:
1、基础养老金=(8613+8613×0.47)÷2×15×1%=949.58元;
2、个人账户养老金=4077×8%×12×15÷139=422.36元;
每月总养老金为949.58+422.36=1371.94元
tip:儋州养老金计算公式:养老金=基础养老金+个人账户养老金:(1)基础养老金=(全省上年度在岗职工月平均工资+本人指数化月平均缴费工资)÷2×缴费年限×1%=全省上年度在岗职工月平均工资(1+本人平均缴费指数)÷2×缴费年限×1%。(2)个人账户养老金=个人账户储存额÷计发月数(50岁为195、55岁为170、60岁为139)。(3)过渡性养老金=当年的养老金计发基数×视同缴费指数×视同缴费年限×过渡系数。
以上就是儋州灵活就业社保缴费的全部内容,数据及内容供参考!希望对你有帮助,欢迎关注新社通解锁更多社保专业资讯。