对于灵活就业者来说,社保缴纳是一个非常重要的问题。那么,2024年阿勒泰灵活就业社保怎么交?一个月要交多少呢?领取待遇如何计算的?接下来随新社通APP小编一起了解阿勒泰灵活就业社保缴费具体详情吧。
一、阿勒泰灵活就业社保缴费基数及比例是什么意思?一起来看看
(1)阿勒泰灵活就业社保参照职工社保的缴费基数进行缴纳。而社保缴费基数由当地上一年度职工的月平均工资确定,一般是以当地社会平均工资的60%-300%为社保缴费基数,基本上分为60%、80%、90%、100%、150%、200%、250%、300%等八个缴费档次。由于各地区经济发展水平不一,职工月平均工资存在差异,所以各地区的社保缴费基数上下限也不同。比如北京2024年的缴费基数上下限为6326元-33891元,浙江2024年的缴费基数上下限为4462元-24060元。
(2)阿勒泰社保缴费比例各个地区标准有些细微的差别,并且会不断产生新的变化。
社保缴纳费用是以缴费基数为基数以一定的比例进行缴费,职工社保分为单位缴纳部分和个人缴纳部分,两者缴纳比例不同,但是灵活就业人员参保职工社保没有单位负责,将全部由个人缴费。
提示:灵活就业养老保险的缴费比例一致,都是社保缴费基数的20%。
灵活就业医保的缴费比例就有些差异了,有些地方是6%,有些地方是8%,有些地方是13%。
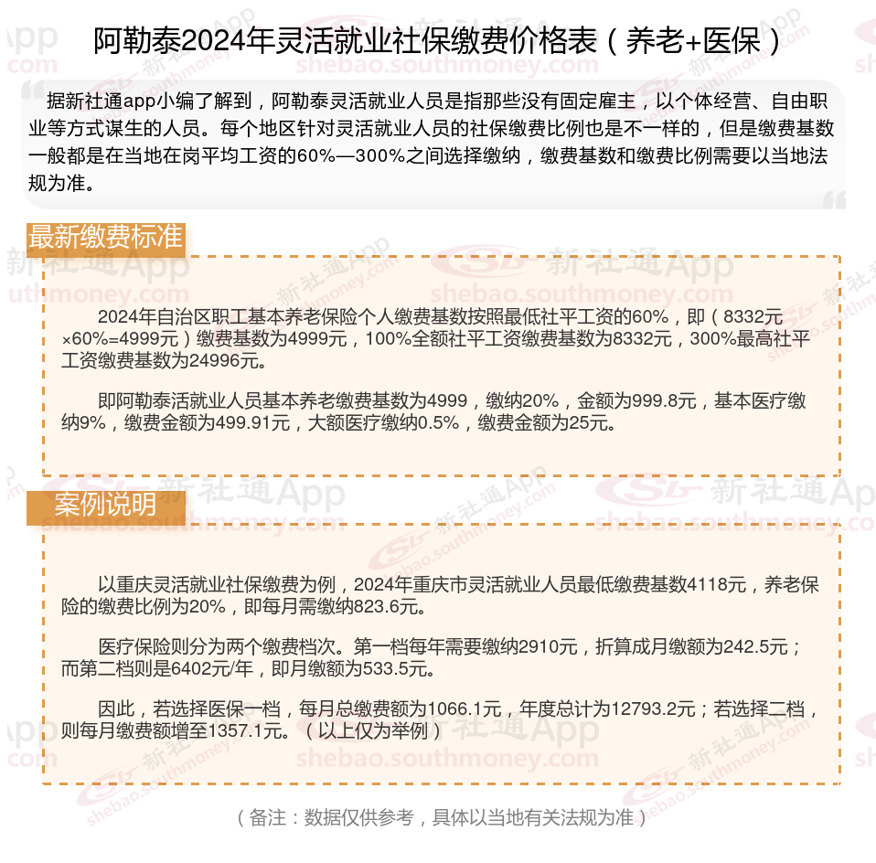
二、2024年阿勒泰灵活就业社保缴费标准是多少钱,最新如下:

阿勒泰灵活就业人员社保缴费档次表:一般分为五个档次,具体为上年度在岗职工平均工资的60%、70%、80%、90%和100%。灵活就业人员可以根据自己的意愿选择缴费档次,缴费比例为20%,其中12%进入统筹基金,8%进入个人账户。
三、阿勒泰灵活就业在哪里参保缴费?
自愿参加社会保险的无雇工的个体工商户、未在用人单位参加社会保险的非全日制从业人员以及其他灵活就业人员,应当向社会保险经办机构申请办理社会保险登记。
目前,除极个别地方外,各地均已放开灵活就业人员参加企业职工基本养老保险的户籍限制。
线下办理
阿勒泰灵活就业人员线下可以携带本人身份证(居住证)或社保卡等材料,到户籍地或就业地社保经办机构、社银合作网点办理参保手续。
线上办理
线上可通过公共服务平台、全国人社服务平台、电子社保卡、掌上12333移动互联网应用程序(App)等全国统一线上服务入口和各级人社服务网站等渠道,轻松办理参保登记。
四、阿勒泰2024年灵活就业社保交满15年可以领取多少?
阿勒泰灵活就业交社保15年能领多少钱是需取决于基础养老金和个人账户养老金的多少,每个地区的社保缴纳的标准不同、个人缴纳的费用多少都是没法固定的。灵活就业社保的缴费比例要求会比较高,但是相应的退休待遇和在职人员参保人是一样的,养老金的计算也是相同的,下面以成都按照最低缴费基数缴纳,灵活就业社保的人员社保退休待遇计算为例,如下:
成都市按2023年最低缴费基数为4071元,计发基数为7822元,灵活就业参保人按照最低缴费基数缴纳15年,在60周岁退休可领取的养老金为:
1、基础养老金=(7822+7822×0.52)÷2×15×1%=891.7元;
2、个人账户养老金=4071×8%×12×15÷139=421.74元;
每月总养老金为891.708+421.74=1313.448元。
tip:阿勒泰养老金计算公式:养老金=基础养老金+个人账户养老金:(1)基础养老金=(全省上年度在岗职工月平均工资+本人指数化月平均缴费工资)÷2×缴费年限×1%=全省上年度在岗职工月平均工资(1+本人平均缴费指数)÷2×缴费年限×1%。(2)个人账户养老金=个人账户储存额÷计发月数(50岁为195、55岁为170、60岁为139)。(3)过渡性养老金=当年的养老金计发基数×视同缴费指数×视同缴费年限×过渡系数。
五、灵活就业社保断缴后可以补缴吗
灵活就业社保断缴后原则上是可以补缴的,但具体细节和条件需要根据当地社保法规确定。
首先,根据《中华人民共和国社会保险法》的相关法规,灵活就业人员可以参加基本养老保险,并由个人缴纳基本养老保险费。如果灵活就业人员因某种原因断缴了社保,他们通常会有机会补缴这部分费用。法规具体来说,补缴社保的方式和条件可能因地区而异,但通常包括以下几种情况:
社保局补缴:灵活就业人员可以直接到当地的社保局进行补缴。在补缴时,可能需要提供身份证明、社保缴费记录等相关材料。
中介代缴:有些地区可能允许通过社保代理机构进行补缴。这种方式可能需要支付额外的服务费用,但可以省去一些繁琐的手续。
需要注意的是,补缴社保可能存在一定的时间限制和条件限制。例如,有些地区可能只能补缴最近几年的社保费用,而有些地区则可能对补缴的金额或年限有一定的限制。
此外,还需要特别注意的是,在补缴社保时要谨慎对待要求提供个人信息、向用户收费、索取验证码等情形,以避免不必要的损失。建议在进行补缴操作前,先咨询当地社保局或相关部门了解具体的法规。
以上就是阿勒泰灵活就业社保缴费的全部内容,数据及内容供参考!希望对你有帮助,欢迎关注新社通app解锁更多社保专业资讯。