随着经济的发展和社会的进步,灵活就业人员越来越多,但是很多人不知道如何缴纳社保。本文将介绍2024年乌海灵活就业人员社保缴费基数及如何缴纳社保,能领取多少钱,帮助大家更好地了解灵活就业社保,随着新社通APP小编一起了解乌海灵活就业社保缴费最新资讯吧。
一、2024年乌海灵活就业社保缴费标准表 乌海灵活就业社保多少钱一个月?

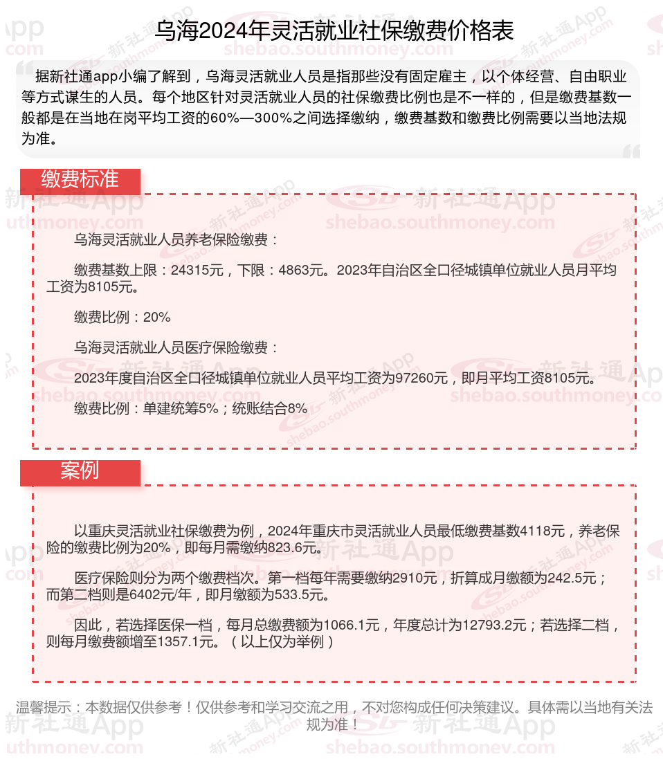
乌海灵活就业人员社保缴费档次表:一般分为五个档次,具体为上年度在岗职工平均工资的60%、70%、80%、90%和100%。灵活就业人员可以根据自己的意愿选择缴费档次,缴费比例为20%,其中12%进入统筹基金,8%进入个人账户。
二、乌海2024年灵活就业社保缴费基数及比例
(1)乌海社保缴纳比例费用是以缴费基数为基数以一定的比例进行缴费,职工社保分为单位缴纳部分和个人缴纳部分,两者缴纳比例不同,但是灵活就业人员参保职工社保没有单位负责,将全部由个人缴费。
社保缴费比例各个地区标准有些细微的差别,并且会不断产生新的变化。例如,自2024年3月1日起,上海市灵活就业人员缴纳职工基本养老保险费的比例由24%调整为20%,其中有8%进入个人账户;缴纳职工基本医疗保险费的比例由11%调整为10%。浙江在2022年9月职工养老保险缴费比例从15%降到14%,今年4月又公布将其恢复至15%。
提示:灵活就业养老保险的缴费比例一致,都是社保缴费基数的20%。
灵活就业医保的缴费比例就有些差异了,有些地方是6%,有些地方是8%,有些地方是13%。
(2)乌海灵活就业社保参照职工社保的缴费基数进行缴纳。而社保缴费基数由当地上一年度职工的月平均工资确定,一般是以当地社会平均工资的60%-300%为社保缴费基数,基本上分为60%、80%、90%、100%、150%、200%、250%、300%等八个缴费档次。由于各地区经济发展水平不一,职工月平均工资存在差异,所以各地区的社保缴费基数上下限也不同。比如北京2024年的缴费基数上下限为6326元-33891元,浙江2024年的缴费基数上下限为4462元-24060元。
三、乌海2024年灵活就业社保缴费方式
乌海灵活就业社保的缴纳方式有以下几种:
1.个人前往社保局办理:灵活就业者可以携带相关证件前往当地社保局办理社保缴纳手续。需要注意的是,不同地区的社保局要求提供的材料可能会有所不同,具体要求请咨询当地社保局。
2.银行代缴:灵活就业者可以选择在银行开设一个专门的社保账户,然后通过银行代缴的方式进行社保缴纳。目前,很多银行都提供社保代缴服务,具体的操作方式和费用可以咨询当地银行。
3.第三方平台代缴:目前,很多第三方平台也提供社保代缴服务。这种方式的优点在于方便快捷,而且可以通过手机或电脑完成操作。但是需要注意的是,选择第三方平台代缴时一定要选择正规的平台,以免出现安全问题。
四、乌海2024年灵活就业社保缴费待遇(灵活就业社保缴费15年能领取多少钱)
乌海社保待遇的计发遵循“多缴多得、长缴多得”的原则,交的越久、交的越多,最后拿到手的退休工资就越多。灵活就业人员退休后,每月社保待遇由基础养老金和个人账户养老金两部分组成。
基础养老金由个人缴费年限、缴费基数和计发系数等因素计算。其中,缴费年限以实际缴费年限为准,缴费基数按照本人选择的缴费基数计算。计发系数根据退休时当地的平均工资和职工平均工资增长率等因素确定。
个人账户养老金由个人账户累计储存额按照本人退休时个人账户账户余额除以计息利率计算。以杭州灵活就业人员社保待遇计算标准举例,如下:
杭州市按缴费基数为3957元,计发基数为7238元,灵活就业参保人按照最低缴费基数缴纳15年,在60周岁退休可领取的养老金为:
1、基础养老金=(7238+7238×0.54)÷2×15×1%=835.98元;
2、个人账户养老金=3957×8%×12×15÷139=409.93元;
每月总养老金为835.989+409.93=1245.919元。
tip:乌海养老金计算公式:养老金=基础养老金+个人账户养老金:(1)基础养老金=(全省上年度在岗职工月平均工资+本人指数化月平均缴费工资)÷2×缴费年限×1%=全省上年度在岗职工月平均工资(1+本人平均缴费指数)÷2×缴费年限×1%。(2)个人账户养老金=个人账户储存额÷计发月数(50岁为195、55岁为170、60岁为139)。(3)过渡性养老金=当年的养老金计发基数×视同缴费指数×视同缴费年限×过渡系数。
五、乌海灵活就业人员社保缴费怎么查询?方法如下:
1、网上查询
访问乌海当地的社保查询网站。
根据网站提示,输入个人相关信息,如身份证号码、社保卡号码等。
进入个人账户页面,查看社保的缴费记录、个人账户余额等信息。
2、电话查询
拨打乌海当地社保中心的咨询电话,通常可以在当地的社保网站上找到。
提供个人相关信息,如身份证号码、姓名等,以便社保中心工作人员核实身份。
询问关于灵活就业社保的缴费情况、个人账户余额等问题。
3、实地查询
携带本人身份证或社保卡前往当地社保中心。
在社保中心的自助查询机或窗口进行查询。
以上就是带来乌海灵活就业社保缴费标准相关知识,内容供参考,希望对你有帮助,欢迎关注/下载新社通app解锁更多社保专业资讯。