对于灵活就业者来说,社保缴纳是一个非常重要的问题。那么,2024年邢台灵活就业社保怎么交?一个月要交多少呢?领取待遇如何计算的?接下来随新社通APP小编一起了解邢台灵活就业社保缴费具体详情吧。
一、邢台灵活就业社保缴费标准表2024年 邢台灵活就业社保多少钱一个月?

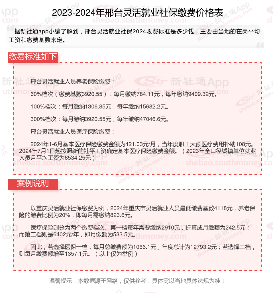
邢台灵活就业人员社保缴费档次表:一般分为五个档次,具体为上年度在岗职工平均工资的60%、70%、80%、90%和100%。灵活就业人员可以根据自己的意愿选择缴费档次,缴费比例为20%,其中12%进入统筹基金,8%进入个人账户。
二、邢台2024年灵活就业社保缴费基数、比例最新消息
(1)基数:邢台灵活就业社保参照职工社保的缴费基数进行缴纳。灵活就业社保由于各地区经济发展水平不一,职工月平均工资存在差异,所以各地区的社保缴费基数上下限也不同。
而社保缴费基数由当地上一年度职工的月平均工资确定,一般是以当地社会平均工资的60%-300%为社保缴费基数,基本上分为60%、80%、90%、100%、150%、200%、250%、300%等八个缴费档次。
(2)比例:邢台社保缴费比例各个地区标准有些细微的差别,并且会不断产生新的变化。
社保缴纳费用是以缴费基数为基数以一定的比例进行缴费,职工社保分为单位缴纳部分和个人缴纳部分,两者缴纳比例不同,但是灵活就业人员参保职工社保没有单位负责,将全部由个人缴费。
提示:灵活就业养老保险的缴费比例一致,都是社保缴费基数的20%。
灵活就业医保的缴费比例就有些差异了,有些地方是6%,有些地方是8%,有些地方是13%。
三、邢台灵活就业社保的缴费方式有哪些?
邢台灵活就业社保的缴费方法主要包括线上和线下两种方式。
线上缴费主要有以下几种方式:
微信缴费:通过微信搜索“社保云缴费”小程序,或依次点击微信→我→服务→城市服务→社保→社保缴费,进行缴费操作。这种方式支持本月缴费及本年度预缴,但不可调整缴费基数。
支付宝缴费:在支付宝中搜索“灵活就业社会保险-天津市”小程序,或依次点击支付宝→市民中心→社保→灵活就业社会保险,进行缴费。这种方式同样支持本月缴费及本年度预缴,但不可调整缴费基数。
线下缴费方式则包括:
灵活就业人员可以就近到社保分中心“税务一厅联办”窗口或所属税务局办税服务厅打印缴费单,再到协议商业银行缴费。
此外,还有一些地方提供了批量扣费、代征银行柜面缴费和网上缴费等选项。批量扣费一般从每月月末预扣下月费用,需要在每月25日前在缴费银行卡或存折中预存足额费用。代征银行柜面缴费则可以前往指定的银行网点柜面进行缴费。网上缴费则可以通过指定的APP或二维码自行申报缴费。
请注意,具体的缴费方式和流程可能因地区和方案的不同而有所差异,建议灵活就业人员根据当地的具体法规进行缴费操作。同时,也要按时足额缴纳基本养老、基本医疗两项社保费,以享受相关的社会保险待遇。
四、邢台2024年灵活就业社保交满15年可以领取多少钱?来看看
邢台灵活就业交社保15年能领多少钱是需取决于基础养老金和个人账户养老金的多少,每个地区的社保缴纳的标准不同、个人缴纳的费用多少都是没法固定的。灵活就业社保的缴费比例要求会比较高,但是相应的退休待遇和在职人员参保人是一样的,养老金的计算也是相同的,下面以成都按照最低缴费基数缴纳,灵活就业社保的人员社保退休待遇计算为例,如下:
成都市按2023年最低缴费基数为4071元,计发基数为7822元,灵活就业参保人按照最低缴费基数缴纳15年,在60周岁退休可领取的养老金为:
1、基础养老金=(7822+7822×0.52)÷2×15×1%=891.7元;
2、个人账户养老金=4071×8%×12×15÷139=421.74元;
每月总养老金为891.708+421.74=1313.448元。
tip:邢台养老金计算公式:养老金=基础养老金+个人账户养老金:(1)基础养老金=(全省上年度在岗职工月平均工资+本人指数化月平均缴费工资)÷2×缴费年限×1%=全省上年度在岗职工月平均工资(1+本人平均缴费指数)÷2×缴费年限×1%。(2)个人账户养老金=个人账户储存额÷计发月数(50岁为195、55岁为170、60岁为139)。(3)过渡性养老金=当年的养老金计发基数×视同缴费指数×视同缴费年限×过渡系数。
五、灵活就业社保断缴后可以补缴吗
灵活就业社保断缴后原则上是可以补缴的,但具体细节和条件需要根据当地社保法规确定。
首先,根据《中华人民共和国社会保险法》的相关法规,灵活就业人员可以参加基本养老保险,并由个人缴纳基本养老保险费。如果灵活就业人员因某种原因断缴了社保,他们通常会有机会补缴这部分费用。法规具体来说,补缴社保的方式和条件可能因地区而异,但通常包括以下几种情况:
社保局补缴:灵活就业人员可以直接到当地的社保局进行补缴。在补缴时,可能需要提供身份证明、社保缴费记录等相关材料。
中介代缴:有些地区可能允许通过社保代理机构进行补缴。这种方式可能需要支付额外的服务费用,但可以省去一些繁琐的手续。
需要注意的是,补缴社保可能存在一定的时间限制和条件限制。例如,有些地区可能只能补缴最近几年的社保费用,而有些地区则可能对补缴的金额或年限有一定的限制。
此外,还需要特别注意的是,在补缴社保时要谨慎对待要求提供个人信息、向用户收费、索取验证码等情形,以避免不必要的损失。建议在进行补缴操作前,先咨询当地社保局或相关部门了解具体的法规。
以上就是邢台灵活就业社保缴费的全部内容,数据及内容供参考!希望对你有帮助,欢迎关注新社通app解锁更多社保专业资讯。