朝阳灵活就业社保2024收费标准是多少钱,主要由当地的在岗平均工资和缴费基数来定。其次,灵活就业社保缴纳跟职工缴纳不同的地方在于,灵活就业社保参保只能参保养老保险和医疗保险,且缴纳比例完全由个人承担。另外,灵活就业人员社保参保选择,可自由选择参保城镇职工社保和城乡居民保险。2024年朝阳灵活就业社保缴多少钱?如何缴纳?怎么计算待遇?新社通APP小编将在下文为您详细说明。
一、2024年朝阳灵活就业社保缴费标准表 朝阳灵活就业社保多少钱一个月?

》》点击新社通app社保计算器,轻松了解您的社保缴费明细!
提示:朝阳灵活就业人员每个月的缴费压力还是比较大的,每个月的社保费用都是千元,缴费档次越高,灵活就业人员要缴纳的费用也越多。
当缴费档次越高,可以享受到的社保待遇也越多,退休后可以领到的养老金也越多,100%的缴费档次缴纳灵活就业社保比60%的缴费档次缴纳灵活就业社保可以领到的钱要多。
朝阳灵活就业人员社保缴费档次表:一般分为五个档次,具体为上年度在岗职工平均工资的60%、70%、80%、90%和100%。灵活就业人员可以根据自己的意愿选择缴费档次,缴费比例为20%,其中12%进入统筹基金,8%进入个人账户。
二、朝阳2024年灵活就业社保缴费基数、比例最新消息
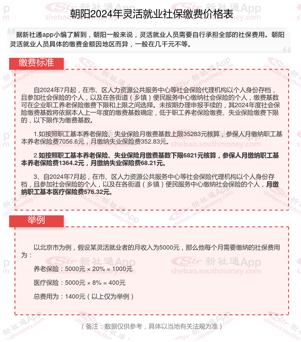
(1)基数:朝阳灵活就业社保参照职工社保的缴费基数进行缴纳。而社保缴费基数由当地上一年度职工的月平均工资确定,一般是以当地社会平均工资的60%-300%为社保缴费基数,基本上分为60%、80%、90%、100%、150%、200%、250%、300%等八个缴费档次。由于各地区经济发展水平不一,职工月平均工资存在差异,所以各地区的社保缴费基数上下限也不同。比如北京2024年的缴费基数上下限为6326元-33891元,浙江2024年的缴费基数上下限为4462元-24060元。
(2)比例:朝阳灵活就业人员社保缴费比例不是固定的,它取决于个人选择的缴费基数和险种。一般来说,灵活就业人员可选择以当地上一年度月平均工资的60%~300%作为缴费基数,按一定比例进行缴费。养老保险的缴费比例通常为20%左右,其中8%进入个人账户,其余进入社会统筹。医疗保险的缴费比例各地法规不同,一般在4%~9%之间。
此外,灵活就业人员还可以根据自身情况选择是否缴纳失业保险,但工伤保险和生育保险通常由单位缴纳,个人无法缴纳。需要注意的是,具体的缴费比例和基数可能因地区和具体法规而有所不同,因此建议咨询当地的社保机构以获取最准确的信息。
总的来说,灵活就业人员社保缴费比例具有一定的灵活性,可以根据个人经济状况和需求进行选择。
三、朝阳灵活就业社保的缴费方式有哪些?
朝阳灵活就业社保的缴纳方式有以下几种:
1.个人前往社保局办理:灵活就业者可以携带相关证件前往当地社保局办理社保缴纳手续。需要注意的是,不同地区的社保局要求提供的材料可能会有所不同,具体要求请咨询当地社保局。
2.银行代缴:灵活就业者可以选择在银行开设一个专门的社保账户,然后通过银行代缴的方式进行社保缴纳。目前,很多银行都提供社保代缴服务,具体的操作方式和费用可以咨询当地银行。
3.第三方平台代缴:目前,很多第三方平台也提供社保代缴服务。这种方式的优点在于方便快捷,而且可以通过手机或电脑完成操作。但是需要注意的是,选择第三方平台代缴时一定要选择正规的平台,以免出现安全问题。
四、朝阳2024年灵活就业社保缴费待遇
朝阳灵活就业交社保15年能领多少钱,需取决于基础养老金和个人账户养老金的多少,每个地区的社保缴纳的标准不同、个人缴纳的费用多少都是没法固定的。灵活就业社保的缴费比例要求会比较高,但是相应的退休待遇和在职人员参保人是一样的,养老金的计算也是相同的,下面以武汉市举例计算灵活就业社保的人员社保退休待遇:
武汉市按最低缴费基数4077元,计发基数为8613元,灵活就业参保人按照最低缴费基数缴纳15年,在60周岁退休可领取的养老金为:
1、基础养老金=(8613+8613×0.47)÷2×15×1%=949.58元;
2、个人账户养老金=4077×8%×12×15÷139=422.36元;
每月总养老金为949.58+422.36=1371.94元
tip:朝阳养老金计算公式:养老金=基础养老金+个人账户养老金:(1)基础养老金=(全省上年度在岗职工月平均工资+本人指数化月平均缴费工资)÷2×缴费年限×1%=全省上年度在岗职工月平均工资(1+本人平均缴费指数)÷2×缴费年限×1%。(2)个人账户养老金=个人账户储存额÷计发月数(50岁为195、55岁为170、60岁为139)。(3)过渡性养老金=当年的养老金计发基数×视同缴费指数×视同缴费年限×过渡系数。
以上就是朝阳灵活就业社保缴费的全部内容,数据及内容供参考!希望对你有帮助,欢迎关注新社通解锁更多社保专业资讯。