2025年定西灵活就业人员社保需要交多少钱?灵活就业,作为一种非传统的就业方式,近年来在我国蓬勃发展。为保护这部分人群的权益,国制定了相应的社保缴费法规。2024年,灵活就业社保缴费法规继续完善,涵盖了养老保险、医疗保险、失业保险等多个方面,旨在为灵活就业人员提供全面的社会保证。接下来随新社通APP小编一起来看看。
一、灵活就业按60%和100%缴费,养老金能差多少?
灵活就业交60%和100%的缴费档次,其养老金的差额会根据缴费年限、退休年龄、退休地的养老金计发基数等因素而有所不同。以下是对这一问题的详细:
灵活就业人员在选择60%和100%的缴费档次时,其每月养老金的差额会因个人情况和地区差异而有所不同。具体差额需要通过养老金计算公式进行计算。
养老金计算公式?:
养老金=个人账户养老金+基础养老金
个人账户养老金=退休时个人账户养老金储蓄额÷计发月数
基础养老金=退休时当地上年度社会平均工资×(1+本人平均缴费指数)÷2×缴费年数×1%
?缴费档次与养老金的关系?:
灵活就业人员可根据自身经济条件,在全省全口径城镇单位就业人员平均工资的60%至300%之间选择适当的缴费基数。
缴费档次越高,个人账户养老金储蓄额和基础养老金都会相应增加。
?具体差额的计算?:
以山东为例,假设灵活就业人员缴费年限为20年,退休年龄为60岁,养老金计发基数为7468元,那么按照60%和100%的档次缴费,其养老金待遇分别为1662.51元和2105.11元,差额为442.6元。
如果退休地的养老金计发基数较高,如上海,那么在相同缴费条件下,养老金的差额会更大。
?其他影响因素?:
除了缴费档次外,养老金的差额还受到缴费年限、退休年龄、退休地的养老金计发基数等多种因素的影响。
综上所述,灵活就业人员在选择60%和100%的缴费档次时,其每月养老金的差额会因个人情况和地区差异而有所不同。具体差额需要通过养老金计算公式,并结合个人缴费年限、退休年龄、退休地的养老金计发基数等因素进行计算。
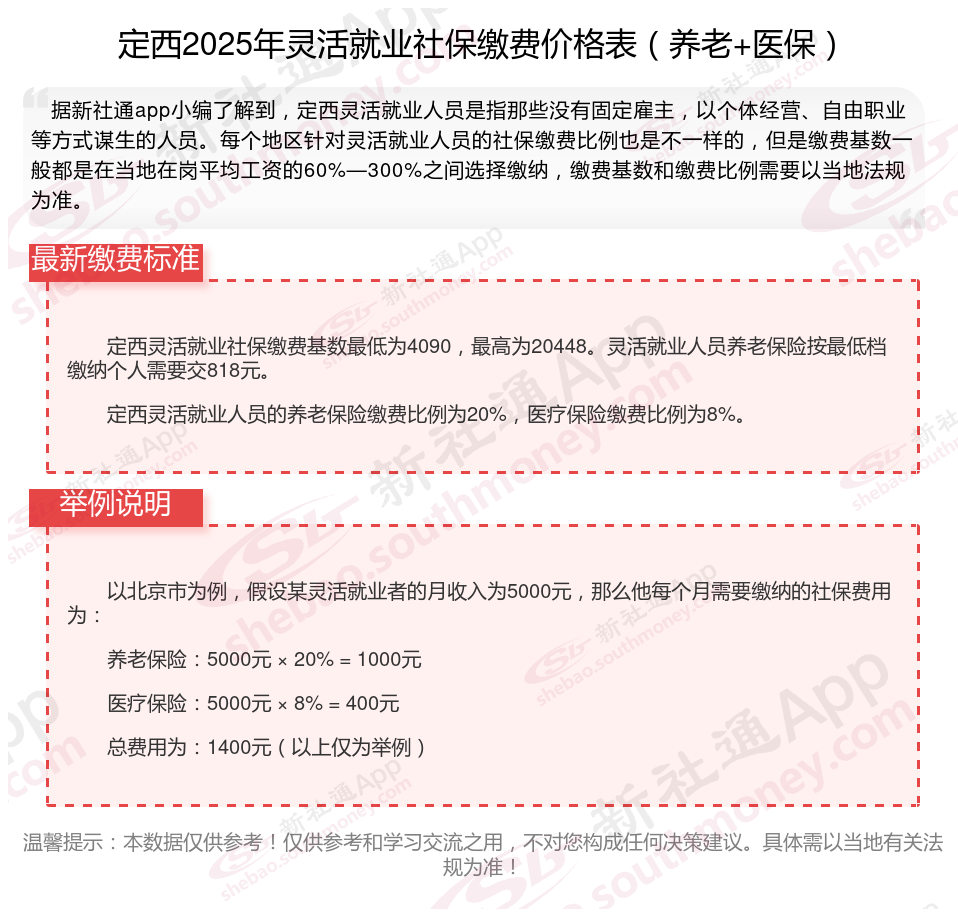
二、2025年定西灵活就业社保缴费基数、比例最新消息
(1)基数:定西灵活就业社保参照职工社保的缴费基数进行缴纳。灵活就业社保由于各地区经济发展水平不一,职工月平均工资存在差异,所以各地区的社保缴费基数上下限也不同。
而社保缴费基数由当地上一年度职工的月平均工资确定,一般是以当地社会平均工资的60%-300%为社保缴费基数,基本上分为60%、80%、90%、100%、150%、200%、250%、300%等八个缴费档次。
(2)比例:定西社保缴费比例各个地区标准有些细微的差别,并且会不断产生新的变化。
社保缴纳费用是以缴费基数为基数以一定的比例进行缴费,职工社保分为单位缴纳部分和个人缴纳部分,两者缴纳比例不同,但是灵活就业人员参保职工社保没有单位负责,将全部由个人缴费。
提示:灵活就业养老保险的缴费比例一致,都是社保缴费基数的20%。
灵活就业医保的缴费比例就有些差异了,有些地方是6%,有些地方是8%,有些地方是13%。
三、2025年定西灵活就业社保多少钱一个月?

定西灵活就业人员社保缴费档次表:一般分为五个档次,具体为上年度在岗职工平均工资的60%、70%、80%、90%和100%。灵活就业人员可以根据自己的意愿选择缴费档次,缴费比例为20%,其中12%进入统筹基金,8%进入个人账户。
四、定西灵活就业人员社保缴纳时间要年限要求
最低缴费年限:根据有关法规,参加基本养老保险的个人,需要达到法定退休年龄时累计缴费满十五年,可以按月领取基本养老金。这意味着,定西灵活就业人员在参加养老保险时,最少需要累计交满15年。
缴费与待遇:
在同一城市,累计缴纳基本养老保险满15年,基本医疗保险20年,退休时,即按缴纳所在城市标准发放最低基本养老金,执行缴纳所在城市医疗保险标准。
流动工作人员,在每一城市,基本养老保险与基本医疗保险均未够年限,而在所有城市的累计缴纳基本养老保险满15年,基本医疗保险满20年,则按其户藉所在地标准发放基本养老金,执行户籍所在地医疗保险标准。
在所有城市,基本养老保险与基本医疗保险缴纳均不够年限,则在退休时,按当年度所在地社保缴纳基数,一次性补足法定年限的基本养老与基本医疗。
以上就是定西灵活就业社保缴费的全部内容,数据及内容供参考!希望对你有帮助,欢迎关注新社通app解锁更多社保专业资讯。