丽水灵活就业社保缴费价格表 2024-2025年丽水灵活就业养老、医保缴费标准一览表,下表是2024-2025年丽水社保费用明细参考,根据新社通app-社保缴费查询工具提供的最新数据如下:

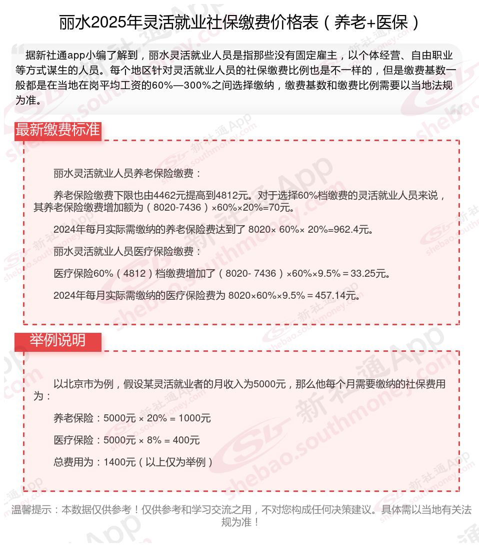
丽水灵活就业人员养老保险缴费:
养老保险缴费下限也由4462元提高到4812元。对于选择60%档缴费的灵活就业人员来说,其养老保险缴费增加额为(8020-7436)×60%×20%=70元。
2024年每月实际需缴纳的养老保险费达到了 8020× 60%× 20%=962.4元。
丽水灵活就业人员医疗保险缴费:
医疗保险60%(4812)档缴费增加了(8020- 7436)×60%×9.5%=33.25元。
2024年每月实际需缴纳的医疗保险费为 8020×60%×9.5%=457.14元。
据新社通app数据显示,丽水灵活就业人员养老缴费基数2024-2025年最新标准如下:
养老保险最低缴费基数为:4462元;
个人缴费比例:20%,个人缴费金额:892.4元;
(注:本文数据仅供参考,具体以当地缴费标准为准)
灵活就业社保的缴费基数通常是根据上年全省在岗职工月平均工资的40%~100%来确定,而养老保险的缴费比例为20%,医疗保险的缴费比例则根据当地上年度城镇在岗职工月平均工资的80%为基数,按4.2%或8%的比例缴纳。
个人养老保险怎么缴较划算?
要使养老金缴纳最划算,需要综合考虑个人的经济状况、健康状况、年龄、未来养老需求以及当地社保方案等因素。以下是一些具体的看法:
关注方案动态和地区差异
方案动态:各地有关部门可能会根据经济发展情况和人口老龄化趋势调整养老保险方案。因此,定期关注方案变化,以便及时调整缴费计划。
地区差异:
不同地区的养老金方案存在差异,包括基础养老金标准、有关部门补贴方案等。在选择缴费档次和地区时,应考虑这些差异对未来养老金待遇的影响。
选择合适的缴费档次:
城乡居民养老保险:缴费档次从低到高有多个选择,如300元至6000元不等。个人经济条件允许的情况下,可以考虑选择较高档次,以便将来获得更高的养老金收益。有关部门通常会对较高档次的缴费给予更多的补贴。
城镇职工养老保险:由单位和个人共同缴纳,单位缴纳部分计入统筹基金,个人缴纳部分记入个人账户。个人可以通过提高个人收入来增加缴费基数,从而提高未来的养老金待遇。
延长缴费年限:
基本养老保险的缴费期限越长,退休后领取的养老金就越高。因此,在经济条件允许的情况下,应尽可能延长缴费年限。
综上所述,养老金怎么交最划算需要综合考虑多个因素。在做出确定时,咨询当地的社保机构或专业的财务顾问以获取更具体、更个性化的。同时,也要根据自身的经济状况、年龄、健康状况以及对未来养老需求的预期来制定合理的养老规划。
》点击新社通app社保计算器,了解你的社保缴费明细!
新社通app数据所得,数据仅供参考。
温馨提示:本数据仅供参考!仅供参考和学习交流之用,不对您构成任何决策建议。具体需以当地有关法规为准!