灵活就业社保的缴费主体是灵活就业者本人,他们需要自行承担全部的社保费用。
那么,开封灵活就业人员社保缴费基数最新标准,开封灵活就业社保多少钱一个月?根据新社通app-社保缴费查询工具提供的2025社保缴费标准详情数据:

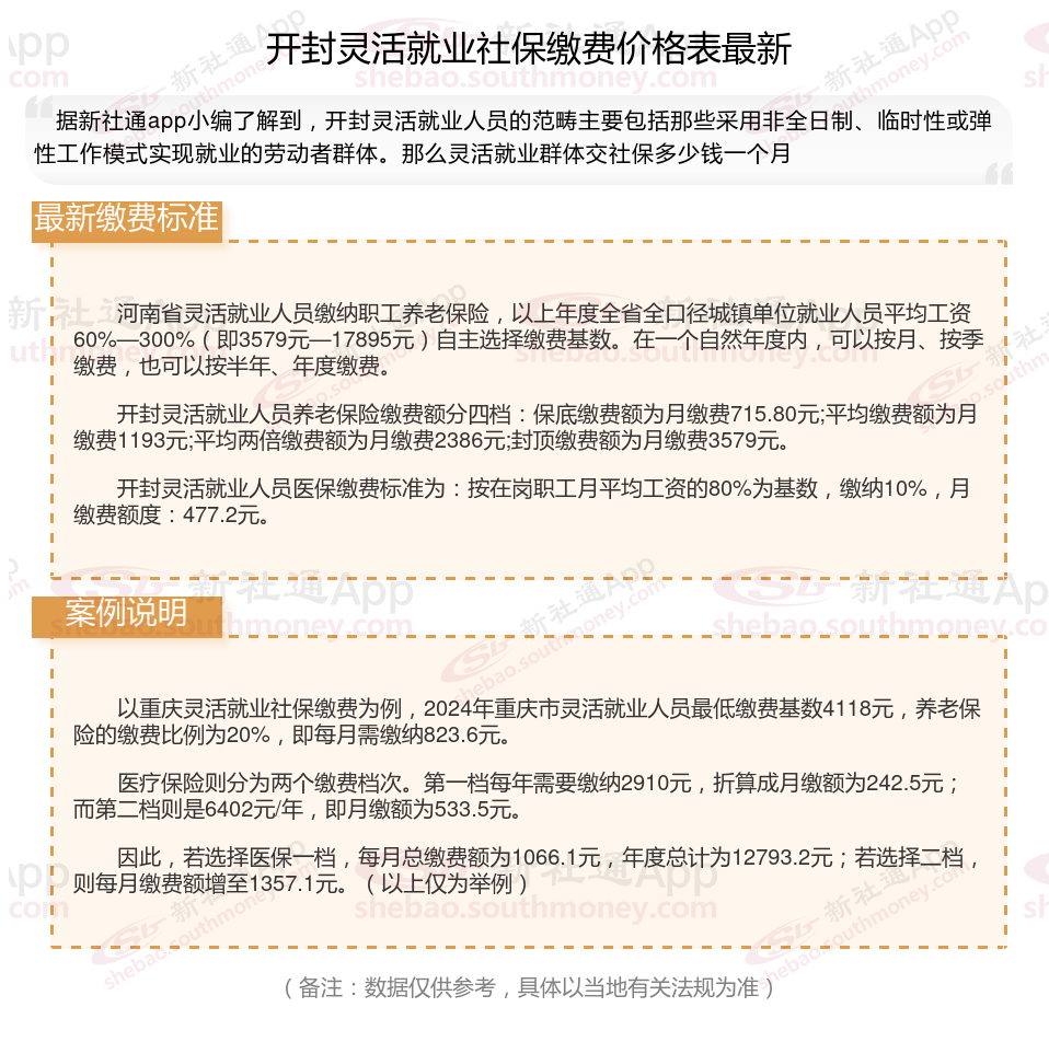
据新社通app数据显示,开封企业灵活就业养老保险的缴费基数为:3579元。
缴费比例:在企业参保缴费的情况下,单位缴纳比例为16%,个人缴纳比例为8%。而灵活就业人员参保缴费的比例为个人20%。
另外,需要注意的是,这些缴费标准可能会随着时间和方案的变化而调整。为了获取最新的开封灵活就业养老保险缴费标准信息,建议查阅相关消息或咨询当地社保部门。总的来说,了解并遵守当地的养老保险缴费标准是每个人的责任,也是保证个人权益的重要方案。
(注:本文数据仅供参考,具体以当地缴费标准为准)
》如何了解自己的社保缴纳明细吗?点击新社通app社保计算器,帮您计算!
新社通app数据所得,数据仅供参考。
交社保的重心目的在于保护公民在遭遇年老、疾病、工伤、失业及生育等生活风险时,能够依据法律法规,从我国与社会那里获得必要的物质援助与帮助。社保的作用为:
养老保险:参保人员退休后,可以领取养老金,确保老年生活的基本经济保险。此外,还可以领取抚恤金和丧葬费。
医疗保险:为疾病提供保险,减轻因疾病带来的经济负担。
工伤保险:就是发生工伤后可以获得赔偿。由单位缴费,职工个人不缴纳。
失业保险:在失业期间提供经济支持,减轻生活压力。
生育保险:降低生育成本,鼓励生育相关法规的确定。
养老金=基础养老金+个人账户养老金
退休金通常是有基础养老金,个人账户养老金以及过渡性养老金来进行组成的。
基础养老金计算公式为:(全省上年度在岗职工月平均工资+本人指数化月平均缴费工资)÷2×缴费期限×1%。
个人账户养老金=总共交的养老保险/计发月数。
过渡性养老金是针对在养老保险法规要求前参加工作、法规要求后退休的人员设置的。其计算方式与基础养老金类似,但涉及的是法规要求前的缴费年限和缴费工资。
没有交过一分钱社保,老了怎么办,能领养老金吗?
一分钱不交60岁不能领养老金,一般情况下,参保人员需要缴纳满15年的基本养老保险,才能在达到法定退休年龄后领取基本养老金。如果没有缴纳养老保险费,是无法领取养老金的。因此,如果没有缴纳养老保险费,即“一分钱不交”,是无法在60岁时领取养老金的。如果想要在退休后有稳定的养老金收入,应当按照法规参加基本养老保险并按时足额缴纳养老保险费。
如何提高养老金?
延长缴费年限:
坚持缴费不间断,尽量取得较长的缴费时间。养老金的计算公式中,缴费年限是计算基础养老金的重要因素,时间越长,养老金越高。
提高缴费基数:在经济条件允许的情况下,提高个人缴费基数,以增加个人账户的积累。
避免提前退休:
退休年龄越晚,缴费年限长的可能性就越大,另外计算个人账户养老金的计发月数也会越小,计算出来的个人账户养老金就会越高。
关注自身健康,延长寿命:
我国的养老金是终身制,只要活着就会持续发放。因此,关注自己的健康状况、延长寿命也是提高养老金待遇的一种方式。
选择经济发达城市参保
城市选择:在经济发达的城市缴纳社保,会获得更好的养老金待遇。这是因为社会平均工资水平对养老金待遇有很大影响。
(备注:数据仅供参考,具体以当地有关法规为准)