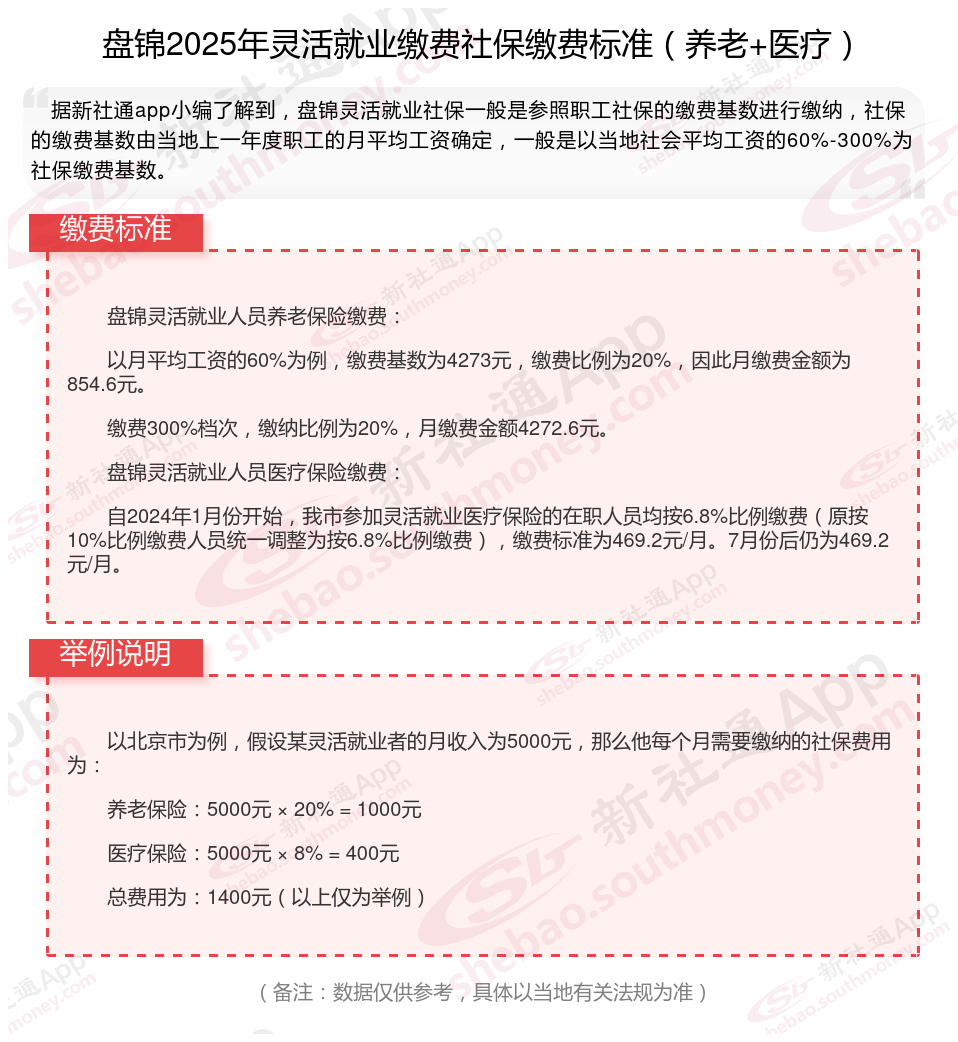
据新社通app数据显示,盘锦灵活就业养老保险最低缴费基数为:4273元;个人的缴费比例分别为:20%;
个人缴费金额:854.6元。
(注:本文数据仅供参考,具体以当地缴费标准为准)
自由职业买社保一个月费用要交多少钱?每月需要缴纳多少费用?根据新社通app-社保缴费查询工具提供的2025社保缴费标准详情数据如下:

灵活就业人员养老保险缴费算法
灵活就业人员参保费率一般为20%(8%计入个人账户),可选择社会平均工资的60%、100%、300%等各种档位作为缴费基数:
缴费金额=社会平均工资×档位×20%计入个人账户=社会平均工资×档位×8%,
退休后到底拿多少养老金与哪些因素有关?
退休年龄:在城镇职工养老金计算公式中,个人养老金是根据养老金个人账户里的总额除以计发月数得来的,不同退休年龄对应不同的计发月数,40周岁到70周岁对应不同的计发月数。
缴费比例:公司缴纳一般是百分之六十到百分之三百,灵活就业社保档位百分之六十到百分之三百。基本原则是多缴多得。
社保缴费年限:是指参保人实际缴纳养老保险费的年限。缴费年限越长,退休后领取的养老金越多。这是因为缴费年限越长,个人账户积累的养老金越多,可以领取的月养老金数额也会相应增加。
社平工资:社平工资即所缴费城市或省份上年度的平均工资,是计算退休金的一个基数。例如2023年,上海社平工资12183元、山东7795元、河南社平只有5965元,上海是河南的2倍,这一基数全国差距较大。
社保缴费基数是根据员工一整个自然年度的总收入(包括奖金、提成)的月平均收入来确定,每个地区的缴费基数都不一样,社保需要缴费多少钱主要是看取决于员工的月平均工资和当地社保的缴费的比例来计算。
温馨提示:本数据仅供参考!仅供参考和学习交流之用,不对您构成任何决策建议。具体需以当地有关法规为准!