今天聊一下灵活就业人员社保缴费问题!
山西临汾灵活就业人员社保缴费最低标准来了!养老金高低由缴费基数确定,提高缴费年限更划算。选择缴费档次时应考虑个人经济状况和养老需求。下面随新社通app小编一起了解山西临汾灵活就业人员社保的详情吧。
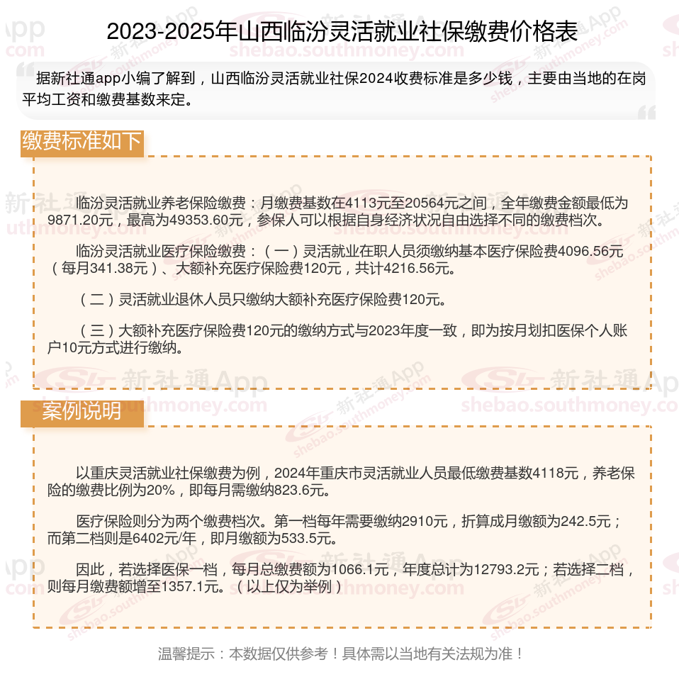
据新社通app数据显示,山西临汾灵活就业人员养老缴费基数2024-2025年最新标准如下:
养老保险最低缴费基数为:4113元;
个人缴费比例:20%,个人缴费金额:822.6元;
(注:本文数据仅供参考,具体以当地缴费标准为准)
灵活就业人员自己交保险一个月多少钱?山西临汾个人社保缴纳金额是怎么计算?根据新社通app-社保缴费查询工具提供的最新数据如下:

临汾灵活就业养老保险缴费:月缴费基数在4113元至20564元之间,全年缴费金额最低为9871.20元,最高为49353.60元,参保人可以根据自身经济状况自由选择不同的缴费档次。
临汾灵活就业医疗保险缴费:(一)灵活就业在职人员须缴纳基本医疗保险费4096.56元(每月341.38元)、大额补充医疗保险费120元,共计4216.56元。
(二)灵活就业退休人员只缴纳大额补充医疗保险费120元。
(三)大额补充医疗保险费120元的缴纳方式与2023年度一致,即为按月划扣医保个人账户10元方式进行缴纳。
若您想了解自己的社保缴费明细,可点击下方查询
新社通社保计算器计算所得,数据仅供参考。
个人养老金能继承吗?
退休金是可以继承的,但是不地区有所差异,以下是对退休金继承问题的详细介绍:
有遗嘱的情况:如果退休人员在生前立有有效的遗嘱,那么其退休金(包括个人账户余额和其他形式的退休金)将按照遗嘱的法规进行继承分割。
法定继承:如果没有遗嘱,则将按照法定继承的方式处理。在法定继承中,第一顺序继承人为配偶、子女、父母;第二顺序继承人为兄弟姐妹、祖父母、外祖父母。继承开始后,由第一顺序继承人继承,第二顺序继承人不继承;没有第一顺序继承人继承的,由第二顺序继承人继承。
继承程序:
继承人需要向退休人员所属的社会保险管理机构或单位提出申请,并提交相关证明材料,如死亡证明、继承人的身份证明、亲属关系证明等。
社会保险管理机构或单位会对提交的材料进行审核,审核通过后,会将未领取的退休金发放给继承人。
退休金继承的注意事项
未领取部分的界定:继承人需要确定退休人员去世时未领取的退休金具体数额,可以通过查阅退休人员的社保记录或向相关部门咨询了解。
继承纠纷的解决:在多个继承人之间,可能会因为分配问题产生纠纷。在申请前,继承人之间达成一致看法,必要时可以通过法律途径解决。
法律法规的不统一:不同地区和单位对退休金继承的法规不完全一致,继承人应提前了解相关法规,避免不必要的麻烦。
综上所述,退休金是可以继承的,但具体继承方式需根据相关法律法规进行。如果退休人员在生前立有遗嘱,应按照遗嘱法规进行继承;如果没有遗嘱,则按照法定继承的顺序进行。
社保买了多少年之后可以领取养老金?
法定退休年龄是指劳动者在符合特定条件下可以开始享受基本养老保险待遇的年龄。这一年龄限制由法律、法规,不同地区的法定退休年龄可能存在差异。在我国,法定退休年龄根据性别和工种的不同而有所区分。一般来说,男性的法定退休年龄为60周岁,而女性职工的法定退休年龄为50周岁,女性干部的法定退休年龄为55周岁。这些法规适用于大多数劳动者。然而,对于从事特殊工种的劳动者,法定退休年龄可能会有所不同。例如,从事井下、高空、高温、特别繁重体力劳动或其他有害身体健康的工作的劳动者,可能会享有提前退休的权益。此外,对于因病或非因工致残的劳动者,经过鉴定完全丧失劳动能力的,也可能会有提前退休的法规。
请注意,这些法规并非一成不变。随着我国社会经济的发展和人口老龄化的加剧,可能会对法定退休年龄进行适当调整。因此,具体的法定退休年龄应以当时的法律、法规和方案为准。为了获取最准确的信息,建议劳动者定期查阅相关法律法规和方案,或者咨询当地的有关部门。
温馨提示:本数据源于网络,仅供参考!具体需以当地具体法规为准!