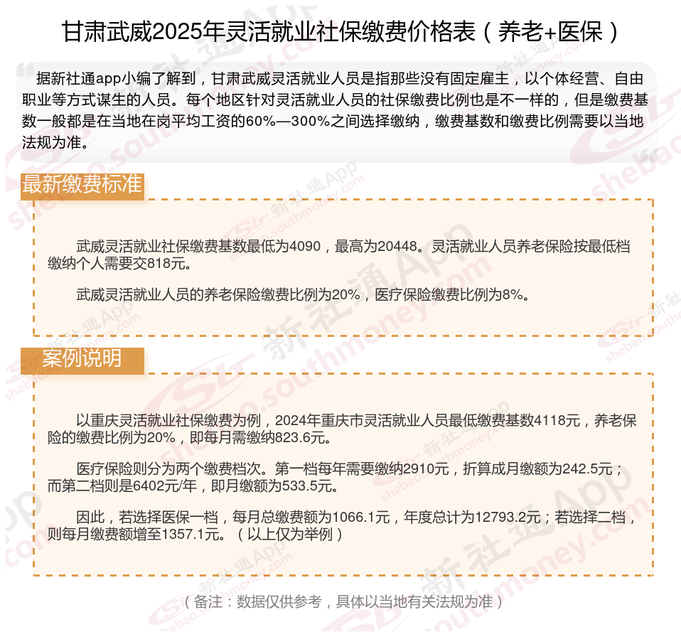
据新社通app数据显示,甘肃武威灵活就业养老保险缴费基数2024-2025年最新标准如下:
2025年甘肃武威城镇职工社会保险缴费基数用人单位及其职工(包括有雇工的个体工商户及其雇工)分别按2024年度全口径省平的60%(4317元/月)和300%(21582元/月)核定缴费基数的下限和上限执行。
个人缴费比例:20%;
(注:本文数据仅供参考,具体以当地缴费标准为准)
灵活就业社保:如果选择城镇职工社保方式,个人需承担全部的20%养老保险费用,成本较高。如果选择城乡居民社保方式,责缴费成本相对较低, 但退休后养老金也相应较低。
那么,甘肃武威灵活就业人员社保缴费基数是多少?社保自己缴费需要多少钱一个月呢?根据新社通app-社保缴费查询工具提供的2025社保缴费标准详情数据:

据新社通app数据显示,甘肃武威灵活就业养老保险缴费基数2024-2025年最新标准如下:
2025年甘肃武威城镇职工社会保险缴费基数用人单位及其职工(包括有雇工的个体工商户及其雇工)分别按2024年度全口径省平的60%(4317元/月)和300%(21582元/月)核定缴费基数的下限和上限执行。
个人缴费比例:20%;
(注:本文数据仅供参考,具体以当地缴费标准为准)
提示:若您想知道更多的社保缴纳明细,可点击下方使用查询社保计算器,新社通app还为您提供社保养老规划方案。
新社通社保计算器计算所得,数据仅供参考。
退休后退休金和养老金一样吗?
资金渠道不同:
养老金的资金来源则是社会保险资金。领取养老金的人员需要在退休前缴纳养老保险费用,且缴费年限不少于15年。
退休金的资金来源主要针对未参加养老保险的退休人员。这些人员在退休之前不需要缴纳任何费用。
缴费方式不同:
社会养老保险费用一般由参保人员的单位代扣代缴,部分存入个人账户。社会养老保险的缴费标准往往遵循统一的缴费准则;
退休金由单体或企业提供,不需要受益人缴费即可享受;
领取方式不同:
养老金则是按月领取。领取养老金的主体主要是企事业单位的退休人员。
退休金可以按月领取,也可以按年领取,甚至一次性支付。领取退休金的主体通常是事业单位的退休人员。
概念不同:
而养老保险说的是按照法律法规,当参保人到达要求的解除劳动义务年龄界限后,为保证他们在离岗之后能正常生活而建立的一种保险体系。我们可以理解为:退休金是由个体或者单位体支付给你的,而养老金则是支付给你的。
退休养老金也称退休金,在劳动者年老或丧失劳动能力后,根据参加工作年限或缴纳保险费时间的长短,按照要求的比例,按月或一次性以货币形式支付的保险待遇。职工退休后,退休当月的工资照发,从批准退休的第二月停发工资,每个月按要求发退休金,通常延续到退休职工死亡为止。
社保一分钱没交,能领养老金吗
一分钱不交60岁不能领养老金,一般情况下,参保人员需要缴纳满15年的基本养老保险,才能在达到法定退休年龄后领取基本养老金。如果没有缴纳养老保险费,是无法领取养老金的。因此,如果没有缴纳养老保险费,即“一分钱不交”,是无法在60岁时领取养老金的。如果想要在退休后有稳定的养老金收入,应当按照法规参加基本养老保险并按时足额缴纳养老保险费。
温馨提示:本数据源于网络,仅供参考!具体需以当地具体法规为准!