灵活就业社保通常只包括养老保险和医疗保险,部分地区可参加失业保险,但并不包括工伤保险和生育保险。
据新社通app数据显示,张家界灵活就业养老保险缴费基数2024-2025年最新标准如下:
2025年度,全省职工基本养老保险缴费基数上限为全口径工资的300%,即20133元/月;下限为全口径工资的60%,即4027元/月。
个人缴费比例:20%;
(注:本文数据仅供参考,具体以当地缴费标准为准)
张家界社保缴费多少钱?下表是2024-2025年张家界社保费用明细参考,根据新社通app-社保缴费查询工具提供的最新数据如下:

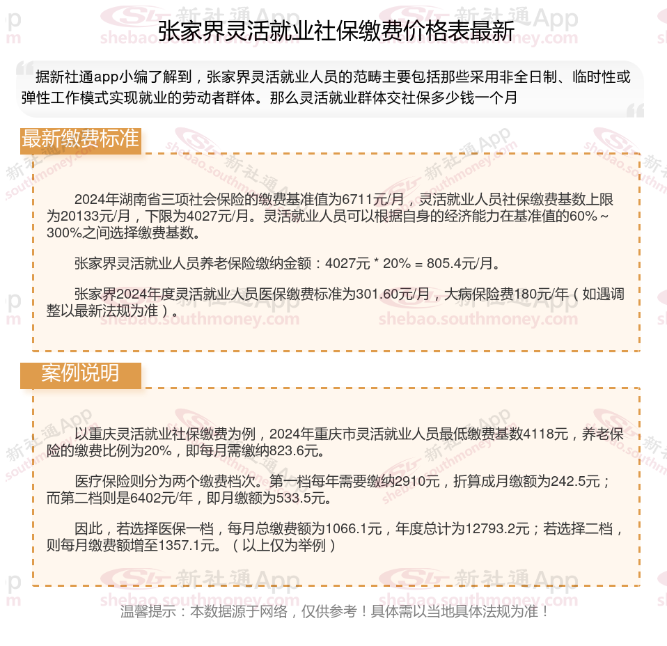
2024年湖南省三项社会保险的缴费基准值为6711元/月,灵活就业人员社保缴费基数上限为20133元/月,下限为4027元/月。灵活就业人员可以根据自身的经济能力在基准值的60%~300%之间选择缴费基数。
张家界灵活就业人员养老保险缴纳金额:4027元 * 20% = 805.4元/月。
张家界2024年度灵活就业人员医保缴费标准为301.60元/月,大病保险费180元/年(如遇调整以最新法规为准)。
缴费比例不同:养老保险,在职职工缴费比例8%,灵活就业缴费比例20%,同样缴费基数4000元,一个只需要交320元,全部进入个人账户,另一个交800元,其中320元进入个人账户,剩下480元进入统筹账户。
》》还不知道自己社保缴纳明细吗?点击新社通app社保计算器,查询所在城市社保缴费明细!
新社通app数据所得,数据仅供参考。
灵活就业养老保险断交:明智之举还是无奈选择? 灵活就业养老保险可以断交。灵活就业人员为自愿参保,未就业期间的养老保险也是自愿缴纳,因此可以中断。但需要注意的是,个人享受基本养老金与个人缴费年限直接相关,缴费年限越长,缴费基数越大,退休后领取的养老金就越多。断交灵活就业养老保险可能会带来以下影响:
影响养老金待遇:
个人享受基本养老金与个人缴费年限直接相关,缴费年限越长,缴费基数越大,退休后领取的养老金就越多。如果断交养老保险,将直接影响累计缴费年限,从而降低未来领取的养老金金额。
失去社保补贴机会:
有些地区对灵活就业者提供社保补贴,比如50岁以上的男性、40岁以上的女性可以申请。但享受补贴的前提是必须处于正常参保状态。一旦中断缴费,这些补贴机会可能会溜走。
丧失医疗报销资格:
停缴社保不仅意味着养老金账户“停滞”,还会丧失医疗报销资格。在生病住院时,如果中断缴纳医疗保险,将需要自行承担全部医疗费用。
虽然灵活就业养老保险可以断交,但考虑到养老金的待遇与缴费年限和缴费基数直接相关,灵活就业人员尽可能保持连续缴纳,以确保退休后能够享受到更高的养老金待遇。
个人自行缴纳社保和单位交的有什么不一样?
公司买社保和个人买社保的区别
缴纳的险种数量不同:灵活就业人员社保只能缴纳“两险”,即:养老保险和医疗保险;企业员工社保需要缴纳“五险”,即:养老保险、失业保险、工伤保险、医疗保险、生育保险。
养老保险费计入统筹账户部分比例不同:灵活就业人员养老保险计入统筹账户部分为缴费基数的12%;企业员工养老保险计入统筹账户部分为缴费基数的16%。两者养老保险费计入个人账户部分都是缴费基数的8%,而计入统筹账户的部分不计算到个人退休待遇内。
生育待遇不同:
职工生育、实施计划生育手术的,是可以按要求领取生育津贴的。
生育津贴的计算公式为:生育津贴=用人单位上年度的月平均工资÷30(天)×计发天数
生育保险可以报销的生育医疗费用,包括生育的医疗费用、计划生育的医疗费用和其他符合要求的项目费用。比如产前检查费、接生费、手术费、住院费和药费,都可由生育保险基金支付。
灵活就业人员是否可以领取生育津贴,取决于其是否缴纳了生育保险。
一般情况下,灵活就业人员自行缴纳的社保中只包含了基本养老保险和基本医疗保险,无法单独缴纳生育保险,因此无法享受生育津贴,只能在医疗保险账户状态正常的情况下,享受极少部分生育医疗费用的报销。但如果灵活就业人员缴纳了基本生育保险,就可以申请领取生育津贴。具体领取情况如下:
一、生育津贴的领取条件
灵活就业人员参加生育保险并享受生育保险待遇,应当符合相关法规要求,且连续缴纳生育保险费满一定时间(通常为6个月以上)。
二、生育津贴的计算方式
生育津贴的计算公式为:用人单位上年度职工月平均工资÷30(天)×假期天数。假期天数根据具体情况而定,包括正常产假、晚育假、难产假、多胞胎生育假以及流产假等。
温馨提示:本数据仅供参考!具体需以当地有关法规为准!