据新社通app数据显示,珠海灵活就业人员养老缴费基数2024-2025年最新标准如下:
养老保险最低缴费基数为:4546元;
个人缴费比例:20%,个人缴费金额:909.2元;
(注:本文数据仅供参考,具体以当地缴费标准为准)
灵活就业社保缴费价格表来了!2024-2025年珠海灵活就业人员社保需要缴费多少钱一个月?根据新社通app-社保缴费查询工具提供的最新数据如下:

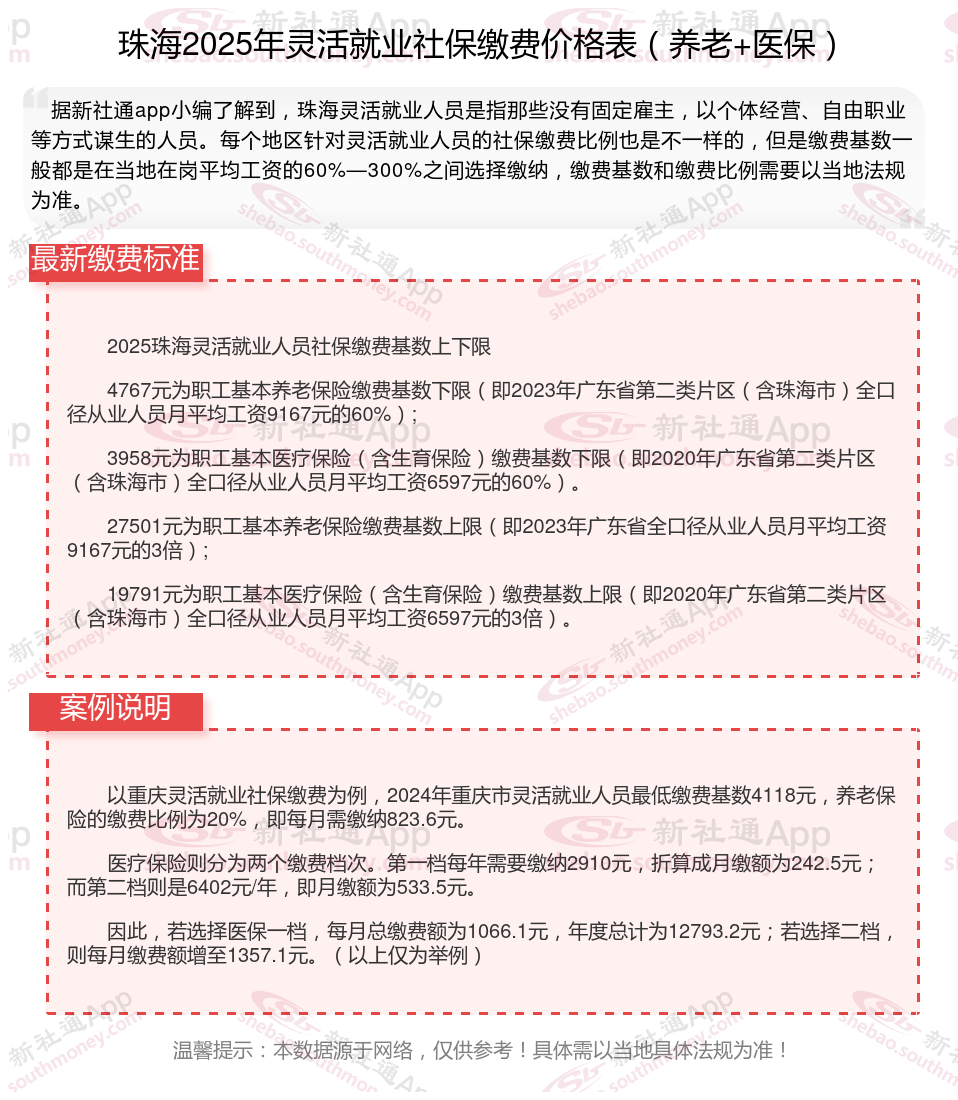
2025珠海灵活就业人员社保缴费基数上下限
4767元为职工基本养老保险缴费基数下限(即2023年广东省第二类片区(含珠海市)全口径从业人员月平均工资9167元的60%);
3958元为职工基本医疗保险(含生育保险)缴费基数下限(即2020年广东省第二类片区(含珠海市)全口径从业人员月平均工资6597元的60%)。
27501元为职工基本养老保险缴费基数上限(即2023年广东省全口径从业人员月平均工资9167元的3倍);
19791元为职工基本医疗保险(含生育保险)缴费基数上限(即2020年广东省第二类片区(含珠海市)全口径从业人员月平均工资6597元的3倍)。
新社通APP社保计算器,可以查询您的社保缴费明细啦~,点击下方获取
新社通社保计算器计算所得,数据仅供参考。
社保续交需要哪些手续?
广州辞职后如何线上续交社保
第一步:“粤税通”小程序,注册并完成实名认证,登录账号,我的社保“灵活就业人员社保”。
第二步:“缴费登记” (先登记了灵活就业人员,才能缴费社保)。
第三步:选好户籍,确定个人信息。
第四步:登记好回到上一个页面,点“清缴社保费”选择需要清缴的月份记录,只跳出当月的,如需补交上个月,请致电 12345 转人工客服咨询。
第五步:下面会显示出你需缴费的金额,各险种的费用,请考虑好你要的险种,再去提交。如果选错险种且提交了,可返回上一个页面“社保费险种变更”。
第六步:最后付款,等显示“清缴成功”。
以下是查询养老金账户余额及发放明细查询的常用方法,综合了线上和线下多种途径,具体操作如下:
线上查询方式
社保局官网查询
步骤:登录参保地人力资源和社保局官网 → 找到“个人社保信息查询”入口 → 输入身份证号和密码登录 → 查看养老保险账户信息。
补充:全国统一平台“国社会保险公共服务平台”
12333电话查询
步骤:拨打12333(加所在地区号) → 按语音提示选择“养老保险查询” → 转人工服务核对身份后查询。
优点:适合不便上网的老年人,可同时咨询法规等问题。
支付宝查询
步骤:打开支付宝 → 搜索“电子社保卡”或进入“城市服务” → 点击“社保查询” → 选择“养老账户查询”或“养老待遇查询”即可查看余额及发放记录。
适用人群:使用移动端的人群,操作便捷。
线下查询方式
银行网点查询
适用情况:部分地区社保卡关联银行提供账户查询服务,可携带身份证到指定银行柜台或自助机操作。
社保局柜台查询
材料:携带身份证或社保卡。
流程:前往当地社保经办机构 → 在自助终端机或窗口查询缴费记录及账户余额。
地区特色渠道(以上海为例)
“随申办市民云”APP:登录后搜索“个人待遇支付查询” → 查看养老金发放明细。
其他地区:如北京“京通”小程序、广东“粤省事”等,可通过当地服务平台查询。
注意事项
法规差异:
缴费基数、养老金计算公式等因地区而异,具体以当地法规为准。
2025年起实施弹性退休制,退休年龄逐步延迟,需关注最新动态。
退休资格认证:领取养老金前需完成资格认证(如人脸识别、线下提交材料等),否则可能影响发放。
重复参保问题:多地重复缴纳养老保险无法累计年限或领取多份养老金,需办理转移或清退手续。
温馨提示:本数据源于网络,仅供参考!具体需以当地具体法规为准!