今天聊一下灵活就业人员社保缴费问题!
衡阳灵活就业人员社保缴费最低标准来了!养老金高低由缴费基数确定,提高缴费年限更划算。选择缴费档次时应考虑个人经济状况和养老需求。下面随新社通app小编一起了解衡阳灵活就业人员社保的详情吧。
据新社通app数据显示,衡阳灵活就业人员养老保险缴费基数2024-2025年最新标准如下:
缴费基数下限暂按不低于4027元/月执行。按照个人20%的缴费费率,个人养老保险缴费金额低于805.4元/月。
(注:本文数据仅供参考,具体以当地缴费标准为准)
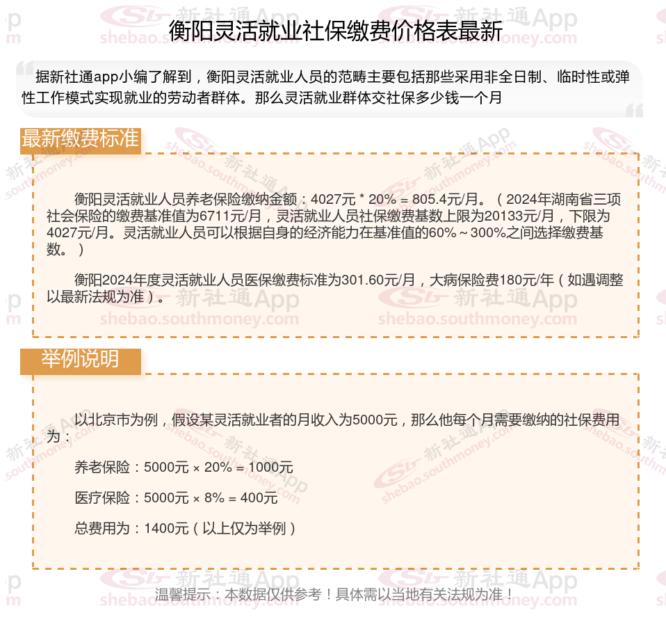
灵活就业人员自己交保险一个月多少钱?衡阳灵活就业人员社保缴纳金额是怎么计算?根据新社通app-社保缴费查询工具提供的最新数据如下:

衡阳灵活就业人员养老保险缴纳金额:4027元 * 20% = 805.4元/月。(2024年湖南省三项社会保险的缴费基准值为6711元/月,灵活就业人员社保缴费基数上限为20133元/月,下限为4027元/月。灵活就业人员可以根据自身的经济能力在基准值的60%~300%之间选择缴费基数。)
衡阳2024年度灵活就业人员医保缴费标准为301.60元/月,大病保险费180元/年(如遇调整以最新法规为准)。
》》还不知道自己社保缴纳明细吗?点击新社通app社保计算器,查询所在城市社保缴费明细!
新社通app数据所得,数据仅供参考。
缴纳社保对于每个人来说,都具有多重好处和广泛用途。具体来说,交社保的好处和用途主要体现在以下几个方面:
1.可以稳定社会生活;
2.可以实现再分配;
3.可以促进经济发展;
4.大部分地区购车买房和社保挂钩,要求只有缴纳社保满一定的期限,才可以在当地购车买房;
5.社保中包含的五大保险,各有各的作用,养老保险可以用于退休后领取养老金,以及丧葬费和抚恤费的发放;医疗保险可以用于医疗费用报销以及退休后享受医疗保险待遇;失业保险可以用于失业后领取失业保险金以及医疗费用补贴等;工伤保险可以用于支付工伤治疗费用、生活护理费、伤残补助和伤残津贴等;生育保险可以用于生育津贴领取、生育补助金领取、生育医疗费用报销和产假享受等。
退休金可以继承吗?
据新社通小编了解,退休金是可以继承的。以下是对退休金继承问题的详细介绍:
遗嘱继承:如果退休人员在生前立有有效的遗嘱,那么其退休金将按照遗嘱的法规进行继承分割。
法定继承:如果没有遗嘱,则将按照法定继承的方式处理。在法定继承中,第一顺序继承人为配偶、子女、父母;第二顺序继承人为兄弟姐妹、祖父母、外祖父母。继承开始后,由第一顺序继承人继承,第二顺序继承人不继承;没有第一顺序继承人继承的,由第二顺序继承人继承。
退休金继承的申请流程
申请领取:继承人需要向退休人员所属的社会保险管理机构或单位提出申请,提交相关证明材料。
材料证明:一般需要提供死亡证明、继承人的身份证明、亲属关系证明等资料。
审核发放:社会保险管理机构或单位会对提交的材料进行审核,审核通过后,会将未领取的退休金发放给继承人。
注意事项
未领取部分的界定:继承人需要确定退休人员去世时未领取的退休金具体数额,可以通过查阅退休人员的社保记录或向相关部门咨询了解。
继承纠纷:在多个继承人之间,可能会因为分配问题产生纠纷。在申请前,继承人之间达成一致看法,必要时可以通过法律途径解决。
法律法规不统一:不同地区和单位对退休金继承的法规不完全一致,继承人应提前了解相关法规,避免不必要的麻烦。
综上所述,退休金是可以继承的,但具体继承方式需根据相关法律法规进行。如果退休人员在生前立有遗嘱,应按照遗嘱法规进行继承;如果没有遗嘱,则按照法定继承的顺序进行。
社保需要缴纳多少年才有退休金?
法定退休年龄是指劳动者在符合特定条件下可以开始享受基本养老保险待遇的年龄。这一年龄限制由法律、法规,不同地区的法定退休年龄可能存在差异。法定退休年龄根据性别和工种的不同而有所区分。一般来说,男性的法定退休年龄为60周岁,而女性职工的法定退休年龄为50周岁,女性干部的法定退休年龄为55周岁。这些法规适用于大多数劳动者。然而,对于从事特殊工种的劳动者,法定退休年龄可能会有所不同。例如,从事井下、高空、高温、特别繁重体力劳动或其他有害身体健康的工作的劳动者,可能会享有提前退休的权益。此外,对于因病或非因工致残的劳动者,经过鉴定完全丧失劳动能力的,也可能会有提前退休的法规。
请注意,这些法规并非一成不变。随着社会经济的发展和人口老龄化的加剧,可能会对法定退休年龄进行适当调整。因此,具体的法定退休年龄应以当时的法律、法规和方案为准。为了获取最准确的信息,建议劳动者定期查阅相关法律法规和方案,或者咨询当地的有关部门。
温馨提示:本数据仅供参考!具体需以当地有关法规为准!