2025天水4050补贴主要针对的是年龄在40岁以上的女性和50岁以上的男性,这些人群通常因为年龄较大而面临就业困难。
“灵活就业4050社保补贴”需要以灵活就业身份参加职工养老和医疗保险,补贴标准不超过实际缴费的三分之二,最长3年,距离退休不足5年的可延长到退休。补贴对象包括国企下岗人员、低保家庭等。申请流程需要提交身份证、银行账户等。那么天水4050灵活就业困难人员社保补贴标准是多少?天水4050社保补贴需要符合什么条件?接下来随新社通APP小编具体了解一下4050社保补贴内容。
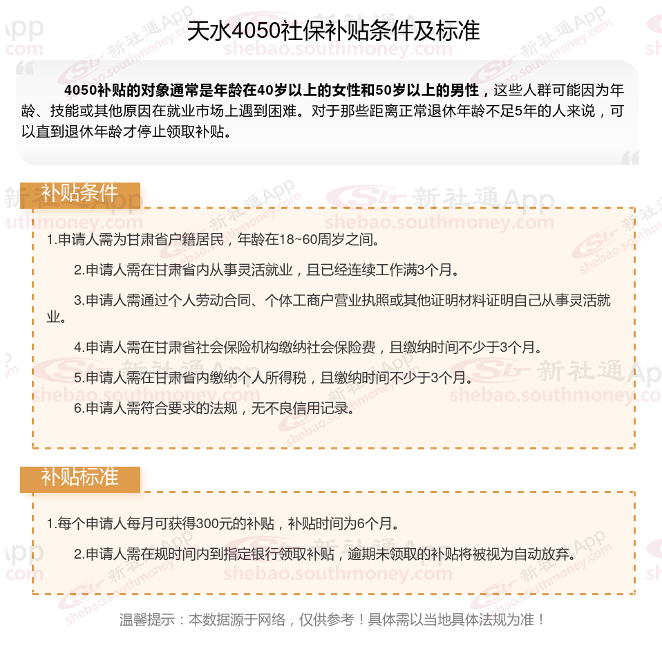
一、2025年天水4050社保补贴标准是怎么样的,附领取条件

二、2025年天水灵活就业4050社保补贴申请流程:
天水4050社保补贴如何办理?
1.女满40周岁以上,男满50周岁以上,具有天水户口,持有再就业优惠证,可到辖区社区居委会办理灵活就业人员认定。需提供:单位或户主雇佣证明、户口簿、再就业优惠证、代扣银行账号、交纳社保费的单据。(具体手续向社区居委会咨询)。
2.凭认定完的《天水市灵活就业人员认定申请表》原件、复印件,个人身份证或户口簿原件到地税局办税服务中心办理“4050”补贴对象参保手续,养老保险、失业保险两个险都必须参保。
3.每个月都必须到银行打印当月交纳的社保费单据。
4.于每季度的第一个月的前七个工作日到街道劳动事务所申请补贴,凭缴费单据、灵活就业认定证明、再就业优惠证、银行账户,由街道汇总后,将社保补贴直接划拨到个人银行账户。
天水4050社保补贴办理所需材料:
1、《灵活就业人员社保补贴申请表》原件;
2、《灵活就业证明》(一张原件,一张复印件);
3、申办人第二代身份证和户口本复印件;
4、《档案托管合同书》复印件;
5、从其他公共托管机构转移到市档案托管中心的申请人需提供往年度社保补贴享受情况证明。
三、2025年天水不可以领取灵活就业4050社保补贴的六类人:
天水不符合领取4050社保补贴的六类人如下:
1、超出自住房,有多余商品房或车辆;
2、非就业困难人员;
3、未以灵活就业人员身份交社保;
4、超出法定退休年龄的;
5、未失业登记;
6、农村户口。
三类人符合领取灵活就业4050社保补贴的标准:贫困户、低保对象、重度残疾人等三类主要就业困难人员。
不过,符合特殊情况的部分农村户口人员是可以申请的,具体要咨询当地社保部门了。
四、天水社保断交有什么影响?
社保断交是指参保人员由于某种原因,如失业、经济困难、工作变动等,在一定时期内停止缴纳社保费用的行为。社保断交会对个人产生一定的影响,以下是一些可能的影响:
1、退休金减少:社保的累计缴费年限是计算退休金的重要因素之一。如果断交时间过长,可能会导致累计缴费年限减少,进而影响到退休金的发放金额。
2、缴费金额增加:由于每年在岗平均工资都在增加,社保的缴费基数也会相应增加。如果断交后再继续缴费,可能需要按照更高的基数进行缴费,导致缴费金额增加。
3、影响基本养老金增长:每年退休基本养老金增长有定额调整、挂钩调整和高龄倾斜等,其中挂钩调整与缴费年限挂钩。如果断交,可能会影响到每年的基本养老金增长。
4、影响身故抚恤金:对于参保人员去世后的家属,可以根据其缴费年限和缴费金额等因素领取身故抚恤金。如果断交,可能会影响到身故抚恤金的发放。
5、影响灵活就业人员社保补贴:对于符合一定条件的灵活就业人员(如4050人员、重度残疾人、低保户等),会给予一定的社保补贴。如果中断养老金缴费,可能无法申请这些补贴。
针对社保断交的情况,参保人员可以根据自身情况选择补缴或继续缴费。如果条件允许,建议及时补缴,以确保社保的累计缴费年限和缴费金额满足要求,从而保证自己的权益。同时,也可以咨询当地社保局或相关机构,了解具体的补缴方案和操作流程。
五、领了灵活就业补贴影响退休金的吗
有些许影响。
40,50人员属于灵活就业人员,缴纳社保的费用的绝对金额虽然相对较少,但计算养老金时,只会影响个人帐户养老金部分,且影响很有限,少缴少得。
以上就是天水4050灵活就业社保补贴的相关内容,欢迎关注新社通/下载新社通APP了解更多五险一金专业资讯。