据新社通app数据显示,龙岩灵活就业养老保险缴费基数2024-2025年最新标准如下:
2025年度,全省职工基本养老保险缴费基数上限为全口径工资的300%,即22164元/月;下限为全口径工资的60%,即4212元/月。
个人缴费比例:20%;
(注:本文数据仅供参考,具体以当地缴费标准为准)
龙岩灵活就业社保一个月要交多少,龙岩灵活就业社保交费标准是多少?根据新社通app-社保缴费查询工具提供的最新数据如下:

》如何了解自己的社保缴纳明细吗?点击新社通app社保计算器,帮您计算!
新社通app数据所得,数据仅供参考。
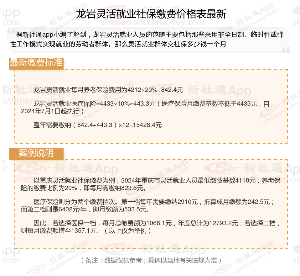
龙岩灵活就业每月养老保险费用为4212×20%=842.4元
龙岩灵活就业医疗保险=4433×10%=443.3元(医疗保险月缴费基数不低于4433元,自2024年7月1日起执行)
整年需要缴纳(842.4+443.3)×12=15428.4元
社保可以自己缴纳的吗
个人是可以自己交社保的。
社保自己交是可以的,灵活就业社保是面向自由职业者、灵活就业等无雇主的劳动者所推出的一种社保类型,包含基本养老保险和医疗保险两类,部分地区还包含了生育和失业保险;
目前随着社会的发展,除了北京以外的城市基本都已经开放了外地户籍缴纳灵活就业社保的资格;
比如在上海,年满16周岁且男性未满60周岁、女性未满55周岁,在上海市劳动就业的自雇人员、无雇工个体工商户、未在用人单位参加基本养老、医疗保险的非全日制从业人员以及其他灵活就业人员均可自己交灵活就业社保。
养老保险要交多少年才能领钱?
法定退休年龄根据不同人群和工种有所不同。通常情况下,男性职工的法定退休年龄是60周岁,女性干部的法定退休年龄是55周岁,女性工人的法定退休年龄是50周岁。然而,对于从事井下、高空、高温、特别繁重体力劳动或其他有害身体健康的工作的职工,退休年龄有所提前。具体为男职工年满55周岁、女职工年满45周岁。此外,如果职工因病或非因工致残,由医院证明并经有关部门确认完全丧失劳动能力的,退休年龄为男年满50周岁、女年满45周岁。
请注意,退休年龄的具体法规可能会根据方案调整而有所变化,建议您咨询当地社保部门或人力资源部门以获取最准确的信息。
一分钱不交60岁能领养老金吗?
一分钱不交60岁不能领养老金,一般情况下,参保人员需要缴纳满15年的基本养老保险,才能在达到法定退休年龄后领取基本养老金。如果没有缴纳养老保险费,是无法领取养老金的。因此,如果没有缴纳养老保险费,即“一分钱不交”,是无法在60岁时领取养老金的。如果想要在退休后有稳定的养老金收入,应当按照法规参加基本养老保险并按时足额缴纳养老保险费。
温馨提示:本数据源于网络,仅供参考!具体需以当地具体法规为准!