无雇工的个体工商户、未在用人单位参加养老保险的非全日制从业人员和其他灵活就业人员等以个人身份参加养老保险的人员,可在缴费基数上下限之间选择适当的缴费基数缴费,缴费比例为20%。
计算公式:月缴费金额=(上年全口径工资÷12)×档次×20%
例如:四川某个人参保人员,选择60%档次缴费:则月缴费金额为(90220 ÷12)×60%×20%=902.2元;若选择300%档次缴费:则月缴费金额为(90220 ÷12)×300%×20%=4511元。
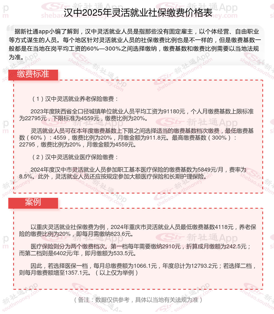
那么,汉中灵活就业社保交多少钱?最新汉中灵活就业人员社保养老、医疗缴费标准明细,根据新社通app-社保缴费查询工具提供的2025社保缴费标准详情数据:

据新社通app数据显示,汉中养老保险缴费基数2024-2025年最新标准如下:
汉中灵活就业人员基本养老保险缴费基数暂按不低于4559元;
缴费比例:个人承担20%;养老保险缴费个人911.8元。
(注:本文数据仅供参考,具体以当地缴费标准为准)
汉中2025养老保险怎么计算自己能拿多少钱?2025年基础养老金计算公式
养老保险的领取金额是根据一套特定的公式来计算的,主要由三部分组成:基础养老金、个人账户养老金和过渡性养老金(仅适用于某些特殊群体)。但请注意,由于每个人的缴费基数、缴费年限、退休年龄等因素都不同,因此每个人的养老金也会有所不同。
据新社通app养老金计算器测算显示,它主要由两部分组成:基础养老金和个人账户养老金。
基础养老金的计算公式:
基础养老金 =(参保人员退休时上一年度当地职工月平均工资 + 本人指数化月平均缴费工资)÷ 2 × 个人累计缴费年限 × 1%
本人指数化月平均缴费工资的计算方式为:
本人指数化月平均缴费工资 = 全省上年度在岗职工月平均工资 × 本人平均缴费指数
本人平均缴费指数则是根据您的实际缴费基数与社会平均工资之比,历年计算后的平均值。这个指数有一个低限0.6和一个高限3。
个人账户养老金的计算公式:
个人账户养老金 = 个人账户储存额 ÷ 计发月数
这里的计发月数是根据您的退休年龄来确定的,比如50岁退休,计发月数为195;55岁退休,计发月数为170;60岁退休,计发月数则为139。个人账户储存额则包括您个人缴费的部分、有关部门补贴的部分、集体补助的部分(如果有的话)以及这些金额所产生的利息。
举例如下:
我们用汉中退休网友举个例子说明一下,汉中2024年的养老金计发基数为7727元,个人平均缴费指数0.6,该网友累计缴费年限为19年,退休时账户余额为83156.16元,我们算算这位网友退休能领多少钱。
据新社通app养老金计算器测算显示,基础养老金=(1+0.6)/2*7727*19*1%=1175元。
个人账户养老金=83156.16/139(60岁退休计发基数为139)=598.25元。
所以这位汉中退休人员的养老金=1175+598.25=1773.25元。
各地公布的养老金计发基数不同,情况因人而异,具体需以个人情况及当地有关部门法规为准。
新社通APP社保计算器,可以查询您的社保缴费明细啦~,点击下方获取
新社通社保计算器计算所得,数据仅供参考。
断交灵活就业养老保险,后果你知道吗?
灵活就业养老保险可以断交。灵活就业人员为自愿参保,未就业期间的养老保险是自愿缴纳,因此可以中断。但断交养老保险可能会带来一些影响,具体如下:
丧失医疗报销资格:
停缴社保不仅意味着养老金账户“停滞”,还会丧失医疗报销资格。生病住院时,全部费用都得自己承担。
影响养老金待遇:
累计缴费年限不足,可能影响退休待遇。法规,领取养老金的前提是累计缴满15年的社保。如果在法定退休年龄时没缴够15年,可能需要晚退休,甚至补缴一大笔钱。
可能会失去社保补贴的机会:
有些地区对灵活就业者提供社保补贴,但享受补贴的前提是必须处于正常参保状态。一旦中断缴费,这些补贴机会可能就会溜走。
总的来说,虽然灵活就业养老保险可以断交,但考虑到养老金的待遇与缴费年限和缴费基数直接相关,灵活就业人员尽可能保持连续缴纳,以确保退休后能够享受到更高的养老金待遇和更好的医疗保险。同时,在做出停缴或补缴确定时,应充分了解相关方案法规和可能产生的影响,并咨询当地社保部门或专业机构以获取更详细的信息和。
职工社保和灵活就业社保,哪个更好?
险种不一样:
社保只参加养老保险和医疗保险,部分地区可参加失业保险
职工社保则涵盖了养老、医疗、工伤、生育和失业五大保险,保险更为全面。
户籍限制:
灵活就业社保:是个人自身实现就业的一种形式,没有和企业建立劳动关系。灵活就业社保只能参加养老保险或者医疗保险,也可以两者都参加,都是个人自愿缴纳的,没有强制关系。但是缴纳灵活就业社保一般需要本地户籍才能缴纳,并且还只能叫养老和医保,多的不给,相对于职工社保的五个险种,灵活就业社保保险就显得薄弱了。还可能在办理的时候,需要本人一趟趟跑社保局,整个过程会比较麻烦。
职工社保则不受户籍限制,职工可在工作所在地购买社保。
生育待遇不同:
在嘉兴参保灵活就业也可享受生育保险待遇,并且只需连续足额缴纳满6个月即可申领生育津贴,即使生产时缴费未满6个月也可待缴满后回溯支付,生育医疗费按照我市职工基本医疗保险费用支付方式和待遇水平;生育津贴按照职工所在单位上年度职工月平均工资/全市上年度灵活就业人员月平均职工基本医疗保险缴费基数÷30天×可享受产假天数计发。
生育保险待遇主要包括三部分:生育医疗费用待遇、生育津贴、一次性营养补助。
生育医疗费用待遇包含:产前检查费用,住院分娩费用和计划生育手术等。
生育津贴指职工按照相关法规享受产假或者计划生育手术休假期间获得的工资性补偿,生育津贴发放标准=计发天数*计发基数。
一次性营养补助是职工生育或者妊娠满7个月引产的发放的补助。生育保险参保人员连续按时足额缴纳满10个月及以上的生育保险费,在休完产假后可领取一次性营养补助。一次性营养补助发放标准为我市上年度城镇非私营单位在岗职工年平均工资的2%
温馨提示:本数据仅供参考!具体需以当地有关法规为准!