多数地区灵活就业人员养老保险缴费算法:上年度社会平均工资 × 缴费档次 × 20%(8%计入个人账户,12%计入社会统筹账户)缴费档次可以自主选择,各地区的档次划分有差异,一般包括60%、100%、300%等档位。
那么,宜春灵活就业社保缴费标准是多少?个人社保,要交多少钱一个月?根据新社通app-社保缴费查询工具提供的2025社保缴费标准详情数据:

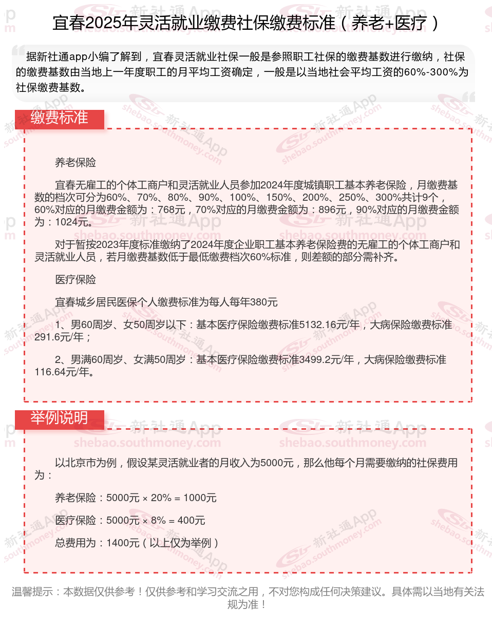
据新社通app数据显示,宜春灵活就业养老保险缴费基数2024-2025年最新标准如下:
2025年度,全省职工基本养老保险缴费基数上限为全口径工资的300%,即19191元/月;下限为全口径工资的60%,即3839元/月。
个人缴费比例:20%;
(注:本文数据仅供参考,具体以当地缴费标准为准)
》如何了解自己的社保缴纳明细吗?点击新社通app社保计算器,帮您计算!
新社通app数据所得,数据仅供参考。
退休人员退休金计算方法2025:
基础养老金:其计算公式为(全省上年度在岗职工月平均工资+本人指数化月平均缴费工资)÷2×缴费年限×1%。其中,本人指数化月平均缴费工资=全省上年度在岗职工月平均工资×本人平均缴费指数(本人平均缴费指数最高为300%,最低为60%,指数在0.6~3之间)。
基础养老金的计算公式是这样的:(退休时当地的社会平均工资 + 个人平均缴费指数×退休时社会平均工资)÷2×缴费年限×1%。这里的关键点是“社会平均工资”、“个人平均缴费指数”和“缴费年限”。
个人账户养老金:计算公式为个人账户储存额÷计发月数。
个人账户累计储存额:是个人及其单位历年缴纳的养老保险费累计金额加上利息。
计发月数:根据退休年龄确定,例如60岁退休为139个月,55岁退休为170个月,50岁退休为195个月等。对于提前退休的情况,计发月数会相应增加。
个人账户养老金的计算则是:个人账户累计储存额÷计发月数。这部分的计算依赖于个人在养老保险期间的累计储存额以及养老金的计发月数。
增发养老金=上一年宜春在岗职工月平均工资×个人平均缴费工资指数×累计缴费年限(含视为缴费年限)×增发比例。
养老金低退休不够花?如何提升养老金待遇?
避免提前退休
不要提前退休:个人账户养老金的计算公式中,计发月数是根据退休年龄而定的。退休年龄越大,计发月数就越少,每月能领到的个人账户养老金就越多。
延长缴费年限:
坚持缴费不间断,尽可能延长缴费年限。在养老金的计算中,缴费年限是一个关键因素,缴费时间越长,基础养老金的数额越高。
例如,缴费15年只能领取12%的养老金计发基数,而缴费30年能够领取24%,缴费40年则能领取32%。
关注个人健康,延长寿命:
养老金是终身制的,只要活着就会源源不断地发放。因此,关注自己的身心健康,尽可能延长寿命,也是领取更多养老金的一个关键因素。
选择经济发达城市参保
城市选择:在经济发达的城市缴纳社保,会获得更好的养老金待遇。这是因为社会平均工资水平对养老金待遇有很大影响。
提高缴费档次:
选择更高缴费档次:养老保险实行60%至300%的浮动缴费档次,尽可能选择更高的缴费档次来增加养老金收入。比如,企业高层可以选择高于100%的缴费档次,而灵活就业人员也可以考虑提高至更高的档次。
影响:更高的缴费档次将直接导致未来养老金收入的增加。
一分钱不交60岁能领养老金吗?
一分钱不交60岁是不能领养老金的。根据现行的养老保险制,无论是职工基本养老保险还是城乡居民养老保险,都需要满足一定的缴费年限才能在达到法定退休年龄时领取养老金。对于职工基本养老保险,通常要求累计缴费满15年;而对于城乡居民养老保险,虽然方案更加灵活,但一般也需要有一定的缴费记录或符合特定的条件才能享受养老金待遇。
灵活就业社保与职工社保险种有什么不一样:
灵活就业人员社保是为切实保证灵活就业人员这一特殊劳动群体的社会保险权益,针对不同类别的灵活就业人员推出不同的社保优惠。
社会保险实际上有养老、医疗、工伤、生育、失业五种。每一种保险的缴费比例都不一样,2019年底生育保险并入了医疗保险,缴费比例与医疗保险缴费比例是合并计算的。
企业职工的社会保险缴费分为两部分,一部分是职工本人缴费,另一部分是企业缴费。
职工本人需要承担养老保险缴费基数的8%,医疗保险缴费基数的2%,失业保险0.3%~1%。医疗和养老是全国统一的,生育保险和工伤保险个人不需要承担任何费用。
温馨提示:本数据仅供参考!仅供参考和学习交流之用,不对您构成任何决策建议。具体需以当地有关法规为准!