灵活就业社保:按当地社平工资的60%-300%自己选择缴费基数,缴费方式可以选择按月、按季度、按半年或者按年度缴纳。
北京灵活就业社保交多少钱?最新北京灵活就业人员社保养老缴费标准明细来了,根据新社通app-社保缴费查询工具提供的2025社保缴费标准详情数据:

》如何了解自己的社保缴纳明细吗?点击新社通app社保计算器,帮您计算!
新社通app数据所得,数据仅供参考。
据新社通app数据显示,北京灵活就业养老保险缴费基数2024-2025年最新标准如下:
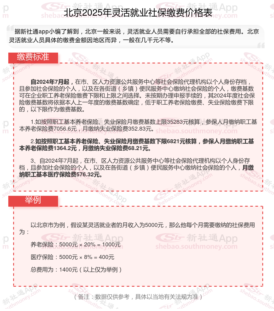
2025年度,全省职工基本养老保险缴费基数上限为全口径工资的300%,即35283元/月;下限为全口径工资的60%,即6821元/月。
个人缴费比例:20%;
(注:本文数据仅供参考,具体以当地缴费标准为准)
(备注:数据仅供参考,具体以当地有关法规为准)