延安灵活就业人员社保缴费最低标准是多少?灵活就业人员的社保缴费金额受到多种因素的影响,包括个人收入、缴费基数、缴费比例以及所在地区的具体方案。下面随新社通app小编一起了解详情吧。
2024-2025年延安灵活就业人员社保缴费标准是多少?社保交完退休能领多少钱?下表是2024-2025年延安社保费用明细参考,根据新社通app-社保缴费查询工具提供的最新数据如下:

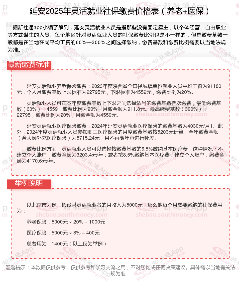
延安灵活就业养老保险缴费:2023年度陕西省全口径城镇单位就业人员平均工资为91180元,个人月缴费基数上限标准为22795元,下限标准为4559元,缴费比例为20%。
灵活就业人员可在本年度缴费基数上下限之间选择适当的缴费基数档次缴费,最低缴费基数(60%):4559,缴费比例为20%,月缴金额为911.8元。最高缴费基数(300%):22795,缴费比例为20%,月缴金额为4559元。
延安灵活就业医疗保险缴费:2024年延安灵活就业医疗保险的缴费基数为4030元/月1。此外,2024年度灵活就业人员参加职工医疗保险的月度缴费基数按5203元计算,全年缴费金额(含大额补充医疗保险)为5715.24元,且不再随年审进行补差。
缴费比例方面,灵活就业人员可以选择按缴费基数的6.5%缴纳基本医疗费,这种情况下不建立个人账户,缴费金额为3203.4元/年;或者按8.5%缴纳基本医疗费,建立个人账户,缴费金额为4170.6元/年。
若您想了解自己的社保缴费明细,可点击下方查询
新社通社保计算器计算所得,数据仅供参考。
参加个人养老金有什么好处?
个人养老金享受税收递延,即在缴费阶段不需要立即缴税,可以在领取阶段再进行纳税,这有助于减轻当前的税收负担。此外,纳税人可以通过个人所得税APP进行“一站式”申报,享受个人养老金扣除优惠,进一步简化申报流程。
2024年,上海的灵活就业人员社保缴费基数范围在7384元至36921元之间,养老保险的缴费比例为20%,医疗保险的缴费比例为10%。
(备注:数据仅供参考,具体以当地有关法规为准)