灵活就业人员缴纳的社保属于职工社保,包括养老保险和医疗保险这两个险种。灵活就业人员参加职工养老保险,缴费基数为当地上年度社平工资的一定比例,最低为社平工资的60%,最高为300%,可以自主选择。以缴存基数为基础,按照法规要求的缴费比例计算月交金额。养老保险缴费比例一般为20%,因为各地缴费基数不同及缴费比例可能有所差异,所以每个地区灵活就业人员缴纳的养老、医疗保险费用都不一样。
焦作灵活就业社保交多少钱?最新焦作灵活就业人员社保养老缴费标准明细来了,根据新社通app-社保缴费查询工具提供的2025社保缴费标准详情数据:

新社通APP社保计算器,可以查询您的社保缴费明细啦~,点击下方获取
新社通社保计算器计算所得,数据仅供参考。
社保需要缴纳多少年才有退休金?
累计缴满15年即可,不过要等到退休后才能领取。而且社保是多缴多得的,缴的越多、越久,退休后能领的养老金就越多。实际上目前相关法规的养老保险最低累计缴费年限是达到,15周年,无论是职工养老保险也好还是城乡居民养老保险也好它的最低缴费年限,都是15周年。养老保险待遇支出包括按要求支付给参保城乡居民的基础养老金和个人账户养老金,以及丧葬补助金。基础养老金指按要求计发标准,由各级地方为符合待遇领取条件的参保城乡居民全额予以补助的养老金待遇。
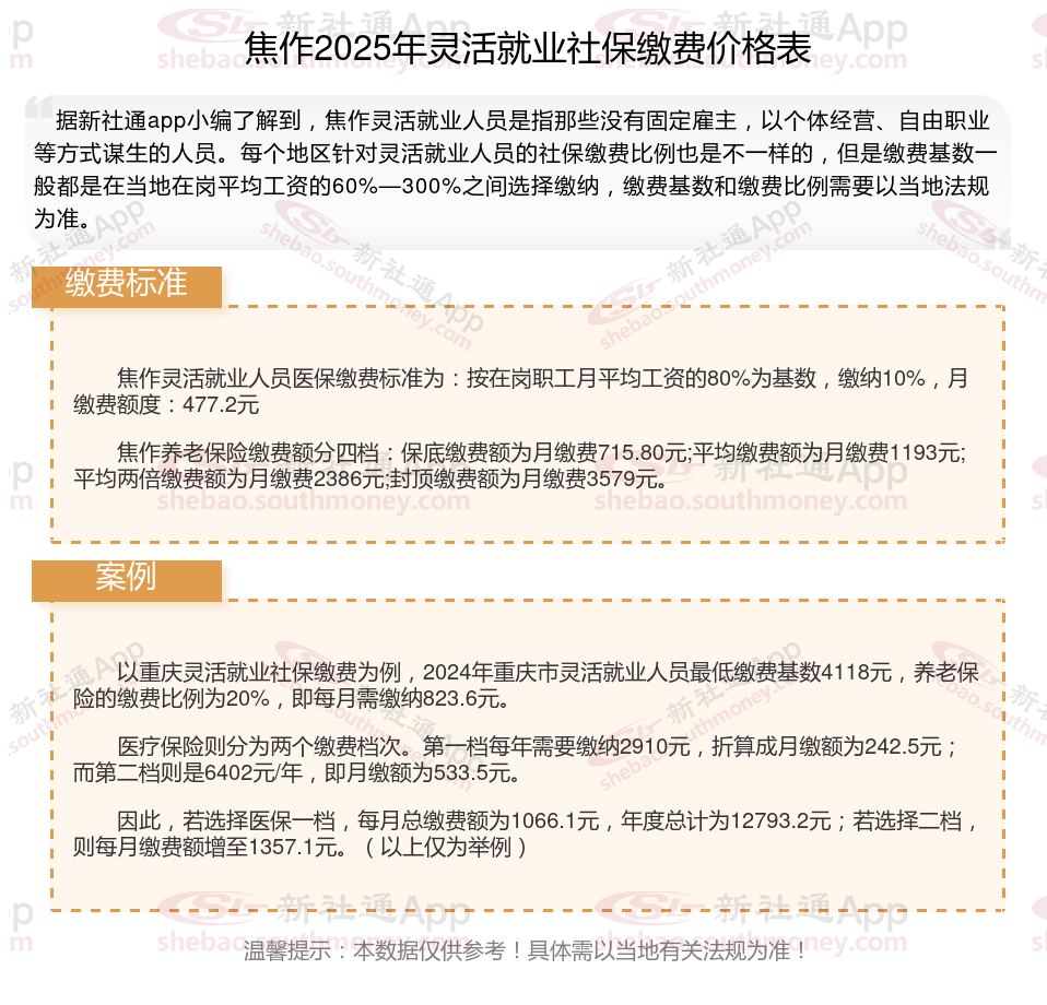
焦作养老保险一个月要交多少钱?随新社通app小编了解一下:
若焦作有个朋友张某的养老保险缴费基数为3579元,焦作法规的灵活就业养老保险缴费比例为:20%。
接下来,我们根据缴费比例来计算个人需要缴纳的养老保险费。
据新社通app养老保险计算器显示,个人缴费额 = 缴费基数 × 个人缴费比例=3579元 ×20%= 715.8元
则:张某个人需要缴纳715.8元。
请注意,这只是一个基于虚构数据的计算示例,实际的缴费金额会根据具体的缴费基数、缴费比例以及当地社保方案的法规而有所不同。此外,社保方案也会随时间变化,因此在实际计算时,建议参考最新的方案法规。
公司买社保和个人买社保的区别
险种不一样:
灵活就业人士参与了社会基本保险体系中的养老保险及医疗保险两个项目。
在职职工需承担五个方面的社会责任,具体涵盖养老保险、医疗保险、工伤保险、生育保险以及失业保险,这也就是我们习以为常所称谓的“五险”。
缴费基数和比例:
灵活就业人员缴纳的社保费用,通常是根据当地的社保缴费基数来计算。每个地区的缴费基数都不一样,以江苏为例,2024年灵活就业的最低缴费档次是10785.6元。
城镇职工养老保险,在职职工缴费比例8%。
退休年龄:
作为灵活就业的女性,按照现行的退休法规。全国绝大部分地区,正常的法定退休年龄是55周岁,有极个别少数地区可以50周岁退休
职工社保设立最低缴费年限,达到缴费年限的退休后不再缴费即可享受基本医疗保险待遇,其医疗待遇标准总体上高于城乡居民社保。
温馨提示:本数据仅供参考!具体需以当地有关法规为准!