职工社保更适合有稳定工作单位的人士,其保险更全面且个人缴费负担较轻。而灵活就业社保则为没有固定工作单位的个体户和自由职业者提供了基本的养老和医疗保险,虽然需要全额自费,但具有灵活性。选择哪种社保体系应根据个人的工作性质和经济状况来确定。
据新社通app数据显示,沧州灵活就业养老保险缴费基数2024-2025年最新标准如下:
2025年沧州城镇职工社会保险缴费基数用人单位及其职工(包括有雇工的个体工商户及其雇工)分别按2024年度全口径省平的60%(3920.55元/月)和300%(19602.75元/月)核定缴费基数的下限和上限执行。
个人缴费比例:20%;
(注:本文数据仅供参考,具体以当地缴费标准为准)
社保一个月自费多少钱?灵活就业社保交哪个档次最划算?根据新社通app-社保缴费查询工具提供的最新数据如下:

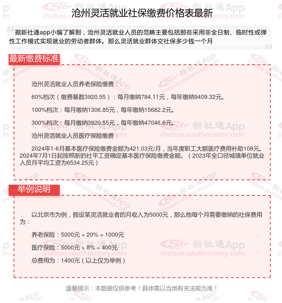
沧州灵活就业人员养老保险缴费:
60%档次(缴费基数3920.55):每月缴纳784.11元,每年缴纳9409.32元。
100%档次:每月缴纳1306.85元,每年缴纳15682.2元。
300%档次:每月缴纳3920.55元,每年缴纳47046.6元。
沧州灵活就业人员医疗保险缴费:
2024年1-6月基本医疗保险缴费金额为421.03元/月,当年度职工大额医疗费用补助108元。2024年7月1日起按照新的社平工资确定基本医疗保险缴费金额。(2023年全口径城镇单位就业人员月平均工资为6534.25元)

灵活就业人员社保缴费选什么档次好,灵活就业人员社保怎么选择划算?
作为灵活就业人员,自己交养老保险时,面对0.6到3的缴费档位,到底选哪个最合适呢?3档的保费是0.6档的5倍,退休金会不会也是5倍呢?让我们来详细计算一下,看看哪个档位最划算。
首先,我们来看看2023年的社平工资是7121元,2024年沈阳社会基本养老保险参保人员缴费一共7个档位,月缴费金额从854.6元到4272.6元不等。
不同档位缴费情况
我们按照退休新规的最低缴费年限20年为例,在不考虑未来社平工资增长的情况下,不同档位缴费金额和个人账户进账金额如下:
0.6档:月缴费金额854.6元,20年合计总保费需要205104元,个人账户82042元。
0.7档:月缴费金额997元,20年合计总保费需要239280元,个人账户95712元。
0.8档:月缴费金额1139.4元,20年合计总保费需要273456元,个人账户109382元。
0.9档:月缴费金额1281.8元,20年合计总保费需要307632元,个人账户123053元。
1档:月缴费金额1424.2元,20年合计总保费需要341808元,个人账户136723元。
2档:月缴费金额2848.4元,20年合计总保费需要683616元,个人账户273446元。
3档:月缴费金额4272.6元,20年合计总保费需要1025424元,个人账户410170元。
不同缴费档位退休后养老金领取情况
以20年最低缴费年限为例,分别计算男——63岁退休;和女——58岁退休,不同缴费档位领取的养老金金额如下:
0.6档:63岁男退休金为2024元,8年回本;58岁女退休金为1862元,9年回本。
0.7档:63岁男退休金为2223元,9年回本;58岁女退休金为2035元,10年回本。
0.8档:63岁男退休金为2423元,9年回本;58岁女退休金为2208元,10年回本。
0.9档:63岁男退休金为2622元,10年回本;58岁女退休金为2380元,11年回本。
1档:63岁男退休金为2822元,10年回本;58岁女退休金为2553元,11年回本。
2档:63岁男退休金为4817元,12年回本;58岁女退休金为4279元,13年回本。
3档:63岁男退休金为6812元,13年回本;58岁女退休金为6005元,14年回本。
结论:缴费档位3的总保费是0.6的5倍,但退休金仅为3.2倍。档位越高,回本时间越长。对于灵活就业人员来说,建议按低档缴费,如果觉得退休金不够的话再补充一份商业养老年金。
(备注:数据仅供参考,具体以当地有关法规为准)