灵活就业人士参与了社会基本保险体系中的养老保险及医疗保险两个项目。
据新社通app数据显示,2024-2025年拉萨灵活就业人员养老保险的缴费标准是根据缴费基数来确定的:
个人养老保险缴费比例为20%,缴费基数的下限为6927.6元。
(注:本文数据仅供参考,具体以当地缴费标准为准)
拉萨灵活就业社保缴费标准,拉萨灵活就业社保缴费标准是多少钱一个月?下表是2024-2025年拉萨社保费用明细参考,根据新社通app-社保缴费查询工具提供的最新数据如下:

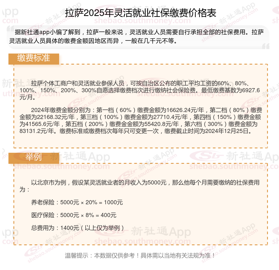
拉萨个体工商户和灵活就业参保人员,可按自治区公布的职工平均工资的60%、80%、100%、150%、200%、300%自愿选择缴费档次进行缴纳社会保险费。最低缴费基数为6927.6元/月。
2024年缴费金额分别为:第一档(60%)缴费金额为16626.24元/年,第二档(80%)缴费金额为22168.32元/年,第三档(100%)缴费金额为27710.4元/年,第四档(150%)缴费金额为41565.6元/年,第五档(200%)缴费金金额为55420.8元/年,第六档(300%)缴费金额为83131.2元/年。缴费标准或缴费档次每年只可变更一次,缴费截止时间为2024年12月25日。
相关案例计算:
假设拉萨地区的笔友张某的灵活就业养老保险缴费基数是6474元。
据新社通app养老保险计算器测算显示,张某个人需要缴纳的养老保险费为6474元 * 20% =1294.8元/月。
需要注意的是,这个计算方式仅作为示例,实际的缴费金额可能会因地区、方案和个人情况的不同而有所差异。如果您需要了解自己具体的缴费金额,建议咨询当地的社保部门或相关机构。
2024年,上海的灵活就业人员社保缴费基数范围在7384元至36921元之间,养老保险的缴费比例为20%,医疗保险的缴费比例为10%。
提示:若您想知道更多的社保缴纳明细,可点击下方使用查询社保计算器,新社通app还为您提供社保养老规划方案。
新社通社保计算器计算所得,数据仅供参考。
介绍灵活就业养老保险:断交是否可行?
灵活就业养老保险可以断交。灵活就业人员为自愿参保,未就业期间的养老保险是自愿缴纳,因此可以中断。但需要注意的是,断交灵活就业养老保险可能会带来以下影响:
失去社保补贴机会:
部分地区对灵活就业者提供社保补贴,但享受补贴的前提是必须处于正常参保状态。一旦中断缴费,这些补贴机会可能会溜走。
丧失医疗报销资格:
停缴社保不仅意味着养老金账户“停滞”,还会丧失医疗报销资格。生病住院时,全部费用都得自己承担。
影响养老金待遇:
累计缴费年限不足,可能影响退休待遇。法规,领取养老金的前提是累计缴满15年的社保。如果在法定退休年龄时没缴够15年,可能需要晚退休,甚至补缴一大笔钱。
综上所述,虽然灵活就业养老保险可以断交,但考虑到养老金待遇、医疗报销资格和社保补贴机会等因素,灵活就业人员尽可能保持连续缴纳状态。如果确实无法继续缴纳,也应提前了解相关方案和补救方案,以确保自己的养老保险不受影响。
个人自行缴纳社保和单位交的有什么不一样?
个人缴纳社保与单位缴纳社保有什么区别
退休年龄:
对于个体工商户和灵活就业人员,男性需要在年满60周岁,女性在年满55周岁时,累计缴费年限满15年才能退休。
职工养老:目前男满60周岁,女干部满55周岁,女工人满50周岁,并且累计缴费满15年的,可办理退休;从事有害特殊工种、因病丧失劳动能力等情形,可以提前退休。跨省转移、跨省退休: 目前,养老保险已逐步实现省级统筹,一般来说,省内流动,只需要变更登记参保关系,不需要办社保转移。跨省流动,需按照全国统一的流程。
户籍限制:
灵活就业社保的缴费主体仅为个人,即无雇工的个体工商户、未在用人单位参加社保的非全日制从业人员以及其他灵活就业人员需要自己承担全部社保费用。
职工社保:就是我们常说的五险一金,包含医疗保险、生育保险、养老保险、失业保险、工伤保险、公积金。
险种不一样:
灵活就业社保:适用于自由职业者、个体工商户等非标准就业人员。灵活就业人员可以自愿参加养老保险和医疗保险,通常需要个人全额缴纳。
职工社保包括: 1、基本养老保险; 2、基本医疗保险; 3、工伤保险; 4、失业保险; 5、生育保险等。
缴费基数和比例:
灵活就业人员基本养老保险:灵活就业人员养老保险缴费由个人承担缴纳单位和个人部分,按月缴费,缴费比例和缴费基数有确定要求;按照有关要求,灵活就业人员不得以事后追补缴费的方式增加灵活就业期间的缴费年限。灵活就业人员其他就业时段的补缴方法要求执行。
缴费方式: 绝大多数地区,按照上年度工资总额的16%缴费,个人按照本人上年度工资基数的8%缴费,单位缴费计入社会统筹账户,个人缴费计入个人账户。
社保缴费基数是指社会保险缴纳的缴费标准,是根据职工上一年度1月到12月的所有工资性收入所得的平均额来确定的。缴费基数有上限和下限之分,具体数额根据各地区实际情况而定。例如,北京市2024年度企业职工基本养老保险、失业保险、工伤保险、职工基本医疗保险(含生育)的月缴费基数上限为35283元,下限为6821元。
(备注:数据仅供参考,具体以当地有关法规为准)