灵活就业社保通常只包括养老保险和医疗保险,部分地区可参加失业保险,但并不包括工伤保险和生育保险。
据新社通app数据显示,珠海灵活就业养老保险最低缴费基数为:4546元;个人的缴费比例分别为:20%;
个人缴费金额:909.2元。
(注:本文数据仅供参考,具体以当地缴费标准为准)
珠海灵活就业社保缴费标准,珠海灵活就业社保缴费标准是多少钱一个月?下表是2024-2025年珠海社保费用明细参考,根据新社通app-社保缴费查询工具提供的最新数据如下:

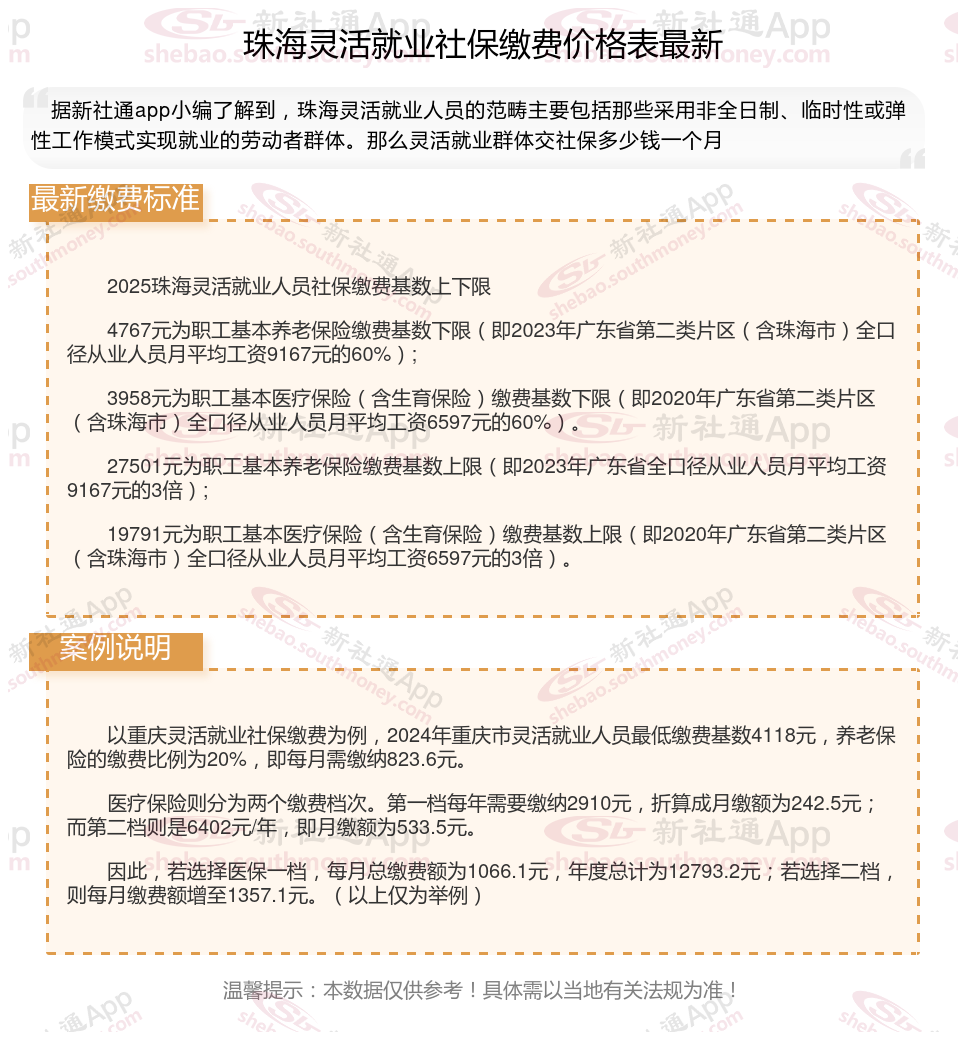
2025珠海灵活就业人员社保缴费基数上下限
4767元为职工基本养老保险缴费基数下限(即2023年广东省第二类片区(含珠海市)全口径从业人员月平均工资9167元的60%);
3958元为职工基本医疗保险(含生育保险)缴费基数下限(即2020年广东省第二类片区(含珠海市)全口径从业人员月平均工资6597元的60%)。
27501元为职工基本养老保险缴费基数上限(即2023年广东省全口径从业人员月平均工资9167元的3倍);
19791元为职工基本医疗保险(含生育保险)缴费基数上限(即2020年广东省第二类片区(含珠海市)全口径从业人员月平均工资6597元的3倍)。
相关案例计算:
假设珠海有个笔友朱某灵活就业养老保险缴费基数为3958元。
据新社通app养老保险计算器显示,朱某个人缴费额:灵活就业个人按照其缴费基数的20%缴纳养老保险费。因此,朱某每月需要缴纳的养老保险费为3958元 *20% = 791.6元。
另外,需要注意的是,养老保险的缴费比例和基数可能会随着方案的调整而发生变化。因此,在计算养老保险缴费金额时,需要参考当地的最新方案和法规。
灵活就业社保:养老保险缴费比例为20%,医疗保险缴费比例为当地上年度城镇在岗职工月平均工资的80%的4.2%或8%。
》》还不知道自己社保缴纳明细吗?点击新社通app社保计算器,查询所在城市社保缴费明细!
新社通app数据所得,数据仅供参考。
面对生活压力,灵活就业者能否断交养老保险?
灵活就业养老保险可以断交。灵活就业人员为自愿参保,未就业期间的养老保险也是自愿缴纳,因此可以中断。但需要注意的是,个人享受基本养老金与个人缴费年限直接相关,缴费年限越长,缴费基数越大,退休后领取的养老金就越多。断交灵活就业养老保险可能会带来以下影响:
影响养老金待遇:
累计缴费年限是计算养老金的重要因素之一。如果断交养老保险,将影响累计缴费年限,进而影响退休后领取的养老金数额。缴费年限越长,缴费基数越大,退休后领取的养老金就越多。
灵活就业人员如果断交养老保险,可能导致在达到法定退休年龄时未能满足最低缴费年限条件,从而无法按月领取基本养老金。
失去社保补贴机会:
部分地区对灵活就业者提供社保补贴,但享受补贴的前提是必须处于正常参保状态。一旦中断缴费,这些补贴机会可能会溜走。
丧失医疗报销资格:
停缴社保不仅意味着养老金账户“停滞”,还会丧失医疗报销资格。在生病住院时,如果中断缴纳医疗保险,将需要自行承担全部医疗费用。
虽然灵活就业养老保险可以断交,但考虑到养老金的待遇与缴费年限和缴费基数直接相关,灵活就业人员尽可能保持连续缴纳,以确保退休后能够享受到更高的养老金待遇。
个人自行缴纳社保和单位交的有什么不一样?
灵活就业社保和职工社保区别
险种不一样:
在职员工由单位和个人共同缴费,可以交城镇职工养老保险、城镇职工医疗保险(含生育保险)、城镇职工失业保险、城镇职工工伤保险。
灵活就业人士参与了社会基本保险体系中的养老保险及医疗保险两个项目。
缴费比例不同:养老保险,在职职工缴费比例8%,灵活就业缴费比例20%,同样缴费基数4000元,一个只需要交320元,全部进入个人账户,另一个交800元,其中320元进入个人账户,剩下480元进入统筹账户。
社保费用的承担主体不同:灵活就业人员社保费用全部由个人承担,企业员工社保费用由单位和个人根据要求的比例共同承担。
退休后的待遇:
基本养老保险:职工基本养老保险的待遇主要包括按月领取的基本养老金,该养老金根据法规要求计发,并享受正常调整待遇。
基本医疗保险:参加职工基本医疗保险的个人,达到法定退休年龄时累计缴费达到法规要求年限的,退休后不再缴纳基本医疗保险费,享受基本医疗保险待遇。这包括医疗费用中应当由基本医疗保险基金支付的部分,由社会保险经办机构与医疗机构、药品经营单位直接结算。
工伤保险:职工因工作原因受到意外伤害或者患职业病,且经工伤认定的,享受工伤保险待遇。其中,经劳动能力鉴定丧失劳动能力的,享受伤残待遇。
失业保险:为失业人员提供一定期限内的失业补助金,帮助其渡过失业期。
生育保险:为女性职工提供生育期间的医疗和津贴等。
养老保险待遇:灵活就业人员在达到法定退休年龄且缴费满足法规要求年限后,可以按月领取基本养老金,享受与企业职工相同的待遇。
医疗保险待遇:在参保期间,灵活就业人员因病住院或进行门诊治疗时,可以享受医疗报销待遇
生育待遇不同:
职工社保生育待遇主要包括生育津贴、生育医疗费用报销、计划生育手术费用报销以及其他相关补贴。
灵活就业人员可选择按5.5%、7%或9%的缴费比例缴纳职工医保费。区别是:按单建统筹(5.5%)缴纳的,不享受生育医疗费待遇,不享受生育津贴待遇;按单建统筹(7%)缴纳的,享受生育医疗费待遇,不享受生育津贴待遇;按统账结合(9%)缴纳的,享受生育医疗费待遇,不享受生育津贴待遇。
符合享受生育保险待遇的灵活就业人员,其生育时发生的生育医疗费在定点医院按要求联网据实结算;在非定点医疗机构生育发生的生育医疗费,三级医院按照限额剖宫产4500元,顺产3100元的标准结算,二级及以下医院按照限额剖宫产3200元,顺产2400元的标准结算,由参保单位或个人携带泰安市生育保险待遇申报表、住院或门诊发票复印件、住院或门诊病历复印件(仅一胎提供,二胎、三胎不需提供)到医保经办机构办理报销手续。
退休年龄:
养老金(当地上年度职工平均工资+本人指数化月平均缴费工资)/2×[缴费年限(含视同缴费年限)×1%+个人账户存额/计发月数(50岁为195、55岁为170、60岁为139。年龄,男职工60周岁,特殊岗位55周岁,病退50周岁,女干部55周岁,女职工50周岁,特殊岗位,病退45周岁。随着新规的逐步实施,这一年龄条件可能会有所调整。
作为灵活就业的女性,按照现行的退休法规。全国绝大部分地区,正常的法定退休年龄是55周岁,有极个别少数地区可以50周岁退休
社保缴费基数的上下限标准因地区而异。不同省份、不同城市根据各自的经济发展水平和工资水平,会制定不同的社保缴费基数标准。例如,浙江省2024年的社保缴费基数上限为24930元月,下限为4812元月;而江苏省2024年的社保缴费基数上限为24396元月,下限为4879元/月。因此,在了解社保缴费基数时,需要参考当地的具体法规。
温馨提示:本数据源于网络,仅供参考!具体需以当地具体法规为准!