2025内蒙古通辽4050补贴主要针对的是年龄在40岁以上的女性和50岁以上的男性,这些人群通常因为年龄较大而面临就业困难。
4050社保补贴标准据新社通app小编了解,通常,4050社保补贴包含基本医疗保险和基本养老保险两个险种,社保补贴金额为申请人实际缴纳基本养老保险和基本医疗保险金额的2/3,具体标准以当地社保局公布的数据为准!那么内蒙古通辽灵活就业人员4050补贴最新标准是多少,内蒙古通辽4050灵活就业人员社保补贴一年可以有多少钱?接下来随新社通APP小编具体了解一下4050社保补贴内容。
一、?如何查询4050补贴的申请状态和发放情况?
1. 社保局发放:通过社保局发放的4050补贴,可以在社保局柜台进行查询。需要提供户口所在地社保局的工作凭证、个人身份证原件和复印件以及补贴发放的存折账号,工作人员核实后,会告知补贴的发放情况。
2. 银行发放:如果4050补贴是银行发放,可以到银行柜台或者银行ATM机上进行查询。需要提供银行卡的账号,如果补贴已经到账,会有提示音提醒。
3. 支付宝查询:如果4050补贴是通过支付宝发放,可以登录支付宝账号,在首页点击“市民中心”选项,选择“社保”选项,进入页面后点击“4050补贴查询”即可查看补贴的发放情况。
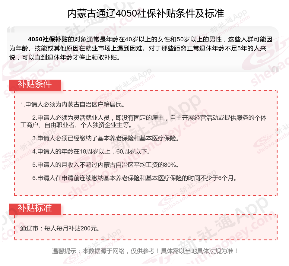
二、2025年内蒙古通辽4050社保补贴标准,最新领取条件来了

三、2025年内蒙古通辽如何申请灵活就业社保补贴
1、灵活就业人员到本人户口所在地街道(乡镇)社保事务所,交验《身份证》,残疾人需提交《中华人民共和国残疾人证》,《北京市就业失业登记证》(复印件),填写《灵活就业社会保险补贴申请表》。
2、社保所受理相关材料后对申请人的实际状况进行初审,符合条件的,报区县劳动部门;区县劳动部门对申请材料进行审核,符合条件的,报市劳动部门;市劳动部门对符合条件的下达批复。
3、社保所在接到批复后告知申请人,未获批准的,书面告知申请人。
四、2025年内蒙古通辽不可以领取灵活就业4050社保补贴的六类人:
内蒙古通辽不可以领取灵活就业4050社保补贴的六类人:
1、未以灵活就业人员身份交社保;
2、非就业困难人员;
3、超出自住房,有多余商品房或车辆;
4、超出法定退休年龄的;
5、未失业登记;
6、农村户口。
三类人符合领取灵活就业4050社保补贴的标准:贫困户、低保对象、重度残疾人等三类主要就业困难人员。
不过,符合特殊情况的部分农村户口人员是可以申请的,具体要咨询当地社保部门了。
以上就是内蒙古通辽4050灵活就业社保补贴的相关内容,欢迎关注新社通/下载新社通APP了解更多五险一金专业资讯。