据新社通app数据显示,济源灵活就业人员养老保险缴费基数2024-2025年最新标准如下:
缴费基数下限暂按不低于3579元/月执行。按照个人20%的缴费费率,个人养老保险缴费金额低于715.8元/月。
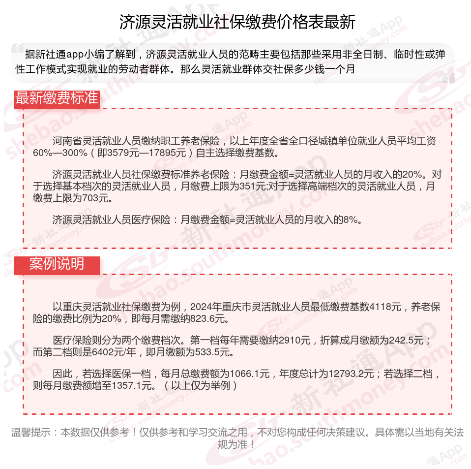
(注:本文数据仅供参考,具体以当地缴费标准为准)
自己买社保一个月费用要交多少钱?每月需要缴纳多少费用?根据新社通app-社保缴费查询工具提供的2025社保缴费标准详情数据如下:

灵活就业人员养老保险缴费算法
灵活就业人员参保费率一般为20%(8%计入个人账户),可选择社会平均工资的60%、100%、300%等各种档位作为缴费基数:
缴费金额=社会平均工资×档位×20%计入个人账户=社会平均工资×档位×8%,
哪些因素影响基本养老金水平?
缴费比例:企业缴费比例在60%到300%之间,而灵活就业人员则有60%、80%、100%三个档次的缴费比例。多缴多得是基本原则。
缴费年限(含视同缴费年限):养老保险累计缴费年限主要影响基础养老金。缴费年限越长,领取的养老金也会越多,这是养老金“长缴多得”的基本原则。
确定缴费基数的方法:
确定社保缴费基数的方法通常依据上一年度职工的工资收入情况。
1.需要计算职工上一年度的月平均工资,这通常涉及对工资总额进行平均处理,以消除不同月份工资波动的影响。
2.根据当地社保要求的基数范围,将计算得出的月平均工资与上下限进行比较,以确定最终的缴费基数。
3.如果月平均工资高于上限,则按上限作为缴费基数;如果低于下限,则按下限作为缴费基数;如果处于上下限之间,则按实际月平均工资作为缴费基数。
4.需要注意的是,当职工工资收入无法确定时,其缴费基数通常按照当地劳动部门公布的当地上一年职工平均工资来确定。
这种确保社保缴费的公平性和可持续性,避免因工资收入的不确定性而导致社保缴费基数的失真。
(备注:数据仅供参考,具体以当地有关法规为准)