社保自己到底可不可以交?
可以自己缴纳社保的。
缴纳社保费方法:
1、凭身份证等有效证件到社会保险经办机构合作银行柜面缴纳;
2、直接到参保的社保经办机构缴纳;
3、通过社保经办机构或者合作银行推出的官网APP缴纳;
4、到合作银行或者社保经办机构推出的自助终端自助缴纳;
5、其他。
个人参加的社保为居民社保(包括新农合、新型农村社会养老保险、城镇居民基本医疗保险和城镇居民社会养老保险)和灵活就业社保(仅限于职工社保中的基本医疗保险和基本养老保险)。
城乡居民社保一年缴费一次,具体时间询问当地人社局;灵活就业社保可以选择按年缴纳或者按月缴纳,大部分灵活就业人员都是按月缴纳。
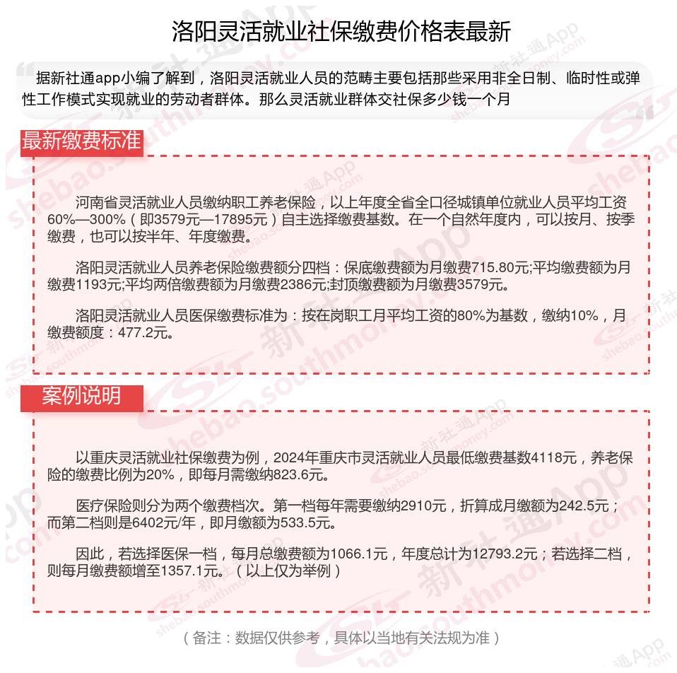
社保个人交需要多少钱一个月?根据新社通app-社保缴费查询工具提供的2025社保缴费标准详情数据如下:

灵活就业人员参加养老保险费率一般为20%,其中12%进入社会统筹基金,8%计入个人账户,(8%计入个人账户),可选择社会平均工资的60%、100%、300%等各种档位作为缴费基数。
计算公式:
缴费金额=社会平均工资×档位×20%
计入个人账户=社会平均工资×档位×8%
据新社通app数据显示,洛阳灵活就业养老缴费基数明细如下:
养老缴费缴费基数为:3579元;
个人缴费比例:20%;
(注:本文数据仅供参考,具体以当地缴费标准为准)
一分钱不交60岁能领养老金吗?
一分钱不交,60岁是不能领养老金的。为什么呢?因为按照法规,参加基本养老保险的个人,得达到法定退休年龄时累计缴费满十五年,才能按月领取基本养老金。这可是硬杠杠,谁也不能例外!
当然啦,有些人可能会说:“我之前没交过养老保险,但我现在想交了,来得及吗?” 这个问题嘛,得看你的具体情况。如果你现在离60岁还有好几年,那赶紧交起来,说不定还能赶在退休前交满十五年。但如果你已经快到60岁了,还没交过几年养老保险,那可能就得考虑其他方式了,比如一次性补缴或者转入新型农村社会养老保险、城镇居民社会养老保险等。
(备注:数据仅供参考,具体以当地有关法规为准)