灵活就业社保主要包括基本养老保险和职工基本医疗保险。基本养老保险由个人缴纳,而职工基本医疗保险同样由个人按照相关法规缴纳。
据新社通app数据显示,泰州灵活就业养老保险最低缴费基数为:4494元;个人的缴费比例分别为:20%;
个人缴费金额:898.8元。
(注:本文数据仅供参考,具体以当地缴费标准为准)
泰州灵活就业社保缴费标准,泰州灵活就业社保缴费标准是多少钱一个月?下表是2024-2025年泰州社保费用明细参考,根据新社通app-社保缴费查询工具提供的最新数据如下:

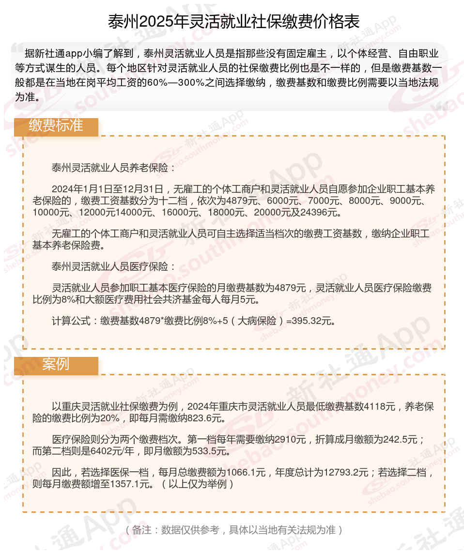
泰州灵活就业人员养老保险:
2024年1月1日至12月31日,无雇工的个体工商户和灵活就业人员自愿参加企业职工基本养老保险的,缴费工资基数分为十二档,依次为4879元、6000元、7000元、8000元、9000元、10000元、12000元14000元、16000元、18000元、20000元及24396元。
无雇工的个体工商户和灵活就业人员可自主选择适当档次的缴费工资基数,缴纳企业职工基本养老保险费。
泰州灵活就业人员医疗保险:
灵活就业人员参加职工基本医疗保险的月缴费基数为4879元,灵活就业人员医疗保险缴费比例为8%和大额医疗费用社会共济基金每人每月5元。
计算公式:缴费基数4879*缴费比例8%+5(大病保险)=395.32元。
相关案例计算:
假设在泰州有个网友王某养老保险的缴费基数为4494元,个人缴费比例为20%。
据新社通app养老保险计算器显示:养老保险费=养老保险缴费基数×单位缴费比例+养老保险缴费基数×个人缴费比例。
那么,王某个人应缴养老保险费为:4494元×20%=898.8元。
注意,这只是一个示例计算,实际缴费金额会根据具体的缴费基数和缴费比例而有所不同。此外,养老保险方案也会随时间变化,建议在实际计算时参考最新的方案法规。
2024年,上海的灵活就业人员社保缴费基数范围在7384元至36921元之间,养老保险的缴费比例为20%,医疗保险的缴费比例为10%。
提示:若您想知道更多的社保缴纳明细,可点击下方使用查询社保计算器,新社通app还为您提供社保养老规划方案。
新社通社保计算器计算所得,数据仅供参考。
灵活就业养老保险:能否选择断交?
灵活就业养老保险可以断交。灵活就业人员为自愿参保,未就业期间的养老保险是自愿缴纳,因此可以中断。但需要注意的是,虽然养老保险中断后个人账户不会作废,且中断前后的缴费年限可以累计计算,但断交养老保险可能会带来以下影响:
失去社保补贴机会:
部分地区对灵活就业者提供社保补贴,但享受补贴的前提是必须处于正常参保状态。一旦中断缴费,这些补贴机会可能会溜走。
丧失医疗报销资格:
停缴社保不仅意味着养老金账户“停滞”,还会丧失医疗报销资格。在生病住院时,如果中断缴纳医疗保险,将需要自行承担全部医疗费用。
影响养老金待遇:
累计缴费年限不足,可能影响退休待遇。法规,领取养老金的前提是累计缴满15年的社保。如果在法定退休年龄时没缴够15年,可能需要晚退休,甚至补缴一大笔钱。
因此,虽然灵活就业养老保险可以断交,但灵活就业人员尽可能保持连续缴纳,以确保退休后能够享受到更高的养老金待遇和更全面的社保。如果确实无法继续缴纳,也应及时了解相关方案和法规,以便在后续需要时能够顺利恢复缴费并享受相应的社保待遇。
个人自行缴纳社保和单位交的有什么不一样?
个人缴纳社保与单位缴纳社保有什么区别
缴纳的险种数量不同:灵活就业人员社保只能缴纳“两险”,即:养老保险和医疗保险;企业员工社保需要缴纳“五险”,即:养老保险、失业保险、工伤保险、医疗保险、生育保险。
缴费基数和比例:
职工社保的缴费由用人单位和职工个人共同承担,用人单位承担大部分费用,职工个人承担小部分,并且由单位负责代扣代缴。
灵活就业人员的社保缴费基数是按照社保部门公布的各省市地区社会平均工资的60%~300%来确定,如果灵活就业人员的上年度月平均工资低于统筹地区上年度全口径城镇单位就业人员平均工资的60%,社保缴费基数将按照60%来计算。如果其月平均工资超过统筹地区上年度全口径城镇单位就业人员平均工资的300%,则其社保缴费基数将按照300%来计算。灵活就业人员通常按照在岗职工月平均工资的20%缴纳基本养老保险费,医保则一般是按当地上年度月平均工资的4.2%缴纳基本医疗保险费。注意,社保缴费不建议断缴超过三个月,因为可能会影响到连续缴纳年限的计算,同时医疗保险在断缴期间将无法使用。
生育待遇不同:
依据社会保险法法规,生育保险待遇包括生育医疗费用和生育津贴
参加职工基本医疗保险的灵活就业人员,在医保待遇享受期内,可享受生育医疗待遇和生育补助金待遇。灵活就业人员本人发生的符合生育保险法规要求的生育医疗费,参照当地职工生育保险待遇执行。灵活就业人员分娩的,享受生育补助金待遇,标准为:安徽省上年度月平均最低工资第一档÷30天×98天。
社保基数的确定并非随意而为,而是遵循着一系列的标准。一般来说,社保基数是根据职工上一年度的月平均工资来确定的。但这里的工资并非是职工拿到手的全部收入,而是在扣除了一些特殊项目后的应发工资。
温馨提示:本数据源于网络,仅供参考!具体需以当地具体法规为准!