江西吉安灵活就业社保缴费价格表 2024-2025年江西吉安灵活就业养老、医保缴费标准一览表,下表是2024-2025年江西吉安社保费用明细参考,根据新社通app-社保缴费查询工具提供的最新数据如下:

养老保险
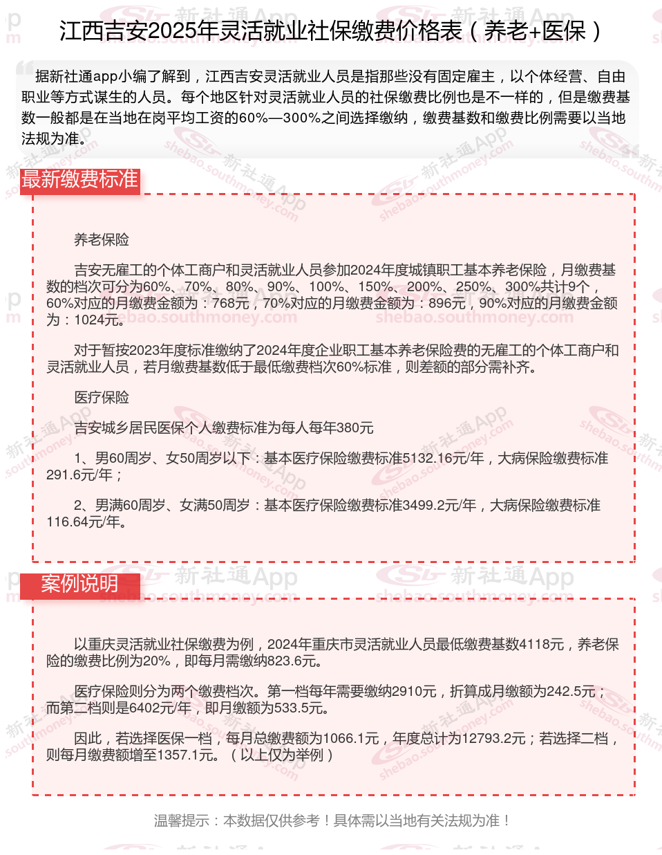
吉安无雇工的个体工商户和灵活就业人员参加2024年度城镇职工基本养老保险,月缴费基数的档次可分为60%、70%、80%、90%、100%、150%、200%、250%、300%共计9个,60%对应的月缴费金额为:768元,70%对应的月缴费金额为:896元,90%对应的月缴费金额为:1024元。
对于暂按2023年度标准缴纳了2024年度企业职工基本养老保险费的无雇工的个体工商户和灵活就业人员,若月缴费基数低于最低缴费档次60%标准,则差额的部分需补齐。
医疗保险
吉安城乡居民医保个人缴费标准为每人每年380元
1、男60周岁、女50周岁以下:基本医疗保险缴费标准5132.16元/年,大病保险缴费标准291.6元/年;
2、男满60周岁、女满50周岁:基本医疗保险缴费标准3499.2元/年,大病保险缴费标准116.64元/年。
据新社通app数据显示,江西吉安灵活就业养老保险最低缴费基数为:3839元;个人的缴费比例分别为:20%;
个人缴费金额:767.8元。
(注:本文数据仅供参考,具体以当地缴费标准为准)
灵活就业社保养老保险缴费比例一般为20%,医疗保险缴费比例则根据当地法规而定。
养老保险怎么买划算?
要使养老金缴纳最划算,需要综合考虑个人的经济状况、健康状况、年龄、未来养老需求以及当地社保方案等因素。以下是一些具体的看法:
地区差异:
不同地区的养老金方案存在差异,包括基础养老金标准、有关部门补贴方案等。在选择缴费档次和地区时,应考虑这些差异对未来养老金待遇的影响。
选择合适的缴费档次:
城乡居民养老保险:缴费档次从低到高有多个选择,如300元至6000元不等。个人经济条件允许的情况下,可以考虑选择较高档次,以便将来获得更高的养老金收益。有关部门通常会对较高档次的缴费给予更多的补贴。
城镇职工养老保险:由单位和个人共同缴纳,单位缴纳部分计入统筹基金,个人缴纳部分记入个人账户。个人可以通过提高个人收入来增加缴费基数,从而提高未来的养老金待遇。
延长缴费年限:
基本养老保险的缴费期限越长,退休后领取的养老金就越高。因此,在经济条件允许的情况下,应尽可能延长缴费年限。
关注方案动态和地区差异
方案动态:各地有关部门可能会根据经济发展情况和人口老龄化趋势调整养老保险方案。因此,定期关注方案变化,以便及时调整缴费计划。
综上所述,要使养老金缴纳最划算,需要综合考虑多个因素并做出合理的决策。您在做出决策前咨询当地的社保机构或专业的财务顾问以获取更具体、更个性化的。
》点击新社通app社保计算器,了解你的社保缴费明细!
新社通app数据所得,数据仅供参考。
温馨提示:本数据源于网络,仅供参考!具体需以当地具体法规为准!