据新社通app数据显示,潍坊灵活就业养老保险的缴费基数为:4416元。灵活就业人员参保缴费的比例为个人20%。
另外,需要注意的是,这些缴费标准可能会随着时间和方案的变化而调整。建议查阅相关消息或咨询当地社保部门。
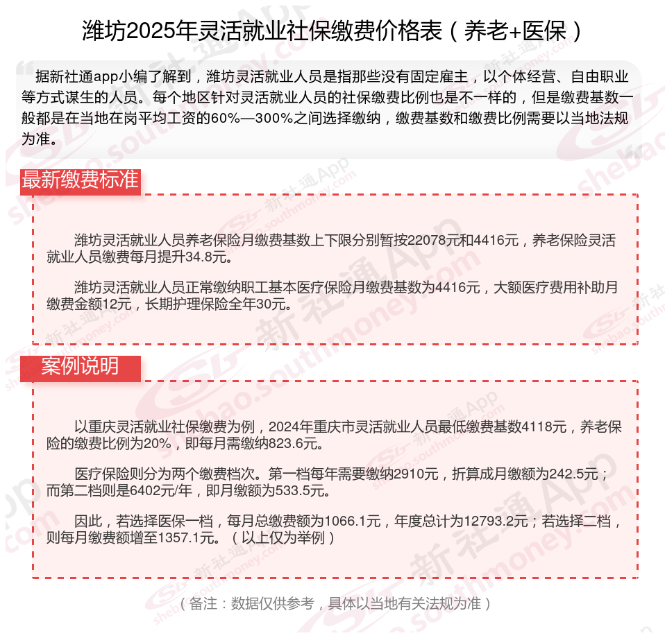
(注:本文数据仅供参考,具体以当地缴费标准为准)
潍坊灵活就业人员社保每月交多少钱?根据新社通app-社保缴费查询工具提供的最新数据如下:

潍坊灵活就业人员养老保险月缴费基数上下限分别暂按22078元和4416元,养老保险灵活就业人员缴费每月提升34.8元。
潍坊灵活就业人员正常缴纳职工基本医疗保险月缴费基数为4416元,大额医疗费用补助月缴费金额12元,长期护理保险全年30元。
社保中断会对个人造成的影响有哪些?
失业保险:需要在失业前连续缴纳一定期限的社保才能领取失业金;
工伤保险:需在用工单位正常缴纳期间发生工伤才能享受待遇,断交期间无工伤保险。
医疗保险:断交期间,参保人员无法享受医疗保险待遇。若断交超过三个月,则医疗保险的连续缴费年限会清0,但累计缴费年限不会受影响。续缴后,医保待遇和缴费年限会恢复计算。
养老保险:养老保险缴费年限需达到最低标准才能领取养老金。若断缴导致年限不够,就得延长缴费年限。大家要清楚自己的缴费情况,及时采取相关方法,确保退休后能正常领取养老金。
生育保险:如果享受生育保险,职工必须和用工单位建立起生育保险的缴纳,而且要在生产之前,满足连续缴纳生育保险一年以上的时间,这种情况下才具备生育保险享受的条件,如果说你出现了生育保险的中断交费,或者说不符合连续一年的交费,那么依然是无法享受到生育保险的报销,包括生育津贴的待遇。
个人可以缴纳社保吗
个人是可以自己交社保的。
社保可以按灵活就业人员参保。但个人以灵活就业人员交社保是有户籍限制的。
1、未到达要求的退休年龄的自谋职业者、自由职业者、未在用人单位参保的非全日制从业人员以及本区户籍的失业人员,可以以灵活就业方式办理社会保险参保手续,缴纳企业养老保险和职工基本医疗保险;本区户籍参保职工、到达法定退休年龄累计缴费年限不足15年、由本人申请经社保部门批准延长缴费的,也可办理灵活就业续保。
2、灵活就业人员缴费比例各地稍有不同,具体情况可以咨询当地社保经办部门;灵活就业人员缴纳医疗保险后视同缴纳生育保险,可享受生育保险待遇。
》如何了解自己的社保缴纳明细吗?点击新社通app社保计算器,帮您计算!
新社通app数据所得,数据仅供参考。
温馨提示:本数据仅供参考!仅供参考和学习交流之用,不对您构成任何决策建议。具体需以当地有关法规为准!