2024年1月起,北京灵活就业人员基本养老保险月缴费基数最低为4212元/月,最高为21060元/月;基本医疗保险月缴费基数最低为4212元/月,最高为21060元/月
那么,呼和浩特灵活就业人员社保缴费基数最新标准,呼和浩特灵活就业社保多少钱一个月?根据新社通app-社保缴费查询工具提供的2025社保缴费标准详情数据:
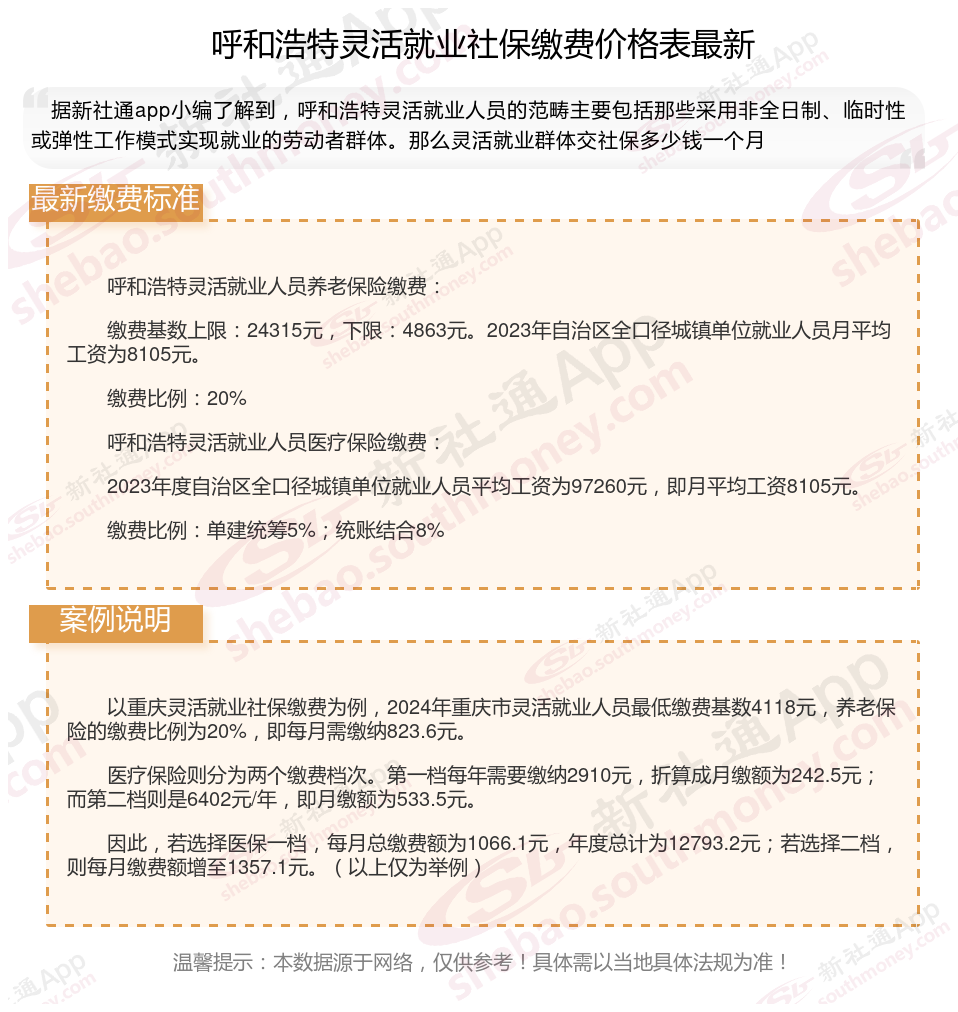
呼和浩特灵活就业人员养老保险缴费: 缴费基数上限:24315元,下限:4863元。2023年自治区全口径城镇单位就业人员月平均工资为8105元。 缴费比例:20% 呼和浩特灵活就业人员医疗保险缴费: 2023年度自治区全口径城镇单位就业人员平均工资为97260元,即月平均工资8105元。 缴费比例:单建统筹5%;统账结合8%

》如何了解自己的社保缴纳明细吗?点击新社通app社保计算器,帮您计算!
新社通app数据所得,数据仅供参考。
社保涵盖养老保险、医疗保险、失业保险、工伤保险、生育保险等。
我们缴纳社保,可以让我们有稳定的生活条件,例如出现失业的时候,会给我们提供一定的经济补贴,让我们减少经济烦恼。
其次,大部分地区买车买房和社保挂钩,要求只有缴纳一定期限的社保,才能在当地买车买房;如果你想要在全新的城市生活以及安家,那么购买保险是非常重要的。
当然社保带给我们的好处远不止这些,具体的作用大家可以在当地部门进行了解哦。
灵活就业社保与职工社保险种有什么不一样:
灵活就业社保通常只涵盖养老保险和医疗保险,不参与工伤保险、生育保险,尽管部分地区也允许参加失业保险。
职工社保则通常包括养老保险、医疗保险、失业保险、工伤保险和生育保险等五个险种,为职工提供更全面的保险。
社保一分钱不交,60岁能领养老金吗?
一分钱不交,60岁是不能领养老金的。为什么呢?因为按照法规,参加基本养老保险的个人,得达到法定退休年龄时累计缴费满十五年,才能按月领取基本养老金。这可是硬杠杠,谁也不能例外!
当然啦,有些人可能会说:“我之前没交过养老保险,但我现在想交了,来得及吗?” 这个问题嘛,得看你的具体情况。如果你现在离60岁还有好几年,那赶紧交起来,说不定还能赶在退休前交满十五年。但如果你已经快到60岁了,还没交过几年养老保险,那可能就得考虑其他方式了,比如一次性补缴或者转入新型农村社会养老保险、城镇居民社会养老保险等。
如何获得更多的养老金待遇?
避免提前退休
不要提前退休:个人账户养老金的计算公式中,计发月数是根据退休年龄而定的。退休年龄越大,计发月数就越少,每月能领到的个人账户养老金就越多。
延长缴费年限:
坚持缴费不间断,尽量取得较长的缴费时间。养老金的计算公式中,缴费年限是计算基础养老金的重要因素,时间越长,养老金越高。
关注个人健康状况:
定期体检:关注自己的身体健康状况,定期进行体检,及时发现并治疗潜在的健康问题。
保持健康生活方式:保持健康的生活方式,如合理饮食、适度运动、戒烟限酒等,有助于延长寿命,从而增加领取养老金的时间。
在经济发达的地区办理退休:
社会平均工资越高的地区养老金越多。如果有多地参保的经历,并且想要在经济发达的城市办理退休手续,需要确保在该城市累计缴费满10年以上。
提高缴费基数:
养老金遵循“多缴多得”的原则,即前期缴费越多,后期获得的养老金就越多。因此,增加自己的缴费基数是提高养老金待遇的有效方式。
社保缴费基数通常是以当地上一年度社会平均工资的60%-300%为标准,企业职工需根据自己每月的工资水平确定缴费基数,而灵活就业人员可根据自己的实际经济状况选择合适的基数缴费。
温馨提示:本数据仅供参考!仅供参考和学习交流之用,不对您构成任何决策建议。具体需以当地有关法规为准!