东莞灵活就业社保缴费价格表 2024-2025年东莞灵活就业养老、医保缴费标准一览表,下表是2024-2025年东莞社保费用明细参考,根据新社通app-社保缴费查询工具提供的最新数据如下:

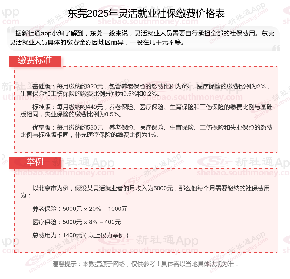
基础版:每月缴纳约320元,包含养老保险的缴费比例为8%,医疗保险的缴费比例为2%,生育保险和工伤保险的缴费比例分别为0.5%和0.2%。
标准版:每月缴纳约440元,养老保险、医疗保险、生育保险和工伤保险的缴费比例与基础版相同,失业保险的缴费比例为0.5%。
优享版:每月缴纳约580元,养老保险、医疗保险、生育保险、工伤保险和失业保险的缴费比例与标准版相同,补充医疗保险的缴费比例为1%。
据新社通app数据显示,东莞灵活就业养老保险缴费基数2024-2025年最新标准如下:
最低缴费基数:4546元;
个人缴费比例:20%;
(注:本文数据仅供参考,具体以当地缴费标准为准)
灵活就业人员的社保缴费基数是按照社保部门公布的各省市地区社会平均工资的60%~300%来确定,如果灵活就业人员的上年度月平均工资低于统筹地区上年度全口径城镇单位就业人员平均工资的60%,社保缴费基数将按照60%来计算。如果其月平均工资超过统筹地区上年度全口径城镇单位就业人员平均工资的300%,则其社保缴费基数将按照300%来计算。灵活就业人员通常按照在岗职工月平均工资的20%缴纳基本养老保险费,医保则一般是按当地上年度月平均工资的4.2%缴纳基本医疗保险费。注意,社保缴费不建议断缴超过三个月,因为可能会影响到连续缴纳年限的计算,同时医疗保险在断缴期间将无法使用。
养老保险怎么买最划算?
要使养老金缴纳最划算,需要考虑多个因素,包括个人的经济状况、年龄、健康状况、对未来养老需求的预期,以及当地的社保方案等。以下是一些看法,帮助您做出更明智的决策:
选择计发基数高、有特殊照顾的地区:
不同地区养老金方案有所差异,部分地区的计发基数比较高,退休后能领取的养老金也越高。另外部分地区养老金方案会有优势,每年能够增加的基础养老金会更高一些。
选择适当的缴费档次:
居民养老保险通常设有多个缴费档次,从低到高不等。在经济条件允许的情况下,选择较高的缴费档次可能更有利,因为这意味着未来可能获得更多的有关部门补贴和更高的养老金待遇。但也要根据自身的经济状况来合理确定,避免造成过大的经济压力。
对于城乡居民基本养老保险,可以根据自身经济状况,灵活调整缴费档次。例如,在青岛市,今年的缴费档次有10个,从100元到12000元不等。按照不同档次,有关部门补贴也有所不同。
延长缴费年限:
基本养老保险的缴费年限越长,退休后领取的养老金就越高。因此,在经济条件允许的情况下,尽量延长缴费年限。
关注方案动态和地区差异
方案动态:各地有关部门可能会根据经济发展情况和人口老龄化趋势调整养老保险方案。因此,定期关注方案变化,以便及时调整缴费计划。
综上所述,要使养老金缴纳最划算,需要综合考虑多个因素并做出合理的规划。同时,还需要定期关注方案变化和市场动态,以便及时调整自己的养老金缴纳方案。
》点击新社通app社保计算器,了解你的社保缴费明细!
新社通app数据所得,数据仅供参考。
温馨提示:本数据仅供参考!仅供参考和学习交流之用,不对您构成任何决策建议。具体需以当地有关法规为准!