灵活就业社保的缴费基数则一般是以当地上年度在岗职工月平均工资的一定比例(如40%~100%)来确定。在缴费比例上,灵活就业社保的养老保险缴费比例通常为20%,医疗保险缴费比例根据当地法规有所不同。
灵活就业人员自己交社保一个月多少钱?根据新社通app-社保缴费查询工具提供的2025社保缴费标准详情数据:

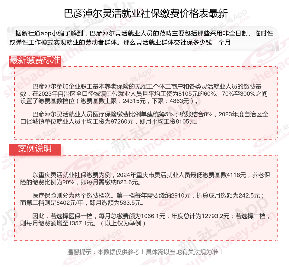
据新社通app数据显示,巴彦淖尔灵活就业养老缴费基数明细如下:
养老缴费缴费基数为:4863元;
个人缴费比例:20%;
(注:本文数据仅供参考,具体以当地缴费标准为准)
》如何了解自己的社保缴纳明细吗?点击新社通app社保计算器,帮您计算!
新社通app数据所得,数据仅供参考。
灵活就业社保与职工社保险种有什么不一样:
灵活就业社保:通常只包括养老和医疗两种保险,在生育、工伤和失业等方面可能缺乏相应的保险。
职工社保则包括医疗保险、养老保险、生育保险、失业保险和工伤保险,即通常所说的“五险”。
退休人员退休金计算方法:
基本养老金=当地上年度在岗职工月平均工资×20/100 实际缴费工资累计额的11%/10年×12月(/代替除号)。
基础养老金的计算涉及多个因素,包括当地上一年度在岗职工月平均工资、本人指数化月平均缴费工资以及缴费年限。其中,本人指数化月平均缴费工资是根据个人历年缴费工资与相应年份当地在岗职工月平均工资的比例计算得出的。
个人账户养老金等于养老保险个人账户的余额÷退休年龄确定的计发月数。
个人账户养老金的计算则是:个人账户累计储存额÷计发月数。这部分的计算依赖于个人在养老保险期间的累计储存额以及养老金的计发月数。
过渡性养老金部分,其计算公式为过渡性养老金=退休时上年度全省在岗职工月平均工资×本人平均缴费工资指数×1997年12月31日前的缴费期限(包括视同缴费年限在内)×1.4%。
增发养老金=上一年巴彦淖尔在岗职工月平均工资×个人平均缴费工资指数×累计缴费年限(含视为缴费年限)×增发比例。
怎么样能提高自己的养老金?
在经济发达的城市缴纳社保:
社会平均工资水平对养老金待遇有很大影响。在经济发达的城市缴纳社保,会获得更好的养老金待遇。
增加缴费年限:缴费年限是影响养老金待遇的重要因素。尽量延长缴费年限,可以让你的养老金待遇更高。
提高缴费基数:
有负担能力的情况下,可以选择较高基数缴费。相同缴费年限下,缴费基数高有利于个人账户的积累,也能够提高平均缴费指数,进而影响养老金的高低。
避免提前退休:
退休年龄影响养老金的计算。退休年龄越晚,缴费年限长的可能性就越大,同时计算个人账户养老金的计发月数也会越小,计算出来的个人账户养老金就会越高。
关注个人健康,延长寿命:
养老金是终身制的,只要活着就会源源不断地发放。因此,关注自己的身心健康,尽可能延长寿命,也是领取更多养老金的一个关键因素。
社保一分钱不交,60岁能领养老金吗?
一分钱不交,60岁是不能领养老金的。为什么呢?因为按照法规,参加基本养老保险的个人,得达到法定退休年龄时累计缴费满十五年,才能按月领取基本养老金。这可是硬杠杠,谁也不能例外!
当然啦,有些人可能会说:“我之前没交过养老保险,但我现在想交了,来得及吗?” 这个问题嘛,得看你的具体情况。如果你现在离60岁还有好几年,那赶紧交起来,说不定还能赶在退休前交满十五年。但如果你已经快到60岁了,还没交过几年养老保险,那可能就得考虑其他方式了,比如一次性补缴或者转入新型农村社会养老保险、城镇居民社会养老保险等。
灵活就业社保停止缴费一般多久会失效?有什么影响?
灵活就业人员社保一般可以连续3个月不交的,然后视为断缴。断缴影响如下:
社保断缴
根据法规,如果灵活就业人员未在时间内办理参保手续,或连续中断缴费三个月,这将被视为中断参保。在中断后办理参保手续并连续缴费满6个月后,方可再次享受医保待遇。然而,如果在中断后的3个月内及时补缴,那么从补缴的次月起就可以恢复医保待遇。
社保断缴的影响
医疗保险:社保一旦断缴,从断缴的第二个月开始,灵活就业人员就无法享受医保待遇。断缴超过3个月后,即使在续保时,也会有3个月的等待期,期间同样无法享受医保。此外,医疗保险的累计缴费年限也会受到影响,进而影响到退休后的医保待遇。
养老保险是累计计算的,断缴不会对之前已经缴纳的养老保险产生影响,也不会清0。但断缴会影响退休后的养老金待遇,因为缴费年限越长,领取的养老金就越多。其他险种:如生育保险、工伤保险等,都需要连续缴纳一定的时间才能享受待遇。断缴会影响到这些险种的待遇享受。 避免社保断缴的建议对于灵活就业人员来说,应尽量避免社保断缴。如果因某些原因无法继续缴纳社保,可以选择以个人的身份继续参保或者以城乡居民的身份参保。这样虽然待遇会低于职工社保,但至少可以保持社保的连续性,避免断缴带来的各种影响。
温馨提示:本数据源于网络,仅供参考!具体需以当地具体法规为准!