据新社通app数据显示,哈尔滨灵活就业养老保险缴费基数2024-2025年最新标准如下:
最低缴费基数:4206元;
个人缴费比例:20%;
(注:本文数据仅供参考,具体以当地缴费标准为准)
灵活就业社保缴费价格表来了!2024-2025年哈尔滨灵活就业人员社保需要缴费多少钱一个月?根据新社通app-社保缴费查询工具提供的最新数据如下:

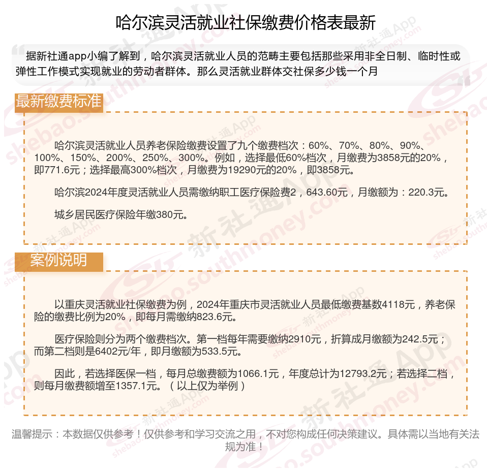
哈尔滨灵活就业人员养老保险缴费设置了九个缴费档次:60%、70%、80%、90%、100%、150%、200%、250%、300%。例如,选择最低60%档次,月缴费为3858元的20%,即771.6元;选择最高300%档次,月缴费为19290元的20%,即3858元。
哈尔滨2024年度灵活就业人员需缴纳职工医疗保险费2,643.60元,月缴额为:220.3元。
城乡居民医疗保险年缴380元。
若您想了解自己的社保缴费明细,可点击下方查询
新社通社保计算器计算所得,数据仅供参考。
社保续交需要哪些手续?
社保中断如何续交?
如果是因为从单位离职造成社保中断,但是没有欠费情况,续缴不需要办理特别的手续。
如果是因为未及时缴纳社保费因为欠费造成中断,需要先补缴欠费后,中断不超过一个月的免收滞纳金,中断超过一个月的按日加收万分之五的滞纳金。需要到社保经办窗口办理,补交同时办理续缴手续。
在新单位入职后,单位办理社保增员之后就可以直接缴纳,续缴的社保费用、缴费年限会继续累计到已有的个人账户中
社保缴费基数每年是怎么确定的? 主要是根据上一年所在地区的社会平均月工资来确定。社会平均月工资每年都会重新计算,所以社保局就会根据上一年度的社会平均月工资,在7月进行一次社保基数的调整。
(备注:数据仅供参考,具体以当地有关法规为准)