灵活就业缴费比例20%。
那么,邯郸灵活就业社保交多少钱?最新邯郸灵活就业人员社保养老、医疗缴费标准明细,根据新社通app-社保缴费查询工具提供的2025社保缴费标准详情数据:

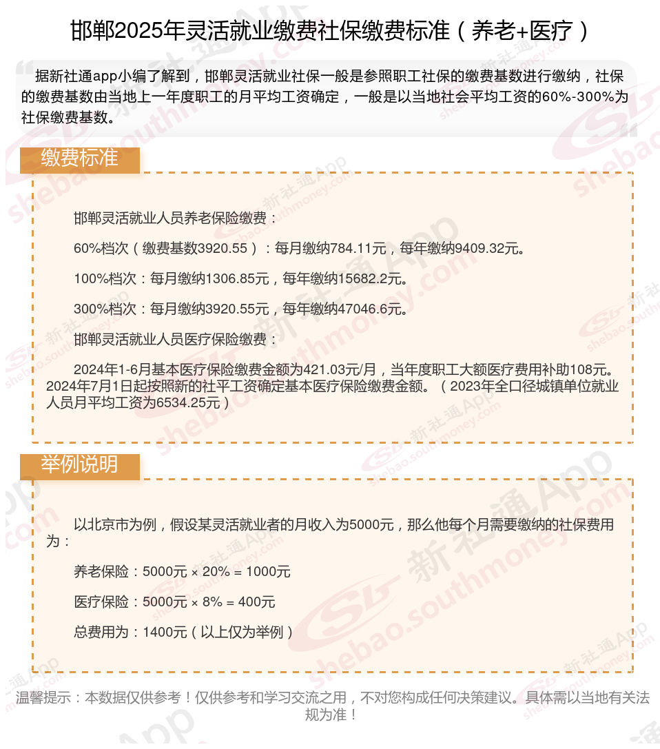
据新社通app数据显示,邯郸灵活就业养老保险最低缴费基数为:3920.55元;个人的缴费比例分别为:20%;
个人缴费金额:784.11元。
(注:本文数据仅供参考,具体以当地缴费标准为准)
邯郸2025年退休能领多少钱的计算方法举例如下:
我们用邯郸退休网友举个例子说明一下,邯郸2024年的养老金计发基数为7265元,个人平均缴费指数0.6,该网友累计缴费年限为20年,退休时账户余额为75274.56元,我们算算这位网友退休能领多少钱。
据新社通app养老金计算器测算显示,基础养老金=(1+个人平均缴费指数)/2*计发基数*累计缴费年限*1%=(1+0.6)/2*7265*20*1%=1162元。
个人账户养老金=退休时个人账户累计余额/计发月数=75274.56/139(60岁退休计发基数为139)=541.54元。
所以这位邯郸退休人员的养老金=1162+541.54=1703.54元。
各地公布的养老金计发基数不同,情况因人而异,具体需以个人情况及当地有关部门法规为准。
》如何了解自己的社保缴纳明细吗?点击新社通app社保计算器,帮您计算!
新社通app数据所得,数据仅供参考。
灵活就业养老保险断交影响深度介绍
灵活就业养老保险可以断交。灵活就业人员为自愿参保,未就业期间的养老保险是自愿缴纳,因此可以中断。但需要注意的是,虽然养老保险中断后个人账户不会作废,且中断前后的缴费年限可以累计计算,但断交养老保险可能会带来以下影响:
影响养老金待遇:
个人享受基本养老金与个人缴费年限直接相关,缴费年限越长,缴费基数越大,退休后领取的养老金就越多。如果断交养老保险,将直接影响累计缴费年限,从而降低未来领取的养老金金额。
失去社保补贴机会:
部分地区对灵活就业者提供社保补贴,但享受补贴的前提是必须处于正常参保状态。一旦中断缴费,这些补贴机会可能会溜走。
丧失医疗报销资格:
停缴社保不仅意味着养老金账户“停滞”,还会丧失医疗报销资格。在生病住院时,如果中断缴纳医疗保险,将需要自行承担全部医疗费用。
因此,虽然灵活就业养老保险可以断交,但灵活就业人员尽可能保持连续缴纳,以确保退休后能够享受到更高的养老金待遇和更全面的社保。如果确实无法继续缴纳,也应及时了解相关方案和法规,以便在后续需要时能够顺利恢复缴费并享受相应的社保待遇。
灵活就业社保和职工社保区别
缴费基数和比例:
灵活就业人员缴纳的社保费用,通常是根据当地的社保缴费基数来计算。每个地区的缴费基数都不一样,以江苏为例,2024年灵活就业的最低缴费档次是10785.6元。
企业职工社保:由于企业职工社保的缴费比例较高,因此其待遇水平也相对较高。特别是在养老保险方面,企业职工社保的养老金水平相对较高。
户籍限制:
灵活就业人员社保补贴面向的群体主要有两类:
1、就业困难人员,就业困难人员自己缴纳社保,申请领取社保补贴的,最长可以享受3年社保补贴待遇,对于距离法定退休年龄不足5年的,可以延长社保补贴申领期限至退休;
2、高校毕业生,离校两年内未就业的高校毕业生,如果实现灵活就业,正在以灵活就业身份参加职工社保,那么通常可以申请领取高校毕业生灵活就业社保补贴。社保补贴申领期限通常最长为2年。
职工社保:就是我们常说的五险一金,包含医疗保险、生育保险、养老保险、失业保险、工伤保险、公积金。
险种不一样:
灵活就业人员社保是为切实灵活就业人员这一特殊劳动群体的社会保险权益,针对不同类别的灵活就业人员推出不同的社保优惠。
职工社会保险主要包括以下几种险种:养老保险、医疗保险、失业保险、工伤保险和生育保险,这些保险的缴纳是由单位和职工共同承担的,具体的缴纳比例和金额会根据职工的工资基数进行调整。
(备注:数据仅供参考,具体以当地有关法规为准)