灵活就业社保通常只涵盖养老保险和医疗保险,不参与工伤保险、生育保险,尽管部分地区也允许参加失业保险。
据新社通app数据显示,淄博养老保险缴费基数2024-2025年最新标准如下:
淄博灵活就业人员基本养老保险缴费基数暂按不低于4416元;
缴费比例:个人承担20%;养老保险缴费个人883.2元。
(注:本文数据仅供参考,具体以当地缴费标准为准)
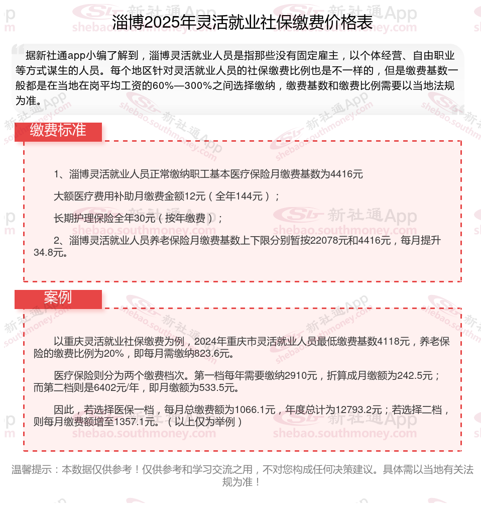
淄博灵活就业社保缴费标准,淄博社保缴费多少钱?下表是2024-2025年淄博社保费用明细参考,根据新社通app-社保缴费查询工具提供的最新数据如下:

1、淄博灵活就业人员正常缴纳职工基本医疗保险月缴费基数为4416元
大额医疗费用补助月缴费金额12元(全年144元);
长期护理保险全年30元(按年缴费);
2、淄博灵活就业人员养老保险月缴费基数上下限分别暂按22078元和4416元,每月提升34.8元。
相关案例计算:
来看看淄博一个网友张某的养老保险缴费基数为3980元,个人缴费比例为20%。
据新社通app养老保险计算器显示,灵活就业个人缴费额:核定的缴费基数 ×个人缴费比例。计算为:3980元 × 20% = 796元。
即:张某每月的养老保险缴费为:796元
请注意,这只是一个简单的计算示例,实际的养老保险缴费金额计算可能会因地区、方案、工资水平等因素有所不同。具体的计算方法和比例可能会根据当地的法规和方案进行调整,因此在实际计算时,应参考当地社保局或相关部门的法规。
此外,养老保险缴费金额还可能涉及到补缴、调整等情况,具体情况需要根据个人实际情况和当地方案进行确定。如果您有具体的计算需求或疑问,建议咨询当地社保局或相关部门以获取准确的信息。
灵活就业人员养老保险的缴费基数通常为本省上年度在岗职工月平均工资的100%来确定,但也可能存在不同的缴费档次,有些地区会提供60%至100%的不同缴费档次供灵活就业人员选择。缴费比例一般为20%,其中,8%部分进入个人账户,12%部分进入社会统筹基金。
若您想了解自己的社保缴费明细,可点击下方查询
新社通社保计算器计算所得,数据仅供参考。
面对生活压力,灵活就业者能否断交养老保险?
灵活就业养老保险可以断交。灵活就业人员为自愿参保,未就业期间的养老保险也是自愿缴纳,因此可以中断。但需要注意的是,个人享受基本养老金与个人缴费年限直接相关,缴费年限越长,缴费基数越大,退休后领取的养老金就越多。断交灵活就业养老保险可能会带来以下影响:
可能会失去社保补贴的机会:
有些地区对灵活就业者提供社保补贴,但享受补贴的前提是必须处于正常参保状态。一旦中断缴费,这些补贴机会可能就会溜走。
丧失医疗报销资格:
停缴社保不仅意味着养老金账户“停滞”,还会丧失医疗报销资格。生病住院时,全部费用都得自己承担。
影响养老金待遇:
个人享受基本养老金与个人缴费年限直接相关,缴费年限越长,缴费基数越大,退休后领取的养老金就越多。如果断交养老保险,将直接影响累计缴费年限,从而降低未来领取的养老金金额。
总的来说,虽然灵活就业养老保险可以断交,但考虑到养老金的待遇与缴费年限和缴费基数直接相关,灵活就业人员尽可能保持连续缴纳,以确保退休后能够享受到更高的养老金待遇和更好的医疗保险。同时,在做出停缴或补缴确定时,应充分了解相关方案法规和可能产生的影响,并咨询当地社保部门或专业机构以获取更详细的信息和。
个人自行缴纳社保和单位交的有什么不一样?
个人自行缴纳社保和单位交的有什么不同
险种不一样:
什么是灵活就业社保?简单讲灵活就业人员购买的社保就叫灵活就业社保。灵活就业人员是指以非全日制、临时性和弹性工作等灵活形式就业的人员。
职工社保:包括养老保险、医疗保险、工伤保险、生育保险和失业保险,通常称为“五险”。
缴费基数和比例:
灵活就业者需要根据自己的实际情况和需求来选择适合自己的社保方案。
职工社保的缴费基数则是根据职工本人上年度月平均工资来确定,且各项保险的缴费比例也有所不同,例如养老保险单位缴纳比例为20%,个人缴纳比例为8%。
户籍限制:
灵活就业社保:由于暂时不想上班的,但又不想社保断了的,给自己打工的自由职业者、个体工商户、开店开公司的创业者,都可以自己交灵活就业社保。
职工社保则不受户籍限制,职工可在工作所在地购买社保。
退休年龄:
灵活就业人员缴纳养老保险,退休年龄都是为女性满55周岁、男性满60周岁的,少部分女性灵活就业人员符合当地法规要求的,则退休年龄是可以提前至50周岁的
养老金(当地上年度职工平均工资+本人指数化月平均缴费工资)/2×[缴费年限(含视同缴费年限)×1%+个人账户存额/计发月数(50岁为195、55岁为170、60岁为139。年龄,男职工60周岁,特殊岗位55周岁,病退50周岁,女干部55周岁,女职工50周岁,特殊岗位,病退45周岁。随着新规的逐步实施,这一年龄条件可能会有所调整。
生育待遇不同:
在河北省,灵活就业人员不能享受生育津贴。生育津贴是相关法规对职业妇女因生育而离开工作岗位期间,给予的生活费用;而灵活就业人员没有固定的用人单位,自然就不能享受生育津贴。
职工生育待遇主要包括生育医疗费用待遇和生育津贴。参保女职工在定点医疗机构住院分娩或实施计划生育手术时,可以即时联网结算生育医疗费,包括产前检查费和计划生育医疗费,在产假期间还可享受生育津贴。
退休后的待遇:
养老保险待遇:灵活就业人员在达到法定退休年龄且缴费满足法规要求年限后,可以按月领取基本养老金,享受与企业职工相同的待遇。
医疗保险待遇:在参保期间,灵活就业人员因病住院或进行门诊治疗时,可以享受医疗报销待遇
基本养老保险:职工基本养老保险的待遇主要包括按月领取的基本养老金,该养老金根据法规要求计发,并享受正常调整待遇。
基本医疗保险:参加职工基本医疗保险的个人,达到法定退休年龄时累计缴费达到法规要求年限的,退休后不再缴纳基本医疗保险费,享受基本医疗保险待遇。这包括医疗费用中应当由基本医疗保险基金支付的部分,由社会保险经办机构与医疗机构、药品经营单位直接结算。
工伤保险:职工因工作原因受到意外伤害或者患职业病,且经工伤认定的,享受工伤保险待遇。其中,经劳动能力鉴定丧失劳动能力的,享受伤残待遇。
失业保险:为失业人员提供一定期限内的失业补助金,帮助其渡过失业期。
生育保险:为女性职工提供生育期间的医疗和津贴等。
温馨提示:本数据源于网络,仅供参考!具体需以当地具体法规为准!