灵活就业社保的缴费基数是以上年全省在岗职工月平均工资计算。
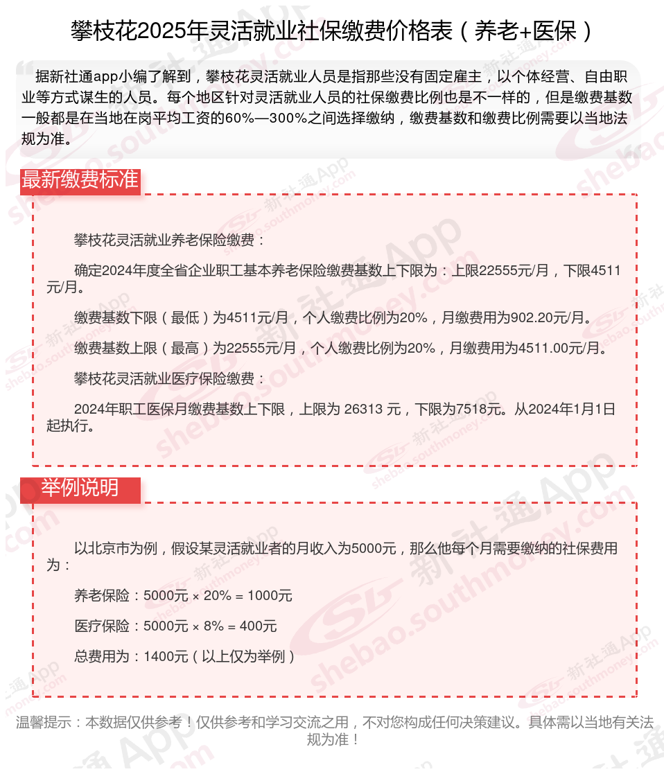
那么,攀枝花2024-2025年社保缴费基数下限确定,攀枝花2025年社保最低缴费明细来了,根据新社通app-社保缴费查询工具提供的2025社保缴费标准详情数据:

据新社通app数据显示,攀枝花灵活就业人员养老保险缴费基数2024-2025年最新标准如下:
缴费基数下限暂按不低于4511元/月执行。按照个人20%的缴费费率,个人养老保险缴费金额低于902.2元/月。
(注:本文数据仅供参考,具体以当地缴费标准为准)
》如何了解自己的社保缴纳明细吗?点击新社通app社保计算器,帮您计算!
新社通app数据所得,数据仅供参考。
个人社会保险缴纳行不行?可以自己交社保吗?
个人是可以自己交社保的。
社保可以按灵活就业人员参保。但个人以灵活就业人员交社保是有户籍限制的。
1、未到达要求的退休年龄的自谋职业者、自由职业者、未在用人单位参保的非全日制从业人员以及本区户籍的失业人员,可以以灵活就业方式办理社会保险参保手续,缴纳企业养老保险和职工基本医疗保险;本区户籍参保职工、到达法定退休年龄累计缴费年限不足15年、由本人申请经社保部门批准延长缴费的,也可办理灵活就业续保。
2、灵活就业人员缴费比例各地稍有不同,具体情况可以咨询当地社保经办部门;灵活就业人员缴纳医疗保险后视同缴纳生育保险,可享受生育保险待遇。
怎样才能提高自己的养老金待遇?
避免提前退休:
退休年龄也是影响养老金的一个因素。退休年龄越晚,缴费年限长的可能性就越大,同时计算个人账户养老金的计发月数也会越小,从而增加每月领取的养老金数额。
延长缴费年限:
避免断缴:养老金的领取条件之一是累计缴费满15年,因此在15年的基础上尽可能延长缴费时间,避免中途断缴,以增加个人累计缴费年限。
影响:缴费年限越长,最终获得的养老金就会越多。
关注个人健康状况:
养老保险制是终身制,养老金会一直发放到离世为止。因此,关注自己的健康状况,延长寿命,也是提高养老金待遇的一个重要途径。
选择在经济发达的地区办理退休:
社会平均工资越高的地区,养老金待遇通常也会更高。
如果有多地参保的经历,并且想要在经济发达的城市享受更好的养老金待遇,需要在该城市累计缴费满10年以上。
提高个人缴费基数:
升职加薪:提高个人工资水平,可以直接增加养老保险的缴费基数。好好工作,抓住每一个可以升职加薪的机会。
增加额外收入:如果有条件,可以考虑兼职、创业等方式增加额外收入,进而提高缴费基数。
温馨提示:本数据源于网络,仅供参考!具体需以当地具体法规为准!